为你推荐99%不良资产从业者都需要的资讯和指南;加特殊资产行业群,请加:zichanjie888
作者:李坤泽
来源:睿博恩重生笔记

消息披露后的首个交易日——4月27日,黑芝麻股价开盘一字跌停,报收4.59元/股,总市值蒸发至约34.56亿元。与此同时,已有投资者在网络平台发起索赔行动,依据《证券法》及最高法相关司法解释,要求公司及责任人赔偿投资损失。从“南方黑芝麻糊,一股浓香,一缕温暖”的国民记忆,到如今被立案调查、股价跌停、投资者索赔——这家拥有四十余年历史的老字号企业,究竟走错了哪几步?
1 前世今生:一个国民品牌的崛起与迷失
1.1 起点:从广西容县走出的“糊类第一品牌”。黑芝麻的故事,始于1984年。在广西容县,一家名为“广西南方食品厂”的小企业诞生,主营黑芝麻糊等冲调类食品。上世纪90年代,一句“黑芝麻糊哎——小时候的味道”的电视广告,让“南方黑芝麻糊”成为一代人的集体记忆。凭借独特的口感和精准的品牌营销,南方黑芝麻糊迅速占领全国市场,长期稳居糊类食品细分领域的龙头地位,市场占有率一度超过60%。1997年,公司成功在深圳证券交易所上市,股票代码000716,成为国内糊类食品行业第一家上市公司。
1.2 多元化:从“芝麻”到“跨界”的迷失。上市后的头十年,公司主业稳健,营收和利润持续增长。但2010年以后,随着消费升级和新生代消费者口味变化,传统冲调糊类市场增速放缓。面对增长瓶颈,黑芝麻开始走上多元化之路。然而,这条路走得并不顺利。
-饮品业务:公司推出“黑芝麻乳”等罐装饮品,试图复制糊类产品的成功。但饮品市场竞争激烈,渠道成本和营销费用高企,该业务长期亏损。
-电商业务:公司收购或自建电商平台,但电商行业已是一片红海,投入巨大却收效甚微。
-物流业务:公司跨界物流领域,与主业协同性差,拖累整体盈利能力。
-锂电投资:最令人费解的是,公司曾跨界投资锂电池相关项目,与食品主业完全无关,最终以失败告终。
多元化失败的直接后果是:公司营收增长乏力,净利润大幅波动,资产负债率攀升。2018年至2024年,公司多次出现年度亏损,累计亏损额超过10亿元。
1.3 品牌老化:当“小时候的味道”不再吸引年轻人。除了多元化拖累,黑芝麻还面临一个更深层的问题——品牌老化。“南方黑芝麻糊”的核心消费群体是70后、80后,他们有着强烈的情感记忆。但对于90后、00后而言,冲调糊类食品已不是高频消费品类。便捷早餐、即食麦片、代餐粉等新品类不断涌现,传统糊类市场被持续挤压。公司也尝试过品牌年轻化,推出“黑芝麻丸”等新品,但整体效果有限。在食品饮料行业,一个品牌的“老化”往往比业绩下滑更致命——它意味着消费者不再主动选择你。
2 立案调查事件:发生了什么?
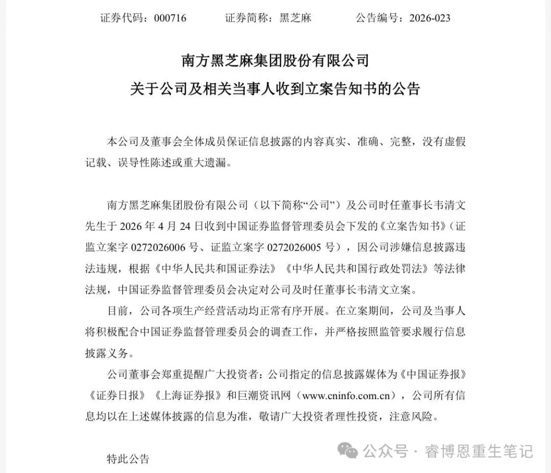
2.1 一纸立案告知书。2026年4月24日,黑芝麻公告称,公司及公司时任董事长韦清文收到证监会下发的《立案告知书》(编号:证监立案字0272026006号、0272026005号)。因公司涉嫌信息披露违法违规,证监会决定对公司及韦清文立案调查。公告用语非常简短,未披露具体涉嫌违规的事项。但结合上市公司过往的监管记录,市场普遍猜测可能与以下问题有关:
-历史关联交易未披露:公司在多元化扩张过程中,存在大量关联交易,部分交易可能未按规定履行审议程序和披露义务。
-财务信息不实:公司部分年度报告中关于资产减值、投资收益等科目的会计处理,可能存在准确性或合规性问题。
-控股股东资金占用:虽然公司未公开披露过资金占用问题,但在多元化投资中,是否存在向关联方输送利益的情形,是监管关注的重点。
2.2 市场反应:一字跌停,投资者索赔启动。消息公布后,4月27日,黑芝麻股价开盘一字跌停,报4.59元/股,成交极为清淡,跌停封单巨大。总市值从约38亿元骤降至34.56亿元,单日蒸发超3亿元。当天,已有投资者在网络平台发起索赔行动。索赔声明援引《证券法》及《最高人民法院关于审理证券市场因虚假陈述引发的民事赔偿案件的若干规定》,明确表示:在立案调查期间受损的投资者,可以准备材料,待行政处罚决定作出后,向公司及相关责任人索赔。
2.3 对公司的影响:三重冲击。立案调查对黑芝麻的影响,至少体现在三个层面:
第一,融资渠道受阻。任何一家被证监会立案调查的上市公司,其银行授信、债券发行、股权融资等都将受到重大影响。对于本就资金紧张的黑芝麻而言,这意味着“输血”通道被堵。
第二,品牌声誉受损。“南方黑芝麻糊”是国民品牌,也是公司的核心资产。立案调查的负面舆情,将直接冲击消费者对品牌的信任,影响产品销售。
第三,投资者索赔压力。一旦证监会最终认定公司存在虚假陈述行为,公司将面临大批投资者的索赔诉讼,赔偿金额可能高达数千万元甚至上亿元。
3 基本面诊断:一家“失血”的老字号
在立案调查之外,黑芝麻的经营现状同样不容乐观。根据公开信息(截至2025年三季度),公司财务状况如下:
3.1 营收与利润:持续萎缩。2022年至2024年,公司营业总收入从约30亿元下滑至约25亿元,归母净利润连续两年亏损。2025年前三季度,公司营收约18亿元,同比下降约8%,归母净利润亏损约3000万元。如果2025年全年继续亏损,公司将面临连续三年亏损的局面,触及退市风险警示的财务指标红线。
3.2 资产负债表:高负债、低流动性。截至2025年三季度末,公司资产负债率约65%,短期借款及一年内到期的非流动负债合计约12亿元,而账面货币资金仅约3亿元,偿债缺口巨大。应收账款和存货合计占流动资产比重超过50%,资产周转效率低下。
3.3 现金流:经营造血能力不足。2023年、2024年,公司经营活动现金流净额分别为0.8亿元和0.2亿元,呈逐年下降趋势。2025年前三季度,经营现金流一度转负。主业造血能力不足,是公司陷入困境的根本原因。
4 睿博恩三重门分析:三道门全部受损
用睿博恩的“三重门”系统论来看,黑芝麻的现状是三道门全部严重受损:
第一重门:资本结构之困——严重恶化。资产负债率65%,短期债务12亿对现金仅3亿,流动性压力巨大。连续亏损已侵蚀股东权益,若2025年继续亏损,净资产可能进一步缩水。公司已不具备通过常规渠道融资的能力,亟需外部资本纾困。
第二重门:产融能力之困——严重衰退。主业糊类食品市场萎缩,品牌老化,新品乏力。多元化的饮品、电商、物流、锂电等业务无一成功,反而拖累主业。产融能力的核心——“赚钱能力”——已丧失殆尽。公司需要一次彻底的“业务重整”,剥离无效资产,聚焦核心品类。
第三重门:治理信任之困——完全崩溃。信披违规被立案调查,是治理信任崩坏的最直接信号。董事长韦清文被调查,说明问题可能涉及核心管理层。在资本市场,信任一旦丧失,修复的难度极大。投资者索赔、监管处罚、媒体负面报道,将形成恶性循环。
总体判断:黑芝麻是一家“品牌有底蕴、经营已枯竭、治理出大问题”的企业。它的困境不是暂时的流动性危机,而是长期战略失误和治理缺陷叠加的结果。单纯靠“借钱”或“卖资产”已无法解决根本问题。司法重整,可能是最后的出路。
5 对困境企业家的几点启示
黑芝麻的案例,对正在思考企业战略和治理的企业家,有几个深刻的教训:
启示一:品牌是资产,但不是护身符。“南方黑芝麻糊”拥有极高的品牌认知度,但这张“底牌”被公司打烂了。品牌忠诚度需要产品创新和品质保障来维持。当一个品牌不再推出吸引年轻消费者的新品,不再在渠道和营销上与时俱进,品牌资产就会快速贬值。**品牌的“老化”,往往比财务数据的恶化更难逆转。
启示二:多元化不能盲目,要警惕“主业失血”。黑芝麻从糊类食品跨界到饮品、电商、物流、锂电,跨度之大令人咋舌。每一次跨界,都伴随着巨额资本投入和管理精力分散。结果主业投入不足,副业全线亏损。企业多元化的前提,是主业已建立足够深的护城河和稳定的现金流。在主业还在“爬坡”阶段就盲目扩张,无异于自杀。
启示三:治理风险比经营风险更致命。经营亏损可以通过调整战略、引入资本来修复。但信披违规、立案调查、投资者索赔这些治理层面的问题,会从根本上摧毁资本市场对一家公司的信任。当信任崩塌,融资、客户、人才都会离你而去。合规是企业经营的底线,不是锦上添花的装饰。
启示四:老字号需要“二次创业”的勇气。很多老字号企业都面临品牌老化、产品迭代慢的问题。解决之道不是简单的“换包装”“打广告”,而是需要从产品研发、渠道重构、组织变革等方面进行系统性创新。如果管理层缺乏“二次创业”的决心和能力,老字号的衰落几乎是必然的。
6 出路何在:黑芝麻能否“起死回生”?
面对立案调查、业绩连亏、债务高企的多重困境,黑芝麻的出路在哪里?
短期:配合调查,争取从轻处罚。公司应立即成立专项工作组,配合证监会调查,主动自查自纠,争取在处罚力度上获得从轻处理。同时,积极与投资者沟通,稳定市场预期,避免恐慌情绪进一步蔓延。
中期:启动司法重整,剥离无效资产。如果主业短期内无法扭亏,且债务压力持续加大,公司应考虑申请预重整或重整,通过司法程序剥离饮品、电商、物流等亏损业务,聚焦糊类主业和健康食品新赛道。同时,引入具备食品产业背景的战略投资人,注入资金和资源。
长期:品牌再造,产品创新。无论通过重整还是自救,黑芝麻最终要回答的问题是:“南方黑芝麻糊”这个品牌,在2026年及以后的消费者心中,应该是什么样子?是“小时候的味道”,还是“健康的代餐选择”?只有找到新的品牌定位和产品形态,公司才能实现真正的“重生”。
7 结语:国民品牌的“中年危机”
从1984年到2026年,南方黑芝麻走过了四十二年的风雨历程。它见证了中国食品工业的崛起,也承载了几代人的情感记忆。但今天,这个国民品牌正面临着前所未有的“中年危机”——主业萎缩、多元化失败、信披违规、立案调查、投资者索赔……每一条都足以压垮一家企业。
睿博恩不预测黑芝麻的最终结局。但有一点可以确定:如果公司不能在短期内止住“失血”,不能在治理层面重塑信任,不能在品牌层面找到新方向,那么这家老字号企业的“至暗时刻”,可能才刚刚开始。我们期待,南方黑芝麻能够像它的产品一样,熬过“研磨”的痛苦,重新飘出“一缕温暖”。
【睿博恩观点提炼】
-核心判断:黑芝麻处于三道门全部严重受损的极端困境。品牌老化和多元化失败导致主业萎缩,信披违规引发立案调查和投资者索赔,治理信任已完全崩塌。
-经营痛点:连续多年亏损,短期债务12亿,账面现金仅3亿,流动性枯竭;饮品、电商、物流、锂电等多元化业务全线失败。
-治理风险:公司及董事长被证监会立案调查,涉嫌信披违规;投资者已发起索赔,未来可能面临大额赔偿。
-可能的出路:配合调查争取从轻处罚;通过司法重整剥离无效资产、引入产业投资人;进行品牌再造和产品创新。
-给企业家的启示:品牌需要持续创新;多元化不能以牺牲主业为代价;治理风险比经营风险更致命;老字号要有“二次创业”的勇气。
本文基于公开信息整理,仅做行业案例复盘与实务观点分享,不构成任何投资建议。配图无不良引导,请仔细甄别。如需进一步分析黑芝麻的资产剥离可能性,或对比其他老字号食品企业的困境纾困路径(如维维股份、承德露露等),欢迎关注评论或私信继续交流。
注:文章为作者独立观点,不代表资产界立场。
题图来自 Pexels,基于 CC0 协议
本文由“睿博恩重生笔记”投稿资产界,并经资产界编辑发布。版权归原作者所有,未经授权,请勿转载,谢谢!

睿博恩重生笔记 











