观点(www.guandian.cn)向来以提供迅速、准确的房地产资讯与深度内容给房地产行业、金融资本以及专业市场而享誉业内。公众号ID:guandianweixin
作者:李坤泽
来源:睿博恩重生笔记

净资产为负、年报被出具无法表示意见、持续经营能力被明确标注“存在重大不确定性”——一家基本面已经烂到明面上的公司,股价却在半年内反复暴涨暴跌。市场到底在赌什么?答案不复杂:赌预重整能跑赢退市倒计时。
1 一家被基建周期拖垮的西北施工企业
在拆解这场赌局之前,有必要先弄清楚这家公司的底色。正平股份成立于1995年,2016年在上交所主板上市。主营业务很传统——基础设施建设,包括公路、市政、水利等工程施工。公司地处青海,在西北地区有一定项目积累和人脉资源。
基建行业的特点,做过的人都知道:强周期性、重资产、长账期。前些年地方财政宽裕的时候,项目一个接一个,日子过得还不错。但一旦财政收紧,回款就成了最大的问题。正平的现金流问题,早在2022年就已经露头。但真正让事情失控的,是2024年的年报。2024年年报的关键数字:
· 营业收入13.62亿元,同比下滑28.53%
· 归母净利润-4.84亿元,亏损幅度扩大12.3%
· 年审机构中审亚太会计师事务所出具无法表示意见的审计报告
· 内部控制被出具否定意见——这意味着公司的财务核算体系、资金管控机制存在系统性缺陷
· 违规担保、资金占用等未决风险仍未解决
· 持续经营能力被明确标注为“存在重大不确定性”
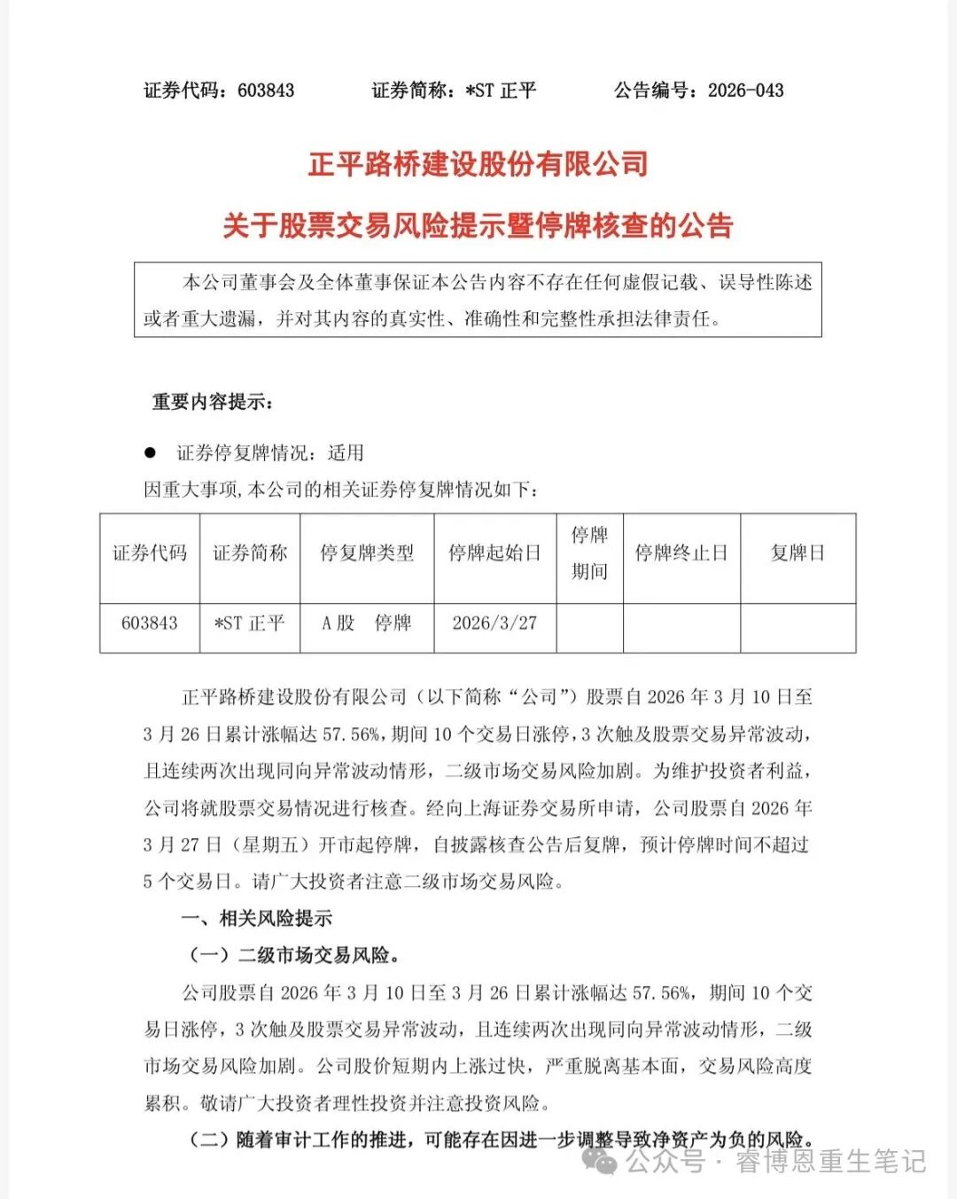
简单说:审计机构已经不敢对这家公司的财务数据发表任何意见了。2025年5月6日,公司被实施退市风险警示及其他风险警示,股票简称变更为“*ST正平”。戴帽之后,股价连续三个一字跌停,从4.46元跌至3.12元。随后一路下行,到2025年8月底触及1.95元的阶段性新低——较戴帽前跌幅超过56%。这是典型的“失血休克”向“器官衰竭”滑落的危险区间。
2 三个关键节点:预重整、退市新规、44家投资人
正平的故事,本质上是三个法律节点的时间赛跑。
节点一:预重整裁定(2025年12月24日)
2025年12月24日,青海省西宁市中级人民法院作出(2025)青01破申26号《决定书》,正式裁定对*ST正平启动预重整程序。临时管理人指定为:北京市金杜律师事务所 + 西宁青石清算事务经纪有限公司。这是司法层面第一次正式确认:这家公司具备重整价值与可行性。
预重整不是正式重整,但它提供了一个法定框架——债务协商、投资人招募、债权申报可以在法院监督下有序推进,为后续转入正式重整争取宝贵的时间。市场对这个消息的反应很直接:裁定公告发布后的三个交易日,股价连续一字涨停,累计涨幅52.69%,从4.24元飙到6.47元。但随后一周内,股价又回调了约18%。说明市场对预重整的法律约束力还是有疑虑的——毕竟预重整不等于正式重整,中间变数太多。
节点二:退市新规(2025年12月修订)
2025年12月,沪深交易所修订了退市新规。这是正平面临的最致命的一刀。按照新规,*ST正平已经触发了财务类强制退市指标:1,净资产为负。2,财务报告被出具无法表示意见(或否定意见)
两条红线都踩了。唯一的“活路”是什么?在新规框架下,如果公司能在2025年年报披露之前进入正式重整程序,就可以依规申请延期考核退市指标。这就是为什么市场如此关注预重整的每一步进展——预重整启动只是第一步。能否在有限的时间窗口内完成投资人招募、制定重整计划、获得法院裁定批准、转入正式重整,才是真正的生死时速。
现在的时间点(2026年4月初)意味着什么?2024年年报是2025年4月26日披露的。按惯例,2025年年报大概率在2026年4月中下旬披露。也就是说,从现在到年报披露,只剩下大约两到三周的时间窗口。在这段时间里,公司需要完成:从预重整转入正式重整(需法院裁定)→ 制定重整计划 → 债权人会议表决通过 → 获得法院批准。
正常流程下,这几乎是不可能完成的任务。唯一的希望是:监管层对预重整进展较快、且已有明确投资人意向的企业,给予一定的延期考核空间。但延期不是无限的,最终还是要看年报数据本身。
节点三:投资人招募结果(2026年3月10日)
2026年2月5日,临时管理人正式发布《关于公开招募和遴选重整投资人的公告》。一个月后,招募结果出炉,数字让市场炸了:
· 44家意向投资人提交了完整的报名材料,并足额缴纳了保证金
· 其中包括青海国投、西宁城投、河北地矿等7家国资背景主体
· 覆盖矿产开发、绿电算力、基建运营等多个领域
44家是什么概念?ST板块同期重整案例的平均报名数大约在12家左右。这个数字远远超出了市场预期。受此消息催化,股价进入加速上涨阶段:从3月10日的5.79元开盘,到3月25日盘中累计涨幅达57.56%,触发第三次停牌核查。
3 睿博恩思考:这场赌局赢面到底有多大?
我们不预测股价,也不给投资建议。我们只基于公开信息和13年纾困经验,拆解三个核心问题。
问题一:正平是“失血休克”还是“器官衰竭”?
这是睿博恩判断是否介入纾困的第一步。失血休克:企业基本面尚可,资产质量、技术、团队、市场空间仍在,只是现金流断裂或债务结构失衡。通过债务重组加资金注入,可以恢复。器官衰竭:核心资产已丧失价值,技术被淘汰,团队溃散,市场空间消失。这种情况下,重整只是在“延缓死亡”。正平的情况,介于两者之间,但更偏向失血休克的晚期。有利因素有三个:
第一,公司在西北基建市场仍有存量项目、施工资质、本地政商关系积累。这些东西不是账面上的数字,但在产业资本眼里是有价值的。
第二,44家意向投资人的参与,说明其资产和转型方向(矿业+绿电智算)在产业资本眼中仍有吸引力。国资不会随便报名,他们有自己的尽调团队。
第三,预重整已经启动,司法框架搭好了。
不利因素也有三个:
第一,年报无法表示意见 + 内控否定意见,说明公司治理存在深层问题。这不是换一个实控人就能自动解决的。
第二,违规担保、资金占用等历史遗留问题,如果不能彻底清理,会成为正式重整的重大障碍。
第三,基建主业的下行周期短期内难以逆转,“矿业+绿电智算”的双主业转型目前还停留在PPT阶段。
结论:有救的价值,但窗口期极短,治理问题是最大的暗雷。
问题二:三重门,破了几道?
睿博恩有一套“三重门”系统论——资本结构之困、产融能力之困、治理信任之困。用这个框架来看正平,现状很清晰:
第一重门:资本结构之困
现状是:预重整已启动,债务协商框架建立,44家投资人报名。评价:部分缓解。但正式重整尚未落地,债务重组的最终方案还没出来。意向投资人报名不等于打款,这个后面还会细说。
第二重门:产融能力之困
现状是:双主业转型方向明确(矿业+绿电智算),但缺乏成熟的业务实体,也没有历史业绩可以验证。评价:未破,仍在概念阶段。从“PPT上的转型”到“报表上的收入”,中间隔着巨大的执行鸿沟。
第三重门:治理信任之困
现状是:年报非标、内控否定、违规担保未决。评价:严重未破。这是最让睿博恩担心的一重门。如果原股东存在恶意掏空、财务造假等行为,即便换了新投资人,治理信任的重建也需要很长时间。而正平现在最缺的就是时间。债权人、供应商、员工、客户——每一方都需要重新建立对这家公司的信任。这不是发一个公告就能解决的。
问题三:44家报名,意味着什么?
这是市场最关注的问题,也是最容易被误解的问题。44家意向投资人报名,当然是好事。尤其是其中还有7家国资背景的主体,说明公司的重整价值得到了多方认可。但睿博恩想提醒三点:
第一,意向报名不等于正式投资。 报名只需要提交基本材料和缴纳保证金。真正的考验在后面:尽职调查、估值谈判、投资协议签署、资金到位。在A股重整历史上,意向报名几十家、最终只剩两三家的情况并不罕见。
第二,国资的决策周期更长。 国资背景的投资人,内部决策流程复杂,涉及国资监管、评估备案、多层审批。而正平现在最缺的就是时间。国资的“稳”和重整的“快”之间,存在天然矛盾。
第三,44家是报名家数,不是投资金额。 市场过度亢奋于这个数字,但真正重要的是:最终能落实多少资金?投资人的产业资源能否与公司业务形成协同?这些问题的答案,不在招募公告里,而在后续的谈判和执行细节里。
“预重整不是免死金牌。它只是给你一张进考场的门票,考不过照样退学。”
4 对困境企业家的三点启示
正平的案例,对正在困境中挣扎的企业家,有几个朴素的启示。
启示一:预重整要趁早
很多企业家对破产重整有天然的抵触心理,觉得“丢人”“失控”“不想让外人进来”。但实际上,越早启动预重整,谈判筹码越多,时间窗口越宽。等到年报被出具无法表示意见、净资产为负、股价跌到1块钱以下,再想救就真的很难了。正平是在2025年12月才启动预重整的。如果早半年启动,时间窗口不会像现在这么紧张。
启示二:治理问题是最大的“暗雷”
正平的年报非标和内控否定,本质上是治理问题。违规担保、资金占用这些事,不是换个实控人就能自动消失的。新股东进场之前,必须把历史问题清理干净——要么原股东现金偿还,要么通过重整计划进行债权调整。如果带着“雷”进重整,迟早会二次引爆。这也是睿博恩“四不原则”里反复强调的:有违法嗜好不做,恶意逃废债不做。底子不干净的企业,再好的方案也救不活。
启示三:双主业转型,最怕“两头不到岸”
正平提出的“矿业+绿电智算”双主业,听起来很性感。但这两个赛道都需要巨额资本投入和专业技术积累。一家从基建施工转型而来的公司,能不能同时玩转两个重资产赛道?产业投资人有没有足够的产业资源去支撑?睿博恩的观点很明确:先做深一个,再做宽第二个。 同时铺两个摊子,最容易两头落空。
5 结语:停牌核查能查清股价,但查不清企业的未来
*ST正平的三次停牌,每一次都对应着预重整进程的关键节点。市场的亢奋可以理解——在退市边缘,任何一丝希望都会被无限放大。但作为一家专注企业纾困的专业机构,睿博恩必须说一句不太动听的话:股价可以靠预期炒上去,但企业的价值只能靠真金白银的产业投入建起来。
44家意向投资人是一个积极的信号。但信号不等于结果。真正的考验在于:正式重整能否在年报披露前落地?产业投资人的资金和资源能否按时到位?双主业转型能否在2026年交出第一份成绩单?
这些问题的答案,不在交易所的停牌公告里,而在未来六个月的年报、重整计划、以及每一个经营节点的执行细节里。睿博恩会继续跟踪*ST正平的进展。届时,我们再看——是“压哨保壳”,还是“二次戴帽”。
【睿博恩观点提炼】
· 核心判断:*ST正平处于“失血休克”晚期,有挽救价值,但治理问题是最大暗雷。
· 时间窗口:退市新规下,正式重整需在2025年年报披露前落地,目前仅剩2-3周,难度极大。
· 三重门进度:资本结构之困部分缓解;产融能力之困未破;治理信任之困严重未破。
· 投资人信号:44家报名(含7家国资)是积极信号,但需理性看待——意向不等于落定。
· 给企业家的启示:预重整要趁早;治理问题必须前置清理;双主业转型忌贪多求快。
(本文内容来源于公司公告及公开信息,不构成任何投资或纾困建议。配图无不良引导,请仔细甄别。欢迎关注评论或私信交流。)
注:文章为作者独立观点,不代表资产界立场。
题图来自 Pexels,基于 CC0 协议
本文由“睿博恩重生笔记”投稿资产界,并经资产界编辑发布。版权归原作者所有,未经授权,请勿转载,谢谢!

睿博恩重生笔记 











