专注于股权(设计、激励、并购、基金、融资、IPO)领域解决方案设计。微信公众号ID:laws51
作者:李坤泽
来源:睿博恩重生笔记

巧合的是,一个多月前,昔日实控人梁斐刚刚辞去董事长职务;而公司的2025年业绩刚刚扭亏为盈。上市33年,控股结构历经多次更迭。1993年以“四川水泥第一股”之姿登陆A股,2011年经历破产重整,2017年被朴素资本以12亿元拿下控制权,2020年实控权又转至洛阳国资手中。如今,股权拍卖的落槌,又将把这家老牌企业的控制权推向何方?
1 前世今生:一家“有故事”的A股老兵
四川金顶的前身是四川省峨眉水泥厂,1970年建成投产。1988年改制为股份公司,1993年10月在上交所挂牌上市,是四川省内第一家水泥类上市企业。但在“四川水泥第一股”的光环之下,这家公司的控股结构从未真正稳定过。
第一轮易主:海亮金属入局
2009年,受原大股东华伦集团财务危机影响,四川金顶经营状况持续恶化。来自浙江的海亮金属贸易集团通过司法程序入主,成为新的控股股东。但海亮的输血并未根本扭转公司困局,债务压力持续累积。2010年2月,债权人以不能清偿到期债务为由,向乐山中院申请对四川金顶进行破产重整。2011年9月,法院裁定受理重整,乐山市政府主导的清算组成立。2012年,重整计划执行完毕,公司保住了上市地位,但元气大伤。
第二轮易主:朴素资本高调入局
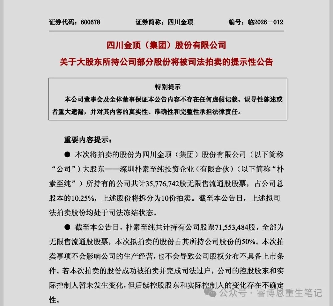
2017年1月,朴素至纯以12亿元受让海亮金属所持四川金顶20.5%的股份,成为控股股东,实际控制人变更为梁斐。但这笔交易从一开始就埋下了隐患。过户当天,朴素至纯将一半股份质押给海亮金属,用于支付转让价款担保;两天后,又将另一半质押给信托公司融资补流。此后质押、解押、再质押反复上演,股权一直在高比例质押状态中运行。2019年,朴素至纯持有的全部股份被司法冻结,此后轮候冻结不断。
第三轮易主:表决权委托给洛阳国资
2020年12月,朴素至纯与洛阳均盈私募股权投资基金合伙企业签订《表决权委托协议》,将其所持全部股份的表决权无条件委托洛阳均盈行使,实际控制人变更为洛阳市老城区财政局。后经一系列股权变更,实际控制人最终变更为洛阳市人民政府。自此,四川金顶的控制权与洛阳国资绑定。朴素至纯保留了持股,但不再拥有表决权。而本次司法拍卖,正是朴素至纯当年“高杠杆入主”的后遗症——质押融资到期无法偿还,债权人申请法院强制执行。
2 现状诊断:业绩反弹了,但病根没除
2.1 经营层面:触底回升
四川金顶的主营业务为石灰石开采、加工及产品销售,拥有四川省最大的石灰石矿山之一,储量约3亿吨,品位高于国家水泥生产原料一级标准。2024年,受前三季度宏观经济波动影响,公司归母净利润为-1918.82万元。但自第四季度起,随着下游需求回暖,业绩触底回升。
2025年一季度,公司实现营收1.26亿元,同比增长46.19%,归母净利润1803.19万元,同比扭亏为盈。2025年上半年,营收2.78亿元,同比增长84.75%,归母净利润2630.55万元,同比增长335.66%,扣非净利润1566.18万元,同比增长248.08%。前三季度营收4.12亿元,同比增长84.41%,净利润3205.85万元,同比增长620.08%。公司预计2025年全年实现归母净利润约1050万元至1550万元,扣非净利润约500万元至750万元。单看数字,这的确是一份“触底反弹”的成绩单。
2.2 隐忧:三大病灶仍在
但睿博恩的判断是:四川金顶目前的状态是 “数据回暖,体质虚弱” 。三大隐忧不容忽视。
隐忧一:应收账款/营业收入比值持续恶化。 近三期半年报显示,该比值从5.52%一路攀升至16.05%,再到19.07%。营收增长的同时,回款质量却在下降。
隐忧二:存货增速远超营收增速。 2025年上半年存货较期初增长225.83%,而营收增速仅为84.75%。存货积压说明产品动销可能没有表面上那么乐观。
隐忧三:产品结构单一,附加值低。 管理层自己也在年报中坦言:“产品结构比较单一,石灰石和骨料产品作为集团主要产品,其整体附加值较低,导致公司营业收入规模较小,盈利能力有限”。
睿博恩观点:“资产负债率183%,不代表企业没有价值;连续亏损三年,不代表技术已被淘汰。报表是过去时,资产是未来时。”
四川金顶的案例正好是这句话的镜像:利润表好看了,不代表核心价值已经稳固。增长的成色,远比增长的幅度更重要。
2.3 治理层面:控制权的“悬浮”状态
尽管上市公司公告称,本次拍卖“不会影响公司的生产经营,也不会导致公司股权分布不具备上市条件”,且“控股股东和实际控制人暂未发生变化”,但“后续控股股东和实际控制人的变化存在不确定性”。朴素至纯的持股比例将从20.5%降至10.25%,表决权委托关系是否会因此调整,是悬在头上的问号。此外,公司2025年末资产负债率为74.38%,虽较此前有所下降,但在重资产行业中仍偏高。未分配利润-5.05亿元,历史亏损的包袱仍然沉重。
睿博恩观点:“最好的纾困,从来不是资本腾挪,而是让企业从‘原股东的泥潭’回到‘市场的轨道’。”四川金顶的症结在于:业绩在好转,但治理结构的不确定性仍在侵蚀市场信任。
3 三重门分析:四川金顶的“门”破了几道?
第一重门:资本结构之困(部分缓解,仍未根除)
2012年的破产重整解决了当时的资不抵债问题,2025年的业绩反弹改善了现金流,资产负债率从高位回落至74%左右。但历史亏损形成的-5.05亿元未分配利润,意味着公司还需要很长时间才能积累足够的留存收益,真正实现内生造血能力的全面修复。
第二重门:产融能力之困(正在突破,但尚未成型)
四川金顶在“传统产业提质增效+电氢战略转型”上确实在发力。800万吨技改项目已于2023年投产,5G智慧矿山系统使铲装运效率提升18%、能耗下降8%。在新能源领域,子公司四川新工绿氢已切入电氢储能、换电装备、新能源车辆运营等赛道,换电重卡技术通过中国船级社认证,换电时间≤3分钟。
但问题是:新能源板块目前的体量还太小,不足以替代石灰石主业成为新的利润支柱。“第二增长曲线”仍处于培育期,能否真正跑通,需要时间和持续投入。
第三重门:治理信任之困(仍是大问题)
这是四川金顶当前最棘手的一重门。控股股东股权质押纠纷引发的司法拍卖,是对治理信任的直接冲击。原实控人梁斐于2026年2月辞去董事长职务,新董事长赵质斌任期仅到2026年5月4日。董监高频繁更迭、控制权悬浮、大股东债务问题未解——每一条都在削弱外部对这家公司的信任。而这种信任的缺失,会直接反映在融资成本、商业合作、人才吸引等方方面面。
睿博恩观点:“外部投资人不是万能的,内生力量才是真正的‘白衣骑士’。”对四川金顶而言,当前最需要的不是再换一个“新主人”,而是尽快把治理层面的不确定性消除,让经营团队能够安心聚焦主业。
4 出路何在:四川金顶的解题思路
基于睿博恩13年的纾困经验,我们对四川金顶的后续发展提出三个方向的思考:
方向一:治理结构尽快“定盘”
无论本次股权拍卖由谁接手,洛阳国资系目前仍是实际控制人。如果能够通过增持、定向增发等方式进一步巩固控制权,消除“朴素至纯退出后表决权委托是否延续”的疑虑,治理信任的重建就有了基础。
从实际情况看,朴素至纯的持股比例降至10.25%后,即便表决权委托协议延续,其对上市公司的实际影响力也已大幅削弱。洛阳国资如果顺势承接这部分股份或进一步增持,实现从“表决权控制”到“持股控制”的跃升,将是治理结构最优的演化路径。
方向二:资本结构进一步优化
74.38%的资产负债率虽有所下降,但在重资产行业中仍属偏高。公司可以通过多种途径优化资本结构:一是引入战略投资者,补充资本金;二是利用上市公司融资平台优势,通过股权融资降低杠杆;三是持续提升主业盈利能力,以内生积累逐步消化历史亏损。
方向三:产融结合,把“第二曲线”做实
石灰石主业的升级空间仍在:废石综合利用年产500万吨建材项目已投产,洛阳金鼎双240混凝土生产线已投入试生产。这些项目如果能够顺利达产并贡献利润,可以提升主业的抗周期能力。
电氢战略方向需要更务实的节奏管理。新能源转型不能一蹴而就,建议采取“小步快跑、试点先行”的策略,用石灰石主业的稳定现金流支撑新业务的培育,避免在主业尚未完全恢复的情况下过度铺摊子。
5 给困境企业家的几点启示
四川金顶的案例,对正在困境中挣扎的企业家,有几点朴素的启示:
启示一:高杠杆并购是一把“双刃剑”
朴素至纯以12亿元入主四川金顶,入主当天就将半数持股质押给交易对手,两天后又将另一半质押融资。表面上看是“以小博大”,实际上是把公司治理的稳定性押在了融资链条不断裂的前提上。一旦融资链条断裂,质押爆仓、司法拍卖就是必然结局。而企业治理层面的动荡,最终受伤的是上市公司本身。
启示二:国资入主不一定是“免死金牌”
四川金顶2020年起已由洛阳国资实际控制,但朴素至纯的历史遗留问题仍然在2026年引爆了股权拍卖。这说明:表决权委托不等于风险隔离。国资入主后,如果不对历史遗留的质押、担保、资金占用等问题进行全面清理,隐患随时可能重新爆发。
启示三:转型不能“穿新鞋走老路”
四川金顶的“电氢战略”方向是对的,但第二增长曲线的培育需要时间。在当前阶段,石灰石主业的提质增效仍然是公司的基本盘。管理层需要警惕一种倾向:过度渲染新业务而忽略主业的竞争力修复。毕竟,支撑一家公司的,永远是实实在在的现金流和利润。
睿博恩观点:“外部投资人看中的,从来不是报表上的数字,而是技术团队、工艺know-how、客户认证这些‘隐形资产’。”对四川金顶而言,最宝贵的“隐形资产”不是概念性的新能源故事,而是那座储量3亿吨的高品位石灰石矿山和二十余年积累的产业运营能力。
6 股权拍卖落槌之后,才是真正的考验
2026年5月12日,淘宝司法拍卖平台的倒计时归零。届时,朴素至纯手中一半的四川金顶股份将易主。但股权过户只是第一步。真正的考验在于:
谁来接盘? 是洛阳国资趁机增持巩固控制权,还是有产业背景的新投资人进场?
表决权委托关系如何调整? 朴素至纯持股降至10.25%后,原有的表决权委托协议是否会重新谈判?
经营团队的稳定性如何保障? 控制权变动的过渡期内,核心管理层和技术团队能否保持稳定?
这些问题的答案,不在拍卖公告里,而在未来6到12个月的治理结构调整和经营执行细节中。睿博恩会持续跟踪四川金顶的进展。届时,我们再看——是“治理重生”,还是“动荡再起”。
【睿博恩观点提炼】
· 核心判断:四川金顶2025年业绩触底回升,但治理结构的稳定性是最大不确定性。当前处于“数据回暖、体质虚弱”的状态。
· 三重门进度:资本结构之困部分缓解(资产负债率回落,但历史亏损仍在);产融能力之困正在突破但未成型(新能源转型处于培育期);治理信任之困仍是大问题(股权拍卖+控制权悬浮)。
· 关键节点:2026年5月12日股权拍卖结果,以及拍卖后表决权委托关系是否调整。
· 给企业家的启示:高杠杆并购后遗症可以跨越多年持续发酵;国资入主不等于风险隔离,历史遗留问题必须全面清理;转型不能以牺牲主业的竞争力修复为代价。
(本文内容来源于公司公告及公开信息,不构成任何投资或纾困建议。配图无不良引导,请仔细甄别。如需进一步分析四川金顶的石灰石矿山资源价值评估,或对比其他“多次易主”型上市公司的治理修复路径,欢迎关注评论或私信交流。)
注:文章为作者独立观点,不代表资产界立场。
题图来自 Pexels,基于 CC0 协议
本文由“睿博恩重生笔记”投稿资产界,并经资产界编辑发布。版权归原作者所有,未经授权,请勿转载,谢谢!

睿博恩重生笔记 











