观点(www.guandian.cn)向来以提供迅速、准确的房地产资讯与深度内容给房地产行业、金融资本以及专业市场而享誉业内。公众号ID:guandianweixin
作者:小债看市
来源:小债看市(ID:little-bond)
除了子公司美元债违约,鹏博士旗下债券也面临兑付风险。
01违约
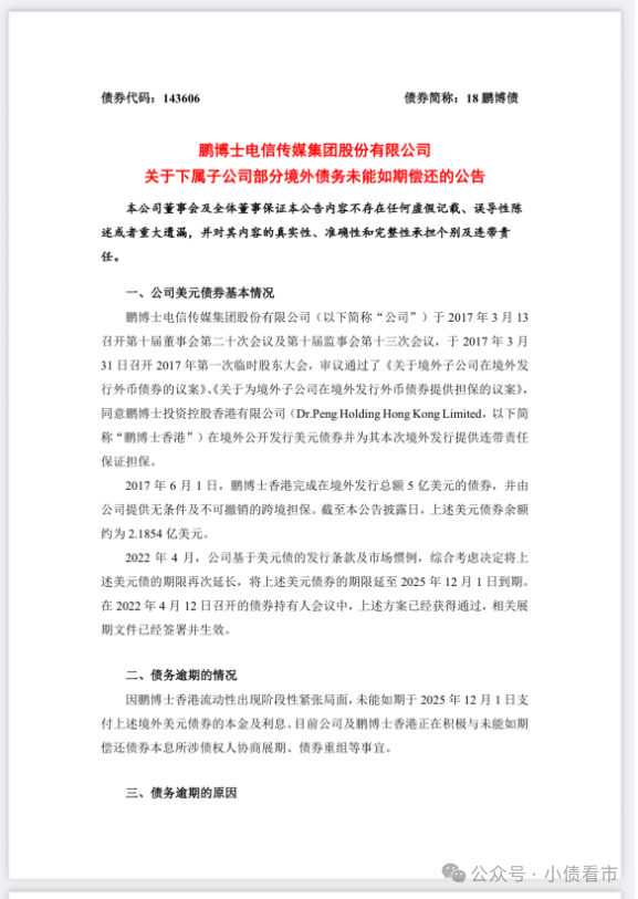
12月4日,鹏博士电信传媒集团股份有限公司(以下简称“鹏博士”)公告称,下属子公司鹏博士投资控股香港有限公司(以下简称“鹏博士香港”)未能如期于2025年12月1日支付境外美元债券的本金及利息。

子公司美元债违约公告
公告显示,2017年6月1日鹏博士香港完成在境外发行总额5亿美元的债券,并由公司提供无条件及不可撤销的跨境担保,目前美元债券余额约为2.1854亿美元。
2021年3月,鹏博士召开董事会会议,审议通过相关议案,将上述美元债券的期限延至2022年12月1日到期。
2022年4月,鹏博士又将上述美元债的期限再次延至2025年12月1日。
鹏博士称,目前公司及鹏博士香港正在积极与未能如期偿还债券本息所涉债权人协商展期、债券重组等事宜。
值得注意的是,除了子公司美元债违约,鹏博士旗下债券也面临兑付风险。
“18鹏博债”自2024年4月12日起停牌,到期兑付日调整至2026年5月25日,兑付存在不确定性。
今年6月,鹏博士股票被退市,公司深陷债务危机。
其实,鹏博士的危机爆发于2023年。
2023年7月,证监会对鹏博士立案调查,揭开公司黑洞的一端。
次年3月,鹏博士收到证监会下发的告知书,公司涉嫌未按规定披露关联交易、未按规定披露重大合同以及2012年-2022年年报存在虚假记载等。
随后,鹏博士16.4亿元违规担保的巨雷引爆,直接引发公司股价血崩。
02财务恶化
据官网介绍,鹏博士1985年成立,1994年1月在上海证券交易所挂牌上市,公司一直专注于数据中心、云计算、互联网接入等业务。
鹏博士是最早将光纤宽带技术引入国内的公司,具备全球化网络连接和专业服务能力。
从股权结构上来看,鹏博士的控股股东是深圳市欣鹏运科技有限公司,持股比例为10.28%,公司实控人为杨学平。
近年来,宽带提速降费、免费送宽带等因素,鹏博士业绩从2017年起开始转向,随后多年持续亏损。
另外,转型数智服务运营商后,鹏博士的智慧云网业务在2023年营收出现超过30%的下滑,公司财务状况恶化。
2024年和2025年上半年,鹏博士分别亏损8.85亿和2.11亿元。

归母净利润
截至今年二季末,鹏博士总资产为72.61亿元,总负债75.7亿元,净资产-3.08亿元,自2024年末公司已经资不抵债。
《小债看市》分析债券结构发现,鹏博士主要以流动负债为主,占总债务比为83%,债务结构不合理。
截至同报告期,鹏博士流动负债有62.49亿元,主要为其他应付款,其一年内到期的短期债务有22.93亿元。
相较于短债压力,鹏博士的流动性枯竭,其账上货币资金仅有7332.9万元,不足以覆盖短债,公司存在巨大短期偿债压力。
值得注意的是,一直以来鹏博士的流动资产均无法覆盖流动负债,流动比率和速动比率小于1,其短期偿债能力指标持续恶化。
在备用资金方面,截至2020年末鹏博士银行授信总额为12.81亿元,未使用授信额度为5.13亿元,可见其财务弹性一般。

银行授信情况
除此之外,鹏博士还有13.2亿非流动负债,主要为其他非流动负债。
整体来看,鹏博士的刚性债务全部为短期有息负债,带息债务比为32%。
在偿债资金方面,鹏博士主要依赖于外部融资,除了发债和借款,其还通过租赁、应收账款、定增以及股权质押等方式融资。
资产质量方面,鹏博士的应收账款高达7.88亿元,其他应收款9.06亿元,对资金形成大量占用,还存在较大回收风险。
总的来看,鹏博士连年亏损,债务负担沉重,财务杠杆高企,流动性枯竭,公司财务状况持续恶化。
03多元化扩张
鹏博士原名成都工益冶金股份有限公司,原主营业务为特钢冶炼,直到2007年才进入互联网增值服务领域。
2009年,鹏博士剥离特钢冶炼等传统业务后,触角逐渐渗透到互联网接入、数据中心业务及相关的互联网增值服务业务,在业内曾有“第四大电信运营商”之称。
随着业务的不断扩张,鹏博士开启了大规模外延式并购之路。
《小债看市》统计,2011年以来鹏博士并购项目10余起,投资性现金流净流出超250亿元,最高形成商誉20亿。

历年来并购情况
在鹏博士一系列大手笔的并购中,最著名的莫过于收购长城宽带了。
2011和2012年,鹏博士分两次共耗费18亿元收购长城宽带100%股权。
在收购完成后的几年里,长城宽带确实让鹏博士的财报大放异彩。
但是,2017年以来受“提速降费”政策的影响,长城宽带的市场份额下降、新增用户数减缓、老用户流失,创收能力急速下降,最终成了鹏博士的一块鸡肋。
终于,2020年长城宽带被抛弃,以100万元的超低价“贱卖”。
长城宽带被剥离后,鹏博士将业务重心放到了IDC数据中心和海底光缆项目业务上,转型为云网服务商。2020年9月其与阿里云达成合作,重点布局云网业务。
另一方面,鹏博士耗巨资修建的海底光缆项目,带来巨额损失和债务危机。
2017年11月,鹏博士子公司“鹏博士香港”以现金9000万美元的对价收购项目公司PLD93%的股权。
公开资料显示,太平洋光缆是第一条直接连接中国香港和美国洛杉矶的海底光缆。该项目由鹏博士与Google、Facebook联合建设,建成后的海缆项目共有6芯,其中鹏博士拥有4芯,Google、Facebook各有1芯。
不过,直到2021年海底光缆项目仍未能够开通运营。
不得已,2022年2月鹏博士出售了该项目股权,造成17.18亿元的亏损。
雪上加霜的是,鹏博士全面转型数智服务运营商,但新业务的营收并没有呈现持续增长。
注:文章为作者独立观点,不代表资产界立场。
题图来自 Pexels,基于 CC0 协议
本文由“小债看市”投稿资产界,并经资产界编辑发布。版权归原作者所有,未经授权,请勿转载,谢谢!

小债看市 











