西政资本--西政地产、金融圈校友倾心打造的地产、资本运作平台,为您提供最全面、最专业的地产、金融知识及实操干货!微信公众号ID:xizheng_ziben
作者:小债看市
来源:小债看市(ID:little-bond)
近年来,汇博医疗业绩持续亏损,流动性紧张,最终爆发债务危机。
01逾期
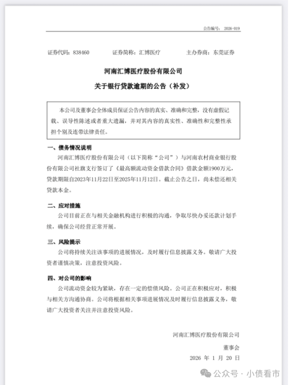
1月20日,河南汇博医疗股份有限公司(以下简称“汇博医疗”)公告称,公司与河南农村商业银行股份有限公司社旗支行签订的1900万元贷款出现逾期,尚未偿还相关本金。

银行贷款逾期公告
公告显示,汇博医疗正积极与金融机构沟通以制定还款计划,并提示投资者关注偿债风险及后续进展。
值得注意的是,这并非汇博医疗首次债务逾期。
2025年12月,汇博医疗与中国光大银行南阳分行签订的500万元贷款合同也出现逾期,尚未偿还本金。
近年来,汇博医疗业绩持续亏损,流动性紧张,最终爆发债务危机。
02业绩亏损
据官网介绍,汇博医疗成立于2004年,以“多品类康养用品、智能化康养设备、全方位数字康养服务”为战略方向,支撑医、康、养等资源在数字空间交融,赋能医疗健康全生态。
汇博医疗主营业务是康复用品、康复设备、康复服务等的研发、生产、销售。
从股权结构看,朱天钢直接持有汇博医疗53.03%的股份,为公司控股股东和实际控制人。
近年来,汇博医疗业绩持续亏损,2023年和2024年分别亏损1069.4万和2971.49万元。
2025年上半年,汇博医疗实现归母净利润-524.14万元。

归母净利润
截至2025年6月末,汇博医疗总资产有2.67亿元,总负债2.13亿元,净资产有5408.85万元,公司资产负债率为79.72%。
近年来,随着业绩持续亏损,汇博医疗的财务杠杆水平逐步攀升,存续较大杠杆风险。

资产负债率
《小债看市》分析债务结构发现,汇博医疗主要以流动负债为主,占总债务的65%。
截至2025年6月末,汇博医疗流动负债有1.38亿元,主要为短期借款,其一年内到期的短期债务合计有7524.5万元。
相较于短债规模,汇博医疗的流动性异常紧张,其账上货币资金仅有59.99万元,不足以覆盖短债,公司存在较大短期偿债压力。
另外,汇博医疗还有非流动负债7471万元,主要为长期借款,其长期有息负债合计有6720万元。
整体来看,汇博医疗刚性债务总规模有1.4亿元,主要为短期有息负债,带息债务比为66%。
有息负债占比过高,近两年汇博医疗财务费用分别为827万和985万元,对公司盈利空间形成较大侵蚀。
从融资渠道看,汇博医疗渠道较少,仅通过租赁、应收账款以及银行借款等渠道融资。
2024年和2025年上半年,汇博医疗筹资性现金流净额分别为-2209万和-663万元,公司存在一定再融资压力。

筹资性现金流
资产质量方面,汇博医疗应收账款和存货分别有6404万和5643万元,对资金形成较大占用,应收账款还存在一定回收风险。
总得来看,汇博医疗业绩持续亏损,对债务和利息的保障能力恶化;流动性紧张,短期偿债压力大;资产质量一般,再融资压力大。
03河南民营医疗巨头
2000年,朱天钢踏入医疗器械行业,任职南阳市华灯医疗器械有限公司总经理。
彼时,国内医疗器械市场正处于市场化初期。
2003年,朱天钢迎来职业转折——出任海易医疗董事长。
两年后,朱天钢加入汇博生物任副总经理,深度参与汇博系企业的早期发展。
十年深耕,朱天钢不仅熟悉了生物医疗的技术壁垒与产业逻辑,更为汇博医疗的诞生储备了核心团队与产业资源。
从2015年开始,朱天钢的职业轨迹进入“多元扩张期”,以医疗为核心,向多领域辐射布局。
2016年8月,汇博医疗在“新三板”挂牌上市。
注:文章为作者独立观点,不代表资产界立场。
题图来自 Pexels,基于 CC0 协议
本文由“小债看市”投稿资产界,并经资产界编辑发布。版权归原作者所有,未经授权,请勿转载,谢谢!

小债看市 











