西政资本--西政地产、金融圈校友倾心打造的地产、资本运作平台,为您提供最全面、最专业的地产、金融知识及实操干货!微信公众号ID:xizheng_ziben
作者:小债看市
来源:小债看市(ID:little-bond)
秦汉集团及子公司存在债务及票据逾期和被执行、限制高消费或失信被执行案件,或对公司再融资能力产生一定不利影响。
01逾期
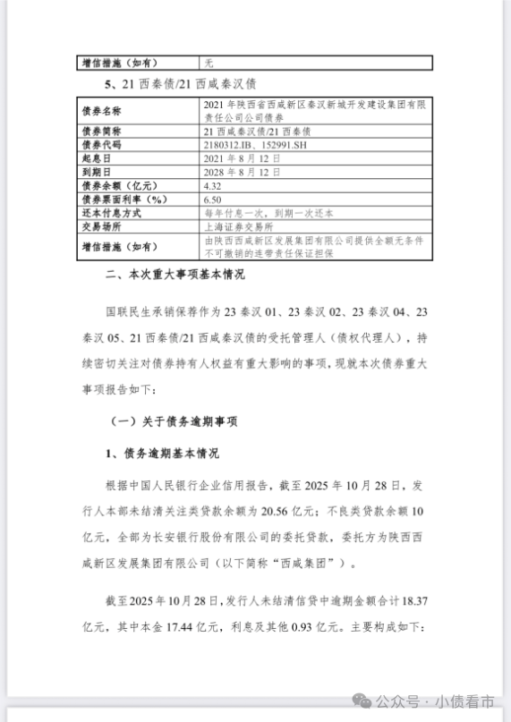
11月7日,债券受托管理人公告称,截至2025年10月28日,陕西省西咸新区秦汉新城开发建设集团有限责任公司(以下简称“秦汉集团”)未结清信贷中逾期金额合计18.37亿元。

债务逾期公告
公告显示,根据上海票据交易所披露的承兑人逾期名单,秦汉集团子公司西咸新区秦汉新城天马城文化旅游发展有限公司(以下简称“天马城文旅公司”)和西咸新区秦汉资产运营管理有限公司(以下简称“秦汉运营公司”)存在票据逾期记录。
截至2025年10月末,天马城文旅公司票据逾期余额为40384.44万元,秦汉运营公司票据逾期965万元。
根据全国法院失信被执行人名单信息公布与查询平台等网站查询结果,秦汉集团共有1项失信被执行案件,案号为(2025)陕0404执1493号。
秦汉集团及子公司存在债务及票据逾期和被执行、限制高消费或失信被执行案件,或对公司再融资能力产生一定不利影响。
《小债看市》统计,目前秦汉集团存续债券6只,存续规模27.62亿元,其中一年内到期规模有19亿元。

存续债券到期分布
目前,秦汉集团主体长期信用等级为AA,相关债项的信用等级为AAA,评级展望为稳定。
02财务分析
据公开资料,秦汉集团成立于2010年,是秦汉新城重要的基础设施建设主体,承担了秦汉新城土地整理和重点建设项目的投资与建设任务。
从股权结构看,陕西西咸新区发展集团有限公司持有秦汉集团51.01%的股权,陕西省西咸新区秦汉新城管理委员会持有48.99%的股权,公司实际控制人为西咸新区管委会。

股权结构图
秦汉集团在资金拨付、金融政策支持、委托贷款和政府补助等方面能获得有力的外部支持。
其中,政府补助方面,2024年秦汉集团收到政府补助2.37亿元,2019-2024年合计6.22亿元。

政府补助收入
秦汉集团利润实现主要依赖于政府补助,期间费用对利润形成一定侵蚀,整体盈利指标表现较弱。
近年来,秦汉集团工程建设开发服务收入受结算项目规模缩小影响相应下降,受此影响公司营业总收入下降。
2025年上半年,秦汉集团实现营收2.29亿元,同比下滑67.15%;实现归母净利润-1亿元。

归母净利润
截至2025年6月末,秦汉集团总资产有433.1亿元,总负债323.77亿元,净资产有109.33亿元,公司资产负债率为74.76%。
《小债看市》分析债务结构发现,秦汉集团主要以流动负债为主,占总债务的57%。
截至相同报告期,秦汉集团流动负债有183.29亿元,主要为其他应付款,其一年内到期的短期债务有69.02亿元。
相较于短债规模,秦汉集团的流动性紧张,其账上货币资金仅有6.06亿元,与短债间形成巨大资金缺口,公司存在较大短期偿债压力。
财务弹性方面,截至2024年末,秦汉集团银行授信总额有216.46亿元,其中未使用授信额度有64.28亿元,可见其备用资金尚可。

银行授信
此外,秦汉集团还有非流动负债140.48亿元,主要为长期借款,其长期有息负债合计有109.8亿元。
整体来看,秦汉集团刚性债务总规模有178.82亿元,主要为长期有息负债,带息债务比为55%。
有息负债占比过半,2024年秦汉集团财务费用有0.71亿元,公司期间费用占营业总收入的比重上升至16.87%,对利润形成一定侵蚀。
另外,秦汉集团对外担保规模大,部分被担保方出现负面舆情,或有负债风险较大。
截至2024年末,秦汉集团对外担保余额116.44亿元,被担保方均为同区域国有企业,部分被担保方存在债务逾期、票据逾期、被执行、限制高消费或失信被执行等情况。
资产质量方面,秦汉集团应收账款有2.63亿元,其他应收款项26.47亿元,其中部分
应收款对手方已被列为被执行人且存在票据逾期等负面舆情,需关注应收款项的回收风险。
此外,秦汉集团存货高达361.72亿元,且存货结算进度较慢,整体看公司资产质量一般。
受限资产方面,截至2024年末秦汉集团受限资产35.6亿元,占资产总额的8.21%。
总得来看,秦汉集团依赖于政府补助,整体盈利指标表现较弱;短期债务及非标借款占比较高,短期偿债压力大;或有负债风险较大,资产质量一般。
03区域环境
陕西西咸新区位于西安、咸阳两市建成区之间,作为国家级新区,西咸新区区位优势明显,现代产业体系加快形成。
2024年,西咸新区GDP完成941亿元、增长5.4%,固定资产投资增长4.3%,规上工业增加值增长12.1%。
截至2024年末,西咸新区债务限额1276.53亿元,债务余额1253.79亿元,其中一般债务155.25亿元,专项债务1098.54亿元。
秦汉新城城位于西咸新区几何中心,是西咸新区五大功能区之一,重点布局文化旅游和大健康。
注:文章为作者独立观点,不代表资产界立场。
题图来自 Pexels,基于 CC0 协议
本文由“小债看市”投稿资产界,并经资产界编辑发布。版权归原作者所有,未经授权,请勿转载,谢谢!

小债看市 











