一位债市从业人员的市场观察,仅为个人总结,不代表所在机构任何意见。微信号: bond_bang
作者:小债看市
来源:小债看市(ID:little-bond)
登封建投面临较大的或有负债风险。
01失信被执行人
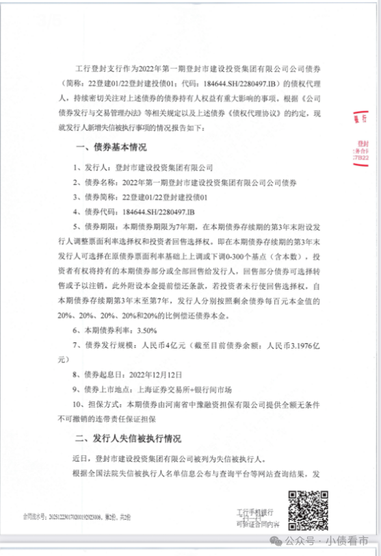
近日,债权代理人工商银行登封支行公告称,登封市建设投资集团有限公司(以下简称“登封建投”)被列为失信被执行人。

被列为失信被执行人公告
公告显示,登封建投新增一项重大被执行案件,系发行人为登封电厂集团有限公司在华夏银行郑州分行续贷担保逾期所致,涉案金额3711.87万元。
目前,登封电厂集团和登封建投尚在与申请执行人、郑州市中原区人民法院就上述被执行案件进行协商沟通,待协商达成一致后,登封电厂集团和发行人将按照付款进度安排支付款项。
《小债看市》注意到,登封建投存在对外担保关注类余额和不良类余额,公司面临较大的或有负债风险。
截至2025年6月末,登封建投对外担保余额为15.75亿元,占同期末净资产合计的比例为10.61%,且均未设置反担保措施。
其中,登封电厂集团、中岳非晶均涉及多起被执行案件,均被纳入失信被执行人、限制高消费名单,登封建投对其的担保余额合计为1.52亿元。
《小债看市》统计,目前登封建投存续债券两只,存续规模6.7亿元,分别将在2029年7月和12月到期。

未来偿债现金流
2025年6月,由于过往债务履约情况待提高,存在多项负面舆情等原因,中诚信国际将登封建投主体列入信用评级观察名单。
近年来,登封建投代建项目回款滞后,自营项目收益平衡情况值得关注;资产质量较差;短期债务占比很高,短期债务偿付压力很大;面临较大的或有负债风险。
02财务分析
据公开资料,登封建投成立于2007年1月,是登封市国有资产事务中心全资控股的国有独资企业。
登封建投为登封市重要的基础设施建设及棚户区改造主体,主要负责登封市全市范围内的基础设施建设项目和棚户区改造项目的投融资建设。
从股权结构看,登封建投的控股股东和实际控制人均为登封市国有资产事务中心。

股权结构图
作为区域内重要的平台企业,2024年登封建投分别获得资金注入和财政补贴0.13亿元和0.03亿元。
2024年,登封建投实现营业收入10.41亿元,同比下降29.22%;净利润6341.81万元,同比下降19.22%。
今年上半年,登封建投营收和归母净利润分别为4.61亿和1676万元,业绩腰斩。

归母净利润
截至2025年6月末,登封建投总资产有218.67亿元,总负债70.17亿元,净资产有148.5亿元,公司资产负债率32.09%。
《小债看市》分析债务结构发现,登封建投主要以流动负债为主,占总债务的70%,债务结构不合理。
截至相同报告期,登封建投流动负债有48.84亿元,主要为短期借款,其一年内到期的短期债务合计有36亿元。
相较于短债规模,登封建投的流动性异常紧张,其账上货币资金仅有3665万元,与短债间形成巨大资金缺口,公司短期偿债压力大。
财务弹性方面,截至2024年末,登封建投银行授信总额有11.17亿元,其中未使用授信额度有1.87亿元,可见公司备用资金有限。

银行授信
此外,登封建投还有非流动负债21.33亿元,主要为长期借款,其长期有息负债合计有19.59亿元。
整体来看,登封建投刚性债务总规模有55.59亿元,主要为短期有息负债,带息债务比为79%。有息负债占比过高,近年来登封建投的财务费用均在5000万以上,对公司盈利空间形成较大侵蚀。融资渠道方面,除了发债和银行借款,登封建投还通过应收账款和股权质押融资。资产质量方面,登封建投应收类款项中存在应收利息逾期情况,且应收对象涉及多起负面舆情,应收类款项存在较大的回收风险,公司资产流动性及收益性均较弱。总得来看,登封建投盈利能力较弱,流动性紧张,短期债务偿付压力很大;资产质量较弱,面临较大的或有负债风险。
03区域环境
登封市为郑州市下辖县级市,位于河南省中西部的中岳嵩山南麓。
近年来,登封市保持较好的区位优势及矿产旅游资源禀赋,经济财政实力稳定增长,但部分国企存在信用风险事件,整体再融资环境及区域内国有企业融资能力有待关注。
2024年,登封市实现地区生产总值493.3亿元,同比增长5.2%,经济体量居郑州市下辖区县中下游水平。
财政方面,登封市一般公共预算收入同比小幅增长至31.1亿元,但当期财政自给能力小幅下降,整体财政自给水平不高,且税收收入占比持续下降。
2024年,登封市政府性基金收入为5.62亿元,同比增长1.28倍,但绝对值规模较小。
再融资环境方面,登封市政府显性债务率已超过100%,债务率水平偏高。
同时,区域内城投企业的融资主要依赖银行融资渠道,债券融资规模相对较小,尽管发债主体未出现债券违约,但区域内部分国企存在信用风险事件,整体再融资环境及区域内国有企业融资能力有待关注。
注:文章为作者独立观点,不代表资产界立场。
题图来自 Pexels,基于 CC0 协议
本文由“小债看市”投稿资产界,并经资产界编辑发布。版权归原作者所有,未经授权,请勿转载,谢谢!

小债看市 











