扒财富干货,扒足料八卦。一个长期关注财经和地产的号。关注事件、企业、人物真相,通过专业剖析、深度访谈、实地探访,深度解析和还原事实本真。
作者:公用评级三部 张婧茜 徐汇丰 韩锦彪
来源:联合资信
摘要
进入2025年,新增化债政策数量明显趋缓,重心转为政策的贯彻落实,巩固化债成效。2025年上半年,城投公司债务规模持续增长,债务增速持续放缓,重点省市城投公司债务规模普遍呈低增长或压降态势,债务管控取得明显成效;城投公司债务期限结构较上年底有所改善,部分城投公司整体流动性压力仍较大。2025年上半年,城投公司筹资活动整体仍呈净流入,区域之间分化进一步显现,融资结构有所优化。
一、政策环境变化
进入2025年,新增化债政策数量明显趋缓,重心转为政策的贯彻落实,巩固化债成效。在化债过程中,重点省市1更加注重融资平台退出、置换存量隐性债务、降低利息负担、缓解当期偿付压力。经济相对发达、资源相对丰富的省份更多依赖自身资源统筹、盘活资产资源等方式来补充流动性、推动平台市场化转型。
本轮化债周期中,国家在化解地方债务方面采取了一系列强有力的“组合拳”措施,其中2023年和2024年化债政策出台相对频繁,进入2025年,新增化债政策数量明显趋缓,重心转为政策的贯彻落实,巩固化债成效。本轮化债政策核心为化解存量、控制增量、推动融资平台退出和转型以及谋求发展,主要举措包括置换隐性债务、杜绝新增违规债务、加力推出增量政策、加快地方融资平台改革转型、鼓励金融机构对城投债务进行债务置换和重组等。

专项债券发行方面,截至2025年8月底,一次性增加的6万亿元专项债券限额已累计发行4万亿元,各地置换以后,债务平均利息成本降低超2.5个百分点,可节约利息支出超过4500亿元;根据中华人民共和国中央人民政府网站披露信息,截至2025年9月12日,全国已发行新增地方政府专项债券2.78万亿元,其中安排8000亿元补充政府性基金财力,以支持地方用于化债。
退平台进度方面,根据企业预警通统计数据,2023年和2024年分别有722家和428家城投平台退出,2025年初以来至12月19日已有353家城投平台退出。
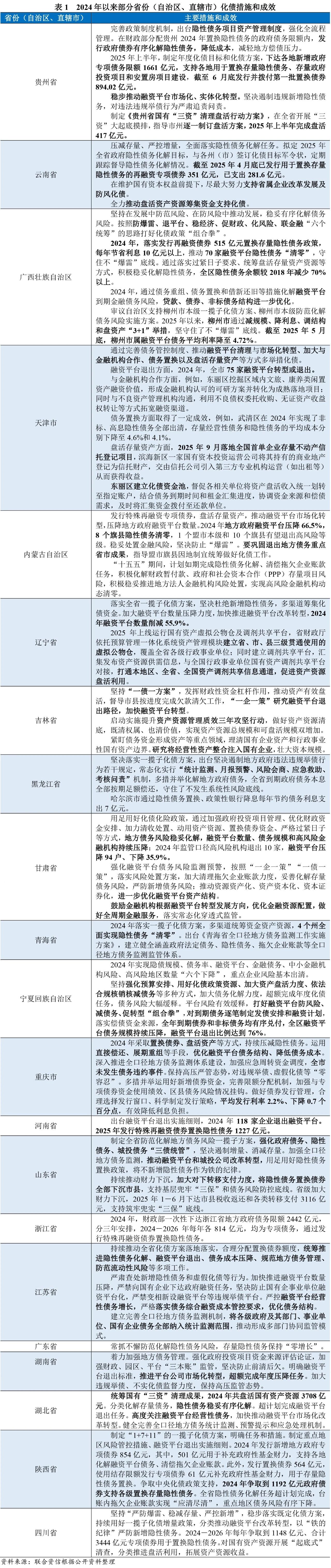
2024年以来,各省份在发行特殊再融资债券进行隐性债务置换、推动融资平台退出和企业转型、资产盘活、与金融机构合作等方面采取了一系列化债措施,并取得了一定成效。重点省市中贵州、云南、广西等,在中央政策倾斜后,通过利用特殊再融资债券等工具,集中置换存量隐性债务,有效降低利息负担、缓解当期偿付压力,大力推进融资平台压降、转型甚至“清零”,如广西2024年推动70家平台隐性债务清零,天津同年转型退出平台75家。非重点地区中浙江、江苏、广东等,则在严控新增债务基础上,侧重于长效机制建设,包括健全全口径债务监测、深化“三资”盘活、推动平台市场化转型等。具体情况见下表。

二、城投公司财务指标变化
本文梳理了全国发债城投公司2022-2024年年报及2025年1-6月财务数据,进而探析城投公司在投资端、回款、筹资、债务及偿债能力等方面的变化及特点。截至2025年11月底,已披露2022-2024年年报、2025年半年报且历史数据具有可比性的全国城投公司2100余家,本文以上述城投公司为样本进行分析。需说明的是,由于部分区域的发债城投公司数量较少,样本可能无法代表当地城投公司的普遍情况,且不同城投企业记账方式或存在差异,数据代表的经济含义与实际情况可能存在偏差。
投资方面:2022年以来,城建类资产和自营类资产增速持续下降,但受整体基数较大影响,仍是资金主要流向,城建类资产占比持续下降但仍为城投企业主要的资产构成,2025年上半年城投公司财务报表呈现出投资增速进一步放缓、投资结构持续调整的态势。

全国整体情况方面:从投资规模来看,2022-2025年6月底,城投公司城建类资产、自营类资产、股权和基金投资类资产规模均持续上升。从主要资金投向来看,以土地资产及基础设施建设类项目投入形成的城建类资产和在建工程为主的自营类资产增速持续下降,但受整体基数较大影响,仍是资金主要流向,相比较而言,股权投资增速相对较高,但受基数相对较小影响,2024年及2025年上半年新增投资规模仍小于传统城建类资产投资规模。从资产结构看,2025年6月底,城建类资产、自营类资产、股权和基金类资产在三者合计中占比分别为63.06%、24.22%和12.72%,其中城建类资产占比由2024年底的63.55%下降至2025年6月底的63.06%,城建类资产占比进一步下降,但仍为城投企业主要的资产构成。
分区域方面:截至2025年6月底,在“化债与发展并重”的背景下,绝大部分省市的三类投资(城建类资产、自营类资产、股权和基金投资类资产)合计及城建类资产投资均呈正增长态势。2025年6月底上述三类投资(城建类资产、自营类资产、股权和基金投资类资产)合计增速为负的地区仅为内蒙古(-1.36%),主要系城建类资产及自营类资产规模均有所下降所致。2025年上半年,海南、北京和河北城投公司三类资产合计增速相对较高,增速均超过5%,其中,海南主要系受基数小影响;北京城投公司增速则得益于土地整理、棚户区改造及轨道交通等基础设施投资拉动城建类及自营类资产规模提升,重点省市中吉林三类资产增速相对较高,达4.13%。
从投资结构来看,截至2025年6月底,城建类资产占比相对较高(占三项投资总额的比重超过80%)的为海南和黑龙江城投公司;自营类资产占比相对较高(占三项投资总额的比重超过40%)的主要为内蒙古、西藏、广东及甘肃城投公司,其中内蒙古、西藏及甘肃可能受基数整体偏小影响;股权和基金类投资占比相对较高(占三项投资总额的比重超过20%)的主要为云南、河北、上海和广东城投公司。由于不同城投企业记账方式存在差异,加之样本影响,上述占比可能存在偏差。

回款方面:2025年上半年,城投公司应收账款规模继续扩大,但整体增速放缓,少部分省份应收账款占款实现压降;现金收入比维持较高水平。

城投公司应收账款主要系因开展传统城建类业务及经营类业务产生的应收款项,2022-2025年6月底,受传统基础设施建设项目回款滞后等影响,城投公司应收账款规模持续增长。从回款指标来看,城投公司现金收入比整体表现较好且回款水平不断提升,不排除部分项目竣工但未结算,或城投公司传统业务占比下降,回款受益于收现表现较好的贸易、工程施工及公用事业类业务及城投公司垫资经营模式转变等的综合影响。
分区域来看,2025年6月底城投公司应收账款规模较大的省市包括江苏、四川、山东、浙江、安徽和湖南,其中江苏城投公司应收账款规模最大,已超过1.3万亿元,应收账款低于百亿元的区域包括黑龙江、内蒙古、西藏、宁夏、海南和青海。从增速来看,2025年上半年,吉林、黑龙江和青海城投公司应收账款增速较快,均超过20%;山西、辽宁和西藏城投公司应收账款规模均为负增长,其中山西较2024年底下降14.68%。
重点省市方面,截至2025年6月底,重庆、贵州城投公司应收账款规模相对较大,均超过2000亿元,辽宁城投公司较2024年底应收账款增速为负。

筹资方面:2025年上半年,城投公司筹资活动整体仍呈净流入,区域之间分化进一步显现。净流入规模较大的省市集中于经济及财力水平、再融资环境较好的浙江、江苏等区域;云南和青海城投公司筹资活动现金自2022年起净流出;西藏和贵州城投公司由2024年的净流入转为2025年上半年净流出。

2022-2024年,城投公司筹资活动现金流入和流出规模均逐年增长,筹资活动现金流整体呈净流入态势,净流入规模逐年下降,其中2024年降幅明显(为40.65%),主要系受政策影响城投公司新增融资受限所致。从增速来看,2024年,城投公司筹资活动流入及流出增速均低于2023年。2025年上半年,城投公司筹资活动现金呈净流入态势。
分区域来看,2025年上半年筹资活动现金流入规模较大的区域包括江苏、浙江、山东、四川、河南,流入规模均超过万亿元;从筹资活动现金流量净额来看,受融资政策及融资环境变化影响,重点省市和非重点省市分化进一步显现,2025年上半年城投公司筹资活动现金呈净流出的省市包括宁夏、西藏、云南、青海和贵州,大部分为重点省市。重点省市中云南和青海城投公司自2022年起筹资活动现金连续净流出,2025年上半年,内蒙古、黑龙江城投公司筹资活动现金由连续三年净流出转为净流入,西藏和贵州城投公司由2024年的净流入转为2025年上半年净流出;除此外,大部分省市城投公司2025年上半年筹资活动现金为净流入。

有息债务方面:2025年上半年,城投公司债务规模持续增长,债务增速持续放缓,重点省市城投公司债务规模普遍呈低增长或压降态势,债务管控取得明显成效;城投公司债务期限结构较上年底有所改善,江苏和山东城投公司短期债务占比相对较高,城投公司整体流动性压力仍较大,城投公司融资结构有所优化,仍以银行借款为主,且占比逐年提升。2025年上半年,全国各省市城投债发行规模有所下降,其中重点省市发行规模降幅更大,净偿还规模进一步扩大。

债务规模方面,2025年6月底,城投公司债务规模仍有所增长,但债务增速持续放缓,债务规模管控取得明显成效。分区域来看,江苏、浙江、四川、山东的城投公司债务规模排位靠前,均超过5万亿元;从全部债务增速来看,2025年6月底,受基数小影响,海南城投公司全部债务增速较2024年底超过20%,浙江、广东、山东、河北、四川和江苏城投公司全部债务增速相对较快,均超过6%;湖南、甘肃、陕西、福建、山西、安徽、江西处于4%~6%,河南、贵州、宁夏、西藏、青海、内蒙古城投公司全部债务规模较上年有所下降,其中大部分为重点省市,此外,增速不足1%中重点省市包括天津、黑龙江、吉林、广西、重庆和辽宁。
债务期限方面,城投公司整体期限结构仍以长期债务为主,2025年6月底短期债务占比较2024年底有所下降,短期债务偿付压力小幅减轻,2025年6月底短期债务占比为24.84%。分区域看,短期债务占比超过30%的区域包括江苏和山东,重点省市中云南短期债务占比相对较高,超过22%,重庆短期债务占比约为20.10%。2025年6月底重点省市中云南、辽宁、广西、黑龙江、重庆、吉林和天津短期债务占比较2024年底均有所下降,债务期限有所改善。
债务结构方面,2025年6月底,城投公司融资渠道仍以银行借款为主(占62.40%),此外是债券融资(占22.04%)和非标融资(占15.56%),银行融资占比较2024年底有所提升,债券融资占比及非标融资占比较2024年底均有所下降且债券融资占比下降速度相对更快。分区域来看,债券融资占比较高的区域包括西藏、山西,占比均超过30%;非标融资占比较高的区域包括黑龙江、青海、内蒙古、北京、上海和天津,均超过30%,2025年6月底重点省市中云南、辽宁、内蒙(已退出)、广西、黑龙江、吉林和宁夏较2023年底非标融资规模得以压降。债券融资方面,2025年上半年城投债发行规模同比下降11.86%至23810.63亿元,净偿还1780.50亿元,净偿还规模同比有所扩大。2025年上半年,江苏、浙江和山东发行规模排名仍稳居前三,发行规模合计约占全国的45%,河北、湖南、湖北、陕西城投债发行规模同比增幅较大。重点省市中,重庆、天津、云南和广西城投债发行规模居前,贵州、广西城投债发行规模同比大幅增长,其余省份发行规模均较小;净融资方面,非重点省市城投债由上年同期的净融入转为净偿还,重点省市城投债净偿还规模同比有所扩大。非重点省市中,仅山东、广东、河北、新疆、北京、陕西和海南城投债呈净融入状态,其他省份表现为净偿还,其中江苏净偿还规模超600亿元,此外湖南、浙江、安徽、湖北、福建和四川的净偿还规模均超过100亿元。重点省市中大部分省份城投债均呈净偿还,其中重庆和贵州净偿还规模相对较大,均超过100亿元。

偿债能力方面:2025年上半年城投公司整体债务负担仍有所上升,大部分重点省市城投公司债务负担有所减轻,现金短期债务比表现有所改善,但仍需关注城投公司在偿债及流动性方面面临的压力。

2022-2024年底及2025年1-6月底,城投公司整体资产负债率、全部债务资本化比率均持续上升,现金短期债务比2025年6月底呈反弹态势,短期偿付压力略有缓解。分区域来看,北京、浙江、西藏、陕西、四川、吉林、江苏、河北、青海、湖北、山东城投公司债务负担较重,以上区域城投公司全部债务资本化比率均超过55%且均超过全国平均水平(54.99%);大部分重点省市城投公司债务负担有所减轻,辽宁、黑龙江、内蒙古和海南城投公司债务负担相对轻,全部债务资本化比率不足40%。截至2025年6月底,山东、浙江、河南、云南和贵州城投公司现金短期债务比不足0.4倍,其中云南和贵州城投公司现金短期债务比不足0.3倍,仍需关注城投公司流动性压力。

三、总结
2025年以来,各省份化债取得一定成效:通过债务置换大幅降低融资成本、优化期限结构;融资平台数量显著压降;资产资源盘活为偿债提供了重要资金来源,多数地区隐性债务规模稳步下降。
债务表现方面,城投公司债务规模增速持续放缓,部分重点省市实现债务规模压降,且期限结构有所改善,融资结构向银行借款集中,呈持续调整态势。
展望下一阶段,城投公司仍存在深入推进市场化转型的压力,通过盘活存量资产、提升运营效率、培育经营性现金流,逐步摆脱对传统财政输血的路径依赖。这一过程将推动其从融资主体向市场化经营主体转变,最终在服务区域经济发展与巩固自身债务稳健化解之间,实现新的动态平衡。
[1]包括天津、内蒙古、辽宁、吉林、黑龙江、广西、重庆、贵州、云南、甘肃、青海、宁夏。
注:文章为作者独立观点,不代表资产界立场。
题图来自 Pexels,基于 CC0 协议
本文由“联合资信”投稿资产界,并经资产界编辑发布。版权归原作者所有,未经授权,请勿转载,谢谢!

联合资信 











