为你推荐99%不良资产从业者都需要的资讯和指南;加特殊资产行业群,请加:zichanjie888
作者:结构评级三部 宋旭 付亚琴 韩雨潮
来源:联合资信
摘要
持有型不动产ABS作为“多层次REITs市场中间环节”“衔接Pre-REITs与公募REITs”的重要金融工具,其发展对构建多层次REITs市场,有效盘活资产具有重要意义。本文系统分析了持有型不动产ABS向公募REITs转化的培育路径。研究从政策框架与市场实践出发,对比了两者在资产准入、交易结构和运营要求等方面的差异,揭示了持有型不动产ABS作为“资产孵化器”的灵活性优势。本文重点探讨了通过扩募机制实现资产支持证券份额向公募REITs退出的可行路径,并指出资产合规提升、结构转换等关键挑战,最后提出政策衔接建议,以构建“私募孵化、公募上市”的良性发展机制。
一、中国持有型不动产ABS的发展历程、政策和市场情况
(一)发展背景及历程
我国不动产金融市场已全面步入存量盘活的关键阶段,政府与企业对构建多元化资产退出渠道的需求愈发迫切。在经济结构深度调整与房地产市场从“增量扩张”向“存量运营”转型的双重背景下,盘活沉淀的存量资产不仅是企业缓释经营风险、提升资产流动性的核心抓手,更是释放国有资产效能、优化资源配置的重要路径,而多层次REITs市场的构建与发展,正成为破解这一核心痛点的关键支撑。作为衔接资产端与资金端的重要枢纽,多层次REITs市场通过“Pre-REITs培育→持有型不动产ABS孵化→公募REITs上市”的全链条布局,为不同阶段的存量资产提供了适配的流转与融资工具:前期可通过Pre-REITs基金介入资产培育,中期依托持有型不动产ABS实现资产标准化与流动性提升,后期通过公募REITs完成市场化退出,形成“投融管退”的闭环。这种多层次架构既能有效匹配企业在资产不同生命周期的流动性诉求,也为国有存量资产的高效盘活提供了标准化、可持续的市场化路径。
持有型不动产ABS作为“多层次REITs市场中间环节”“权益型资产支持证券”“衔接Pre-REITs与公募REITs”的重要金融工具,笔者梳理了重要节点的相关政策演进与市场实践:
2023年2月,中国证券监督管理委员会(以下简称“证监会”)联合国家发展和改革委员会(以下简称“发改委”)启动不动产私募投资基金试点,允许设立专注于持有型不动产投资的私募基金,为Pre-REITs阶段提供资金支持。
2023年4月,证监会相关负责人在北京市2023年基础设施REITs产业发展大会上提出,研究探索发展私募REITs市场,推动公募REITs、持有型不动产ABS、Pre-REITs协调发展。
2023年9月,中国证券投资基金业协会(以下简称“中基协”)发布《私募投资基金备案指引第2号》,首次在规则中明确允许私募股权基金投资“不动产持有型资产支持证券”,为持有型不动产ABS提供了重要的机构投资者来源。
2023年12月,首单持有型不动产资产支持专项计划“华泰-中交路建清西大桥持有型不动产资产支持专项计划”于上海证券交易所(以下简称“上交所”)成功发行。该产品被定位为“Pre-REITs→持有型不动产ABS→公募REITs”三步走战略的中间环节,兼具私募灵活性与资产孵化功能,纳入“多层次REITs”框架,并定性为“权益型资产支持证券”,强调资产信用与运营能力。
2024年4月,上交所通过上证路演平台对持有型不动产ABS的发展动态及政策进行宣讲,明确了持有型不动产ABS 的核心发行要求:① 底层资产需为“持有运营且产生稳定现金流的不动产”(如商业地产、产业园区、收费公路等);②产品需为“权益型”(禁止设置刚性兑付条款);③ 信息披露需参照公募REITs标准,强化资产运营数据披露,为后续产品发行建立了实操框架。
2025年3月,《提振消费专项行动方案》提出支持消费、文旅等领域发行公募REITs,间接扩大持有型不动产ABS资产范围。同时,《资产证券化业务管理条例(征求意见稿)》拟将私募REITs的资产范围、现金流分派等纳入规范。
2025年6月,上交所债券业务中心在《沪市持有型不动产资产支持证券产品示例(附业务问答)》中指出,持有型不动产ABS可衔接Pre-REITs和公募REITs,也可以为公募REITs储备资产,为企业提供新的权益融资选择,是构建多层次REITs市场的重要一环。其本质是“机构间资产上市权益产品”,核心功能与IPO和公募REITs一致,属于标准化资产上市行为。
2025年11-12月,发改委明确推动公募REITs扩围至城市更新设施、四星级及以上酒店、体育场馆等领域,首次将超大特大城市甲级商务楼宇等商业办公设施列为独立资产大类;证监会同步发布《商业不动产投资信托基金(REITs)试点公告(征求意见稿)》,明确商业不动产REITs注册及运营要求。公募REITs的资产扩围与机制完善,有利于扩大持有型不动产ABS的资产池、提升估值与流动性,最终通过明确的转板通道形成资本闭环。
(二)政策框架
截至2025年10月,持有型不动产ABS的政策框架初步形成,核心规则分布在上交所、中基协等多份文件及窗口指导中,具体如下:

(三)市场现状
自2023年首单持有型不动产ABS项目成功发行以来,虽然在监管政策方面尚未出台明确指引,但市场对于该类产品反响非常热烈。持有型不动产ABS市场持续加速扩容。根据上交所和深圳证券交易所(以下简称“深交所”)公开披露信息,截至2025年12月12日,持有型不动产ABS共发行16单(上交所14单,深交所2单),规模合计383.92亿元1。此外,上交所和深交所已受理/已反馈/已通过但未发行的持有型不动产ABS涉及45单,规模合计800.75亿元。
已发行的持有型不动产ABS中,底层资产类型涵盖交通基础设施、商业中心、保障性租赁住房、数据中心、产业园、水务和能源基础设施。其中,底层资产类型以交通基础设施和商业中心为主,发行单数占比分别为25.00%、25.00%;发行规模占比分别为62.82%和15.83%。

二、持有型不动产ABS和公募REITs政策要求和实操安排的对比分析
(一)底层资产的基本面比较
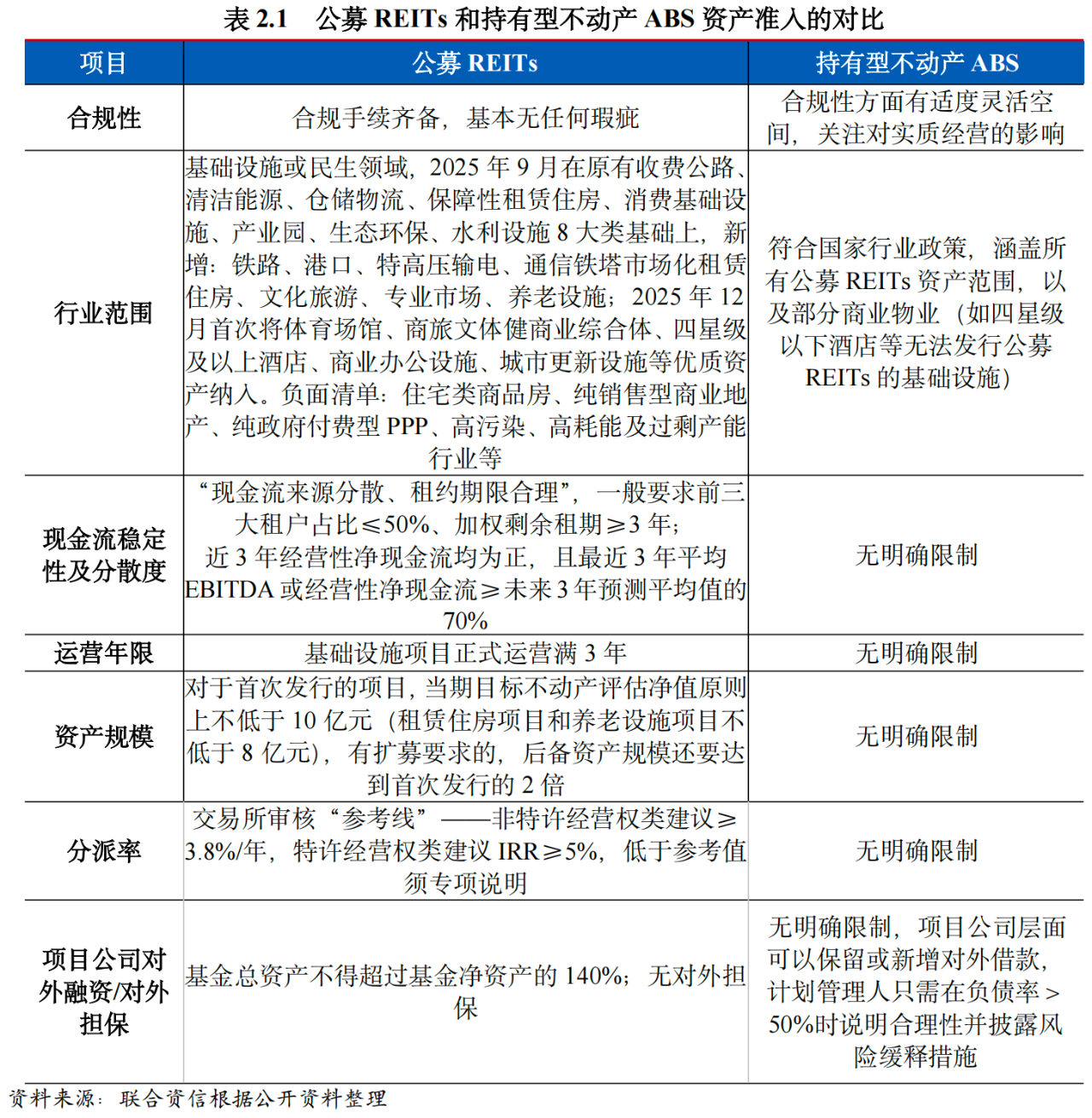
底层资产方面的对比表明,公募REITs对合规性、行业范围、运营年限、现金流稳定性及分散度、分派率、对外融资和对外担保方面均设有硬性规定;持有型不动产ABS的资产门槛更宽、条款更为灵活。对于持有型不动产ABS中运营成熟、现金流稳定且可持续的优质资产,其盈利质量基本可达公募REITs标准,但仍需在运营时效、合规瑕疵和杠杆方面预留资产培育的弹性,完成运营年限时间、补证、降杠杆后或可能切换至公募REITs赛道。
1.底层资产的政策要求
政策方面,公募REITs对资产的规模、现金流稳定性及分散度等方面有较为严格的要求,要求非特许经营权、经营收益权类基础设施项目原则上运营3年以上、现金流持续稳定且来源合理分散、项目公司具有持续经营能力和专业经验,每年净现金流分派率原则上应不低于3.8%,以确保能够产生持续稳定的现金流。持有型不动产ABS比公募REITs要求更为灵活,对于底层资产所属行业、运营年限、资产规模、现金流稳定性及分散度、分派率均没有硬性要求,总体符合“真实性、稳定性、机制有效性”的原则,其余交由市场自主判断。就已发行的持有型不动产ABS,范围涵盖写字楼、商业中心等公募REITs行业负面清单(初期负面清单,2025年12月1日已放开四星级及以上酒店、商业办公设施等优质资产),并涉及规模不足、运营年限不足、IRR未达参考线的项目。对部分仍处于公募REITs行业负面清单的持有型不动产ABS,若未来过渡至公募REITs,需等待行业目录继续扩容;对硬性指标不达标的持有型不动产ABS,需要持续培育孵化,或增加扩募储备以使指标符合监管要求条件。2025年12月1日,发改委出具的行业范围清单(2025年版)已扩充商旅文体健商业综合体、四星级及以上酒店、商业办公设施、城市更新设施等优质资产,该举措显著降低持有型不动产ABS向公募REITs转化的摩擦成本。
此外,持有型不动产ABS未限制项目公司的对外融资和对外担保,上交所明确提出项目公司层面可以保留或新增对外借款,计划管理人只需在负债率>50%时说明合理性并披露风险缓释措施。若未来过渡至公募REITs,须将项目公司借款清偿至杠杆上限以内并解除抵质押(如涉及),同时解除所有对外担保。

2.基础资产的合规性
基础资产的合规性方面,公募REITs要求基础资产的合规手续齐备,基本无任何瑕疵,同时提出对投资管理手续实行“三段式”处理:项目投资建设时无需办理但按现行规定应当办理的有关手续,应按当时规定把握,并说明有关情况;项目投资建设时应当办理但现行规定已经取消或与其他手续合并的有关手续,如有缺失,应由相关负责部门说明情况或出具处理意见;按照项目投资建设时和现行规定均需办理的有关手续,如有缺失,原则上应由相关负责部门依法补办,确实无法补办的应由相关负责部门出具处理意见。如项目曾进行改变功能用途的重大改扩建,应主要依据改扩建时的相关手续办理情况判断其投资管理合规性。于持有型不动产ABS而言,基础资产合规方面仍需满足界定清晰,具有法律依据,附属权益内容明确;履行审批、核准、备案、登记等程序;权属清晰,可特定化,且具备可转让性等。但不同于公募REITs基本无任何瑕疵的严格规定,上交所指引中明确持有型不动产ABS总体突出“资产信用”,重点强调资产的真实性和现金流稳定性,在资产的合规性方面有适度灵活空间。对于由于历史原因导致权属证照缺失等瑕疵情况,可以按照重要性原则具体把握,若其对项目稳定运营的影响不大,可以通过设置相关保障措施来缓释风险。以已发行的持有型不动产ABS为例,部分底层资产的配套设施存在实际用途与规划用途不一致的情况;或存在装修改造未取得部分审批及验收文件的情形。原始权益人通过出具承诺函,就未来可能受到相关主管部门处罚承诺积极配合补办相应手续以及承担相应行政处罚金额。存在细微合规瑕疵的持有型不动产ABS项目未来若过渡至公募REITs,则应遵循“应补尽补+无异议函”的原则,即通过补办文件、出具承诺、剥离争议资产等方式整改,并由当地主管部门出具书面意见。
3.底层资产的运营
从运营管理能力来看,上交所在持有型不动产ABS业务问答中明确提及,运营管理机构应具备不动产项目相关资产管理能力,计划管理人可委托外部机构对底层资产进行运营管理,同时需在交易文件明确运营管理机构的评价体系和更换机制。从实操来看,持有型不动产ABS运营管理基本由专业团队操盘,仅合作模式有差异:原团队自管模式,计划管理人考核监督,如“中信证券-越秀商业持有型不动产ABS”;原团队+外部专家共管模式,专项计划层面设立“资产运营决策委员会”,如“国君资管-无锡经济开发区国家传感信息产业园持有型不动产ABS”;全委托外部专业运营商模式,计划管理人保留“随时解聘与替换权”,如“远景能源-河北魏县恒朋风电场新能源持有型ABS”。无论采取何种运营管理模式,专项计划均实现了所有权-运营权分离、考核+替换硬条款以保证底层资产的运营效率及收益水平。
公募REITs底层资产同样要求专业化运营管理团队,从实际案例来看,公募REITs在运营层面同样存在“自管、共管、外管”三种模式,与持有型不动产ABS无差别。从项目公司层面来看,优质资产的项目公司已实现较好且稳定的盈利,自身和运营机构均具备持续经营能力。但是,持有型不动产ABS不限制项目公司的对外融资和对外担保。一般实操中,项目公司将印鉴、账务账簿、U盾等重要相关实物、原件及控制权全部移交计划管理人,由其代表股东通过相关决策机制决定项目公司融资或对外担保等事项。
以目前实际发行情况来看,持有型不动产ABS底层资产选取均较为优质,主要系自项目问世以来交易所明确强调“资产信用”而非“主体信用”,同时重点关注底层资产现金流的稳定性和可持续性。因而持有型不动产ABS底层资产普遍具备良好的现金流和稳定的运营记录,适合成为以公募REITs退出的潜在项目。
(二)相关参与机构的比较
通过对原始权益人和运营管理机构的职责与要求进行对比,相较于公募REITs,持有型不动产ABS则赋予了参与方更大的自主安排空间。
1.原始权益人
在公募REITs和持有型不动产ABS中对于原始权益人要求和区别主要集中在以下两个方面,扩募能力和配售(自持)。
(1)扩募能力
根据《国家发展改革委关于进一步做好基础设施领域不动产投资信托基金(REITs)试点工作的通知(发改投资〔2021〕958号)》,公募REITs要求原始权益人具有较强的扩募能力。扩募能力具体来说是指原始权益人以控股或相对控股方式持有、按有关规定可发行基础设施REITs的各类资产规模(如高速公路通车里程、园区建筑面积、污水处理规模等)原则上不低于拟首次发行基础设施REITs资产规模的2倍。由于要求首次发行基础设施REITs的项目,当期目标不动产评估净值原则上不低于10亿元,因此公募REITs的原始权益人需要储备20亿元以上的可发行资产。此外,公募REITs优先支持有一定知名度和影响力的行业龙头企业的项目,因此对原始权益人本身资质也有一定的要求。
根据《关于试点公司债券续发行和资产支持证券扩募业务有关事项的通知(上证发〔2025〕71号)》《上海证券交易所资产支持证券挂牌条件确认规则适用指引第2号——大类基础资产(上证发〔2022〕165号)》,持有型不动产ABS可以进行扩募,目前多数的持有型不动产ABS均设置有相应的扩募条款,但在申报阶段未对原始权益人扩募能力做相应的要求。9月30日,建信住房租赁基金持有型不动产资产支持专项计划(以下简称“建信长租ABS”)在上交所完成首次扩募,本次扩募的成功发行标志着持有型不动产ABS正式打通扩募路径。
(2)配售(自持)
根据《上海证券交易所公开募集基础设施证券投资基金(REITs)业务办法(试行)》,公募REITs原始权益人或其同一控制下的关联方参与基础设施基金份额战略配售的比例合计不得低于本次基金份额发售总量的20%,其中基金份额发售总量的20%持有期自上市之日起不少于60个月,超过20%部分持有期自上市之日起不少于36个月,基金份额持有期间不允许质押。在实践操作中,基于资产管理和资本运作的不同需求,原始权益人及其关联方对REITs份额的自持比例呈差异化分布。影响因素主要包括对底层资产控制权的预期、在会计处理上对资产并表的预期,以及向市场传递信号积极程度预期等。从已发行的公募REITs来看,原始权益人参与战略配售的比例均值显著高于20%,达到36.82%。
持有型不动产ABS则不存在战略配售问题,采用平层涉及,突破了交易所其他资产证券化产品的原始权益人需自持一定比例的要求,不强制要求自持比例。在实际操作中,多数持有型不动产ABS原始权益人均选择自持一定的比例,但自持比例受各产品的交易条款设置及其他市场因素影响存在差异。
2.运营管理机构
(1)公募REITs
根据《公开募集基础设施证券投资基金指引(试行)》第四十条,外部管理机构应当按照《证券投资基金法》第九十七条规定经中国证监会备案,并持续符合下列要求:首先,具有符合国家规定的不动产运营管理资质(如有);其二,具备丰富的基础设施项目运营管理经验,配备充足的具有基础设施项目运营经验的专业人员,其中具有5年以上基础设施项目运营经验的专业人员不少于2名;其三,公司治理与财务状况良好;最后,需满足中国证监会规定的其他要求。
基金管理人可以设立专门的子公司承担基础设施项目运营管理职责,也可以委托外部管理机构负责。运营管理机构的主要职责包括:1)基础设施项目购买足够的财产保险和公众责任保险;2)制定及落实基础设施项目运营策略;3)签署并执行基础设施项目运营的相关协议;4)收取基础设施项目租赁、运营等产生的收益,追收欠缴款项等;5)执行日常运营服务,如安保、消防、通讯及紧急事故管理等;6)实施基础设施项目维修、改造等;运营管理职责。基金管理人委托外部管理机构运营管理基础设施项目的,应当自行派员负责基础设施项目公司财务管理。基金管理人与外部管理机构应当签订基础设施项目运营管理服务协议,明确双方的权利义务、费用收取、外部管理机构考核安排、外部管理机构解聘情形和程序、协议终止情形和程序等事项。
考虑到业务需要和基金管理人的特点,公募REITs的运营管理机构和原始权益人一般为同一公司、母子公司或同一控制人。
(2)持有型不动产ABS
目前持有型不动产ABS参照公募REITs,同样引入了运营管理机构,但目前并未就运营管理机构有强制性要求,不过根据目前已经发行的项目来看,与公募REITs相同,运营管理机构和原始权益人一般为同一公司、母子公司或同一控制人。
(三)交易结构设计的比较
交易结构的对比表明,公募REITs采用多层架构以满足监管要求,在杠杆使用上审慎且有明确上限;而持有型不动产ABS因“私募”属性,结构更为简化直接,在融资条款设计上更为灵活。
1.基本结构
目前,我国已经发行的公募REITs产品采用“公募基金+专项计划+项目公司”的三层结构。这种结构设计主要是为了规避《中华人民共和国证券投资基金法》对公募基金不能直接投资非上市公司股权的限制。根据《公开募集基础设施证券投资基金指引(试行)》(以下简称“《指引》”),公募REITs要求80%以上基金资产投资于基础设施资产支持证券,并持有其全部份额;基金通过基础设施资产支持证券持有基础设施项目公司全部股权。公募基金通过资产支持证券和项目公司等载体取得基础设施项目完全所有权或经营权利。公募基金采取封闭式运作,收益分配比例不低于合并后基金年度可供分配金额的90%,每年至少分配一次。
持有型不动产ABS由于“私募”属性,通常为“专项计划+项目公司”的两层架构。在资产控制的前提下,允许不持有项目公司的全部股权,但至少应持有70%以上。此外,持有型不动产ABS在收益分派上允许根据投资人的需求进行灵活定制。从目前已经发行的产品来看,收益分配的频率以按年和半年为主。部分产品具有“倾斜分配”和“业绩对赌”的补充现金流安排。其他公募REITs和持有型不动产ABS的对比详见下表。

2.外部贷款
公募REITs在公募基金层面可以通过借款(如银行贷款、发行债券等)来补充资金,主要用来实施扩募、改造或维修现有项目等。目前《指引》中有硬性规定的杠杆率上限“基金总资产不得超过基金净资产的140%”,据此可以推断出杠杆率上限=总负债/总资产≤(140%-100%)/140%≈28.57%,这是一个相对保守和安全的杠杆水平。此外,在进行基础设施项目收购时,公募REITs可新增的借款金额不得超过基金净资产的20%,这是一个专门为扩募活动设置的、比日常运营更为严格的债务上限。期限上来看,实操中的公募REITs借款期限从3年到15年都有。长期限借款(如10年、15年)通常是经营性物业抵押贷款,用于置换项目收购时遗留的长期存量负债。这类贷款期限与资产长期现金流匹配,目的是优化资本结构。中短期贷款(如1年、3年):多为流动资金贷款,用于支付日常运营、养护、维修改造等经营性支出。除了比例限制,监管对公募基金层面的借款还有一系列操作性规定:首先是借款用途的严格限制,即借款只能用于上述提到的特定目的活动(如扩募、维护等),不能用于支付日常管理费用或分红。其次是程序性的要求,发生借款行为需要经过基金管理人内部决策和公告,重大借款还需召开基金份额持有人大会审议。
持有型不动产ABS允许项目公司层面配备一定比例的杠杆,以提高产品的收益水平,杠杆比例大概是50%左右,杠杆比例相较于公募REITs有一定的提升。此外借款的期限和借款用途均没有明确的要求。目前市场上已经发行的高速公路类持有型不动产ABS的杠杆率一般在50%左右,借款期限较长,达到5~8年。
无论是公募REITs还是持有型不动产ABS,合理的杠杆率在一定条件下可以提升净资产收益率(ROE),从而直接关系到投资人可供分配金额和分派收益率,这是吸引投资者的生命线。但上述的正面效应成立有一个绝对重要的前提:资产回报率(ROA或Cap Rate)必须持续高于债务的融资成本。理想情况下:资产率回报率>债务利率从而产生正杠杆,从而ROE被提升。若资产收益率<债务利率,杠杆不仅不能提升ROE,反而会侵蚀权益回报,甚至导致亏损。
另外加杠杆进行的扩募收购优质资产可做大资产规模、分散风险。两类产品的成长路径主要都是通过不断收购新的优质资产来实现。如果仅依赖留存收益或增发新股,扩张速度较慢。而通过适度举债,两类产品都可以快速收购能产生正现金流的资产,运营得当的前提下可以适度增厚投资者的可供分配金额,从而提升ROE和单位份额的价值。
3.股债比例
公募REITs和持有型不动产ABS:两种产品在构建“股+债”结构的方式上极为类似,形成股权的方式通常有两种,第一种为原始权益人新设一个SPV,由SPV持有项目公司的股权(并发放股东借款),股债搭建完成后,由项目公司将SPV反向吸收合并(项目公司继承SPV的债权债务);第二种为专项计划直接受让项目公司股权。形成债权的方式通常有四种:第一种是最为简单直接的方式,即以募集资金通过专项计划直接向项目公司发放股东借款;第二种方式为调整会计政策的模式;第三种方式为减资形成股东应收款方式;第四种为股权转让递延支付的方式。
上述两种形成股权的方式是公募REITs和持有型不动产ABS都常采用的方式。而构建债权上,公募REITs从实际案例来看,以项目公司情况、发行人财务政策等多方面出发去考虑选择实际的构建方案。持有型不动产ABS多以上述第一种方式或者第三种方式来构建债权。因此,从“股债比例”的搭建来看,两类产品的操作方法一致,可以考虑将已经搭建好架构的持有型不动产ABS为蓝本直接发行公募REITs。
4.补充现金流安排
公募REITs的某些产品存在针对特定情况和特定期间(通常为上市后3~5年)的补充现金流安排,主要是为了在资产上市初期或遇到特定风险时,增强投资者信心,平滑现金流波动。自2024年嘉实物美消费REIT首次引入现金流补偿机制以来,该类安排在公募REITs市场中呈现快速发展态势。常见的机制有以下几类:

具体来说,基金端可供分配金额补偿:以嘉实物美消费REIT为例,该基金承诺2024年至2028年五个完整会计年度为投资者实现的预期可供分配金额分别为6700万元、6960万元、7279万元、7504万元和7690万元。如任一年度实际可供分配金额未达预期,物美商业将自愿放弃所持基金份额(自持比例51%)在该年度应获取的全部或部分可供分配金额,使其他投资者能基于预期分配金额和持有份额比例获得相应分配。这种模式直接保障了基金端的可供分配金额,补偿上限为原始权益人持有份额对应的可供分配金额。底层资产EBITDA补偿:招商基金蛇口租赁住房REIT采用了此类模式,承诺若林下项目前三个自然年度实际EBITDA低于预算EBITDA,将优先扣减运营管理机构的基本服务费,剩余业绩差额由原始权益人进行特殊赔偿。这种模式的补偿不直接作用于基金分红,因EBITDA到基金可供分配金额还需经过应收应付项目变动、资本性支出等多项调整,补偿效果相对间接。第三种为特定风险事件补偿:此类机制通常在REITs上市后为应对特定风险事件而增设。如嘉实京东仓储基础设施REIT在武汉项目更换新租户后租金单价下降,导致租期内租金收入预计下降1821.78万元,该差额通过运营管理机构降低物业相关费用、减免部分运营管理费用等方式弥补。类似地,华安张江产业园REIT针对租户哲库科技提前退租,约定由原始权益人承担因提前退租导致的租金损失差额。
在公募REITs发行中,原始权益人作为底层资产的运营者,对资产的历史经营情况、潜在风险及未来盈利能力拥有更为充分的信息,而投资者主要依赖招募说明书等公开披露信息进行投资决策,处于信息劣势地位。补充现金流安排通过绑定原始权益人的承诺责任,有效降低了信息不对称带来的风险。当原始权益人承诺未来特定期间内的业绩水平并承担未达标的补偿责任时,其高估资产现金流的动机受到制约,因为这可能在未来导致巨大的补偿成本。此外,根据委托代理理论,公募REITs存在多层委托代理关系,投资者(委托人)将资金委托给基金管理人,基金管理人再将底层资产委托给运营管理机构负责日常运营。在这种结构下,运营管理机构(代理人)可能有不同于投资者的利益目标从而导致道德风险。补充现金流安排通过约束运营管理机构的行为,部分缓解了委托代理问题。
持有型不动产ABS的补充现金流安排主要有两种模式,一种是专项计划端的“倾斜分配”,类似于公募REITs中的“基金端可供分配金额补偿”,即原始权益人及其关联方放弃自持部分的全部或部分可供分配金额,使得外部投资者能获得对应的目标收益率。第二种补充现金流安排是直接补充到底层资产收入端,类似于公募REITs中的“底层资产EBITDA补偿”。但需注意的是,持有型不动产ABS的补充现金流安排的期限相对较长,一般能覆盖专项计划整体存续期限的前2/3对应的时间。
(四)持有型不动产ABS和公募REITs收益指标的对比
在收益指标层面,两类产品均关注内含报酬率(IRR),相较于公募REITs,持有型不动产ABS的收益表现则更依赖于个性化的交易条款设计。
1.公募REITs
根据《国家发展改革委关于进一步做好基础设施领域不动产投资信托基金(REITs)试点工作的通知(发改投资〔2021〕958号)》《上海证券交易所公开募集基础设施证券投资基金(REITs)规则适用指引第1号——审核关注事项(试行)》,基础设施项目为特许经营权、经营收益权类的,基金存续期内含收益率(IRR)原则上不低于5%;基础设施项目为非特许经营权、经营收益权类的,预计未来三年每年净现金流分派率原则上不低于3.8%。可以看出,目前公募REITs的收益指标以现金流分派率和内含报酬率为主,其中现金流分配率为当期收益指标,衡量的是当期现金分红与收益率;内含报酬率(IRR)是一个相对综合的指标,结合了投资者持有期间的全部分红现金流和期末资产价值变动,反映了投资者从买入到卖出的整体年化收益率的预期。
2.持有型不动产ABS
我司目前对于持有型不动产ABS的收益测算与公募REITs类似,主要以内含报酬率(IRR)作为判断收益的主要依据,辅助结合未来可供分配现金流对投资本金的覆盖倍数及投资回收期。
整体来看,公募REITs及持有型不动产ABS,由于其均偏向权益属性,故两者在评价指标方面差异不大,均关注于底层资产的收益分配情况,主要区别在于净现金流分派率上。具体而言,IRR均是以期初募集规模和各期可供分派现金流作为计算的相关依据,来计算底层项目的收益水平,不过由于部分持有型不动产ABS项目在交易条款设置的过程中会设置有倾斜分配机制,因此常会出现外部投资人收益高于内部投资人的情形,而公募REITs通常不带有该类条款,仅在资产上市初期或遇到特定风险时做此项安排。
净现金流分派率的计算上,公募REITs以年度可供分配现金流除以目标不动产评估净值来计算分派率,由于评估值所适用期限较短的关系,该项指标对远期收益的参考性较弱。此外,从投资人的角度,分派率与持有的证券价格存在着直接的关系,若投资人在二级市场以溢价的水平来购买了相应的证券,该投资人的分派率水平也会受到相应的影响。鉴于此,由于持有型不动产ABS为机构间的私募产品,投资人间的交易价格通常不公开,因此相应的分派率水平也会存在差异,难以作为一个统一的量化指标。
三、持有型不动产ABS培育至公募REITs的衔接方式、难点和未来展望
(一)衔接的方式
笔者认为,当前衔接的主要构想是通过公募REITs的扩募机制收购资产支持证券份额来实现退出,该路径在政策简化支持下具备理论可行性,但尚未有成熟案例,具体操作细节有待探索;此外,在底层资产条件成熟的情况下,由发行主体回购后再进行公募REITs融资,政策支持的情况下,亦可考虑以公募REITs融资资金直接购入底层资产,持有型不动产ABS投资人以资产出售的方式完成退出。
公募REITs的发行审批流程较长且对于资产的要求较持有型不动产ABS也更高,理论上,企业可以先通过发行持有型不动产ABS搭建“股+债”结构的同时培育其收益与规模使底层资产可以达到发行公募REITs产品的要求。
目前已经发行的持有型不动产ABS在退出机制方面主要设置三种,一种是通过开放退出机制;二是通过优先收购机制;三是预留了公募方案。在持有型不动产ABS中,通常会设置定期开放退出的机制。不过,这种退出方式往往设定了上限。例如,在富国资产-首创水务持有型不动产ABS的案例中,就规定了“单次退出上限初始募集规模的10%”。这意味着在开放期内,并非所有投资者都能随时无条件退出,可能需要遵循一定的比例和顺序。这种退出方式不能和公募REITs实现有效的衔接。第二种退出机制通常是赋予发行主体同等条件优先回购的权利。行权价格在满足投资人收益的前提下即为“豁免表决的行权价格”,由发行主体回购后持有底层资产或发行其他产品进行融资。所以在这种退出方式下,发行人可以选择优先收购后继续发行公募REITs。第三种退出机制与公募REITs发行链接最为紧密,但目前市场上尚未看到具体的操作和衔接细节,仅是当决定利用公募REITs实现退出时需要召开资产支持证券持有人大会,由有表决权的持有人予以同意。笔者通过思考,认为扩募收购是持有型不动产ABS通过公募REITs退出的一个可行机制。2025年国家发改委办公厅发布的《关于进一步做好基础设施领域不动产投资信托基金(REITs)常态化申报推荐工作的通知》进一步简化了扩募新购入项目的流程,将申报周期由首发上市后满12个月缩短至6个月,并支持购入“具有关联性的不同行业领域项目”,为持有型不动产ABS通过公募REITs退出创造了更为有利的政策环境。在此路径下,已上市的公募REITs可通过扩募融资,直接收购持有目标资产的资产支持证券份额,实现资产的组合注入。
(二)难点与未来展望
尽管持有型不动产ABS在资产准入、交易结构上具有灵活性,为其向公募REITs的平稳过渡奠定了基础,但这一培育转化路径仍面临多重挑战,其成功实施需克服以下核心难点:
其一,资产合规性与运营标准提升存在显著障碍。部分持有型不动产ABS在孵化阶段可能为追求效率或受历史条件所限,在资产权属、土地性质、规划建设手续、税务缴纳等方面存在不同程度的遗留问题或合规瑕疵。然而,公募REITs作为公开上市的标准化产品,监管机构对其底层资产的合规性要求极为严格,要求资产权属清晰、证照齐全、合法合规运营。因此,在申报公募REITs前,原始权益人必须投入大量资源对资产进行彻底的合规性梳理与整改,此过程耗时漫长、成本高昂,且存在无法彻底解决而导致前功尽弃的风险。此外,公募REITs对底层资产的规模、收益稳定性及运营管理水平设有明确门槛,这要求发行ABS计划的资产不仅需要“合规化”,还需通过持续的主动管理实现“规模化”和“优质化”的培育跃升,对原始权益人的资产整合与运营能力构成了严峻考验。
其二,交易结构转换面临极高的复杂性与协调成本。从持有型不动产ABS的“专项计划+项目公司”两层架构,转向公募REITs强制要求的“公募基金+资产支持证券+项目公司”三层架构,绝非简单的结构套叠。这一过程涉及截然不同的监管体系(从交易所资产证券化产品监管到更为严格的公募基金与基础设施项目双重监管)、复杂的税务筹划(需重新评估并优化多层结构下的税负)、以及关键职责的重新划分。原有的持有型不动产ABS计划管理人与公募REITs的基金管理人、运营管理机构之间的职责衔接与移交尤为关键,包括财务核算体系变更、运营决策机制重塑、信息披露义务升级等。同时,公募REITs要求原始权益人参与战略配售并长期锁定份额,这对其资金安排和资本战略产生了直接约束,需要在转换方案中精密设计以平衡各方利益。
其三,有效、可预期的退出机制尚属空白,市场实践滞后于理论构想。尽管按照笔者的思考,通过“公募REITs扩募收购实现持有型不动产资产支持证券份额退出”在理论上是理想的衔接路径,但市场上完全缺乏成熟的、可复制的先例。这一空白的核心在于缺乏标准化的操作流程与明确的监管指引。具体挑战包括:如何公允地评估并确定有型不动产资产支持证券份额的收购对价,以同时满足原资产支持证券投资者退出收益要求和公募REITs现有份额持有人的利益;如何设计详尽的方案并召开持有人会议,以通过复杂的重组决议;在监管层面,此类涉及已上市公募基金收购私募证券的复杂交易,其审核要点、信息披露标准和决策周期均存在不确定性。
展望未来,为推动“私募孵化、公募上市”的良性循环真正贯通,需从政策与市场两端协同发力。在政策层面,监管机构有必要出台更具操作性的专项衔接指引,明确衔接的估值原则、审批流程、信息披露等关键细则,稳定市场预期。同时,可考虑适度拓宽公募REITs的资产准入范围,将更多经持有型不动产市场充分培育和验证的优质商业地产等业态纳入试点,激活多层次市场的联动功能。在市场实践层面,应鼓励原始权益人树立长期战略,在发行持有型不动产资产支持证券之初即前瞻性地对标公募REITs标准进行资产筛选、合规构建与运营管理体系建设。市场参与各方应积极探索并落地首批示范性案例,破解从理论到实践的关键瓶颈,最终形成一条清晰、可控、高效的资产上市通路,从而全方位盘活存量不动产,拓宽权益型融资渠道。
综上所述,打通持有型不动产ABS至公募REITs的转化通道,是深化我国多层次REITs市场建设的关键。通过政策指导与不断实践,有望形成“私募孵化、公募上市”的良性循环,从而有效盘活存量资产,拓宽权益融资渠道。
参考文献
[1]《国家发展改革委关于进一步做好基础设施领域不动产投资信托基金(REITs)试点工作的通知》(发改投资〔2021〕958号)
[2]《关于进一步做好基础设施领域不动产投资信托基金(REITs)常态化申报推荐工作的通知》(2025年发布)
[3]《公开募集基础设施证券投资基金指引(试行)》(证监会公告〔2020〕54号)
[4]《上海证券交易所公开募集基础设施证券投资基金(REITs)业务办法(试行)》
[5]《上海证券交易所公开募集基础设施证券投资基金(REITs)规则适用指引第1号——审核关注事项(试行)》
[6]《上海证券交易所资产支持证券挂牌条件确认规则适用指引第2号——大类基础资产》(上证发〔2022〕165号)
[7]《关于试点公司债券续发行和资产支持证券扩募业务有关事项的通知》(上证发〔2025〕71号)
[8]魏诗博,刘玉婷,等.浅析类REITs培育至公募REITs要点——以消费基础设施为例
[9]《沪市持有型不动产资产支持证券产品示例(附业务问答)》
[10]《基础设施领域不动产投资信托基金(REITs)项目行业范围清单(2025年版)》(发改办投资〔2025〕991号)
[11]《关于试点公司债券续发行和资产支持证券扩募业务有关事项的通知》(上证发〔2025〕71号)
[12]《不动产抵押贷款债权资产证券化业务尽职调查工作细则》(中国证券投资基金业协会)
[13]《私募投资基金备案指引第2号——私募股权、创业投资基金》
[14]《基础设施领域不动产投资信托基金(REITs)项目行业范围清单(2025年版)》
[15]《公开募集基础设施证券投资基金指引(试行)》
[16]《公开募集基础设施证券投资基金(REITs)规则适用指引第1号——审核关注事项(试行)(2024年修订)》
[17]《国家发展改革委关于规范高效做好基础设施领域不动产投资信托基金(REITs)项目申报推荐工作的通知发改投资》(〔2023〕236号)
[1]含扩募发行产品。
注:文章为作者独立观点,不代表资产界立场。
题图来自 Pexels,基于 CC0 协议
本文由“联合资信”投稿资产界,并经资产界编辑发布。版权归原作者所有,未经授权,请勿转载,谢谢!

联合资信 











