观点(www.guandian.cn)向来以提供迅速、准确的房地产资讯与深度内容给房地产行业、金融资本以及专业市场而享誉业内。公众号ID:guandianweixin
作者:小债看市
来源:小债看市(ID:little-bond)
近年来,国内光伏景气度不佳,组件、硅片价格下降及存货跌价准备造成的计提减值增加,导致隆基绿能营收利润受挫。
01担保
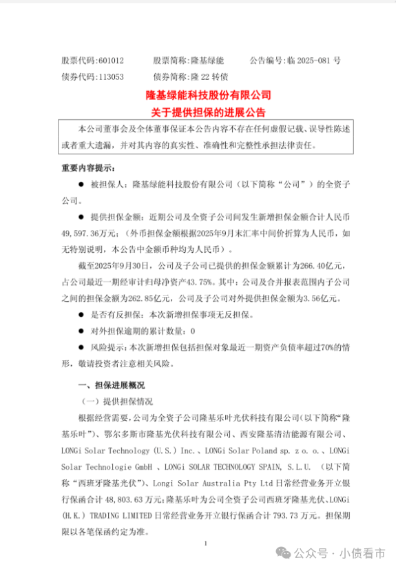
10月13日,隆基绿能(601012.SH)公告称,截至2025年9月30日,公司及子公司已提供的担保金额累计为266.4亿元,占公司最近一期经审计归母净资产43.75%。

提供担保进展公告
公告显示,隆基绿能及合并报表范围内子公司之间的担保金额为262.85亿元,对外提供担保金额为3.56亿元。
隆基绿能担保对象包括隆基乐叶光伏科技有限公司、鄂尔多斯市隆基光伏科技有限公司、西安隆基清洁能源有限公司等多家全资子公司,其中部分子公司资产负债率超过 70%。
近年来,国内光伏景气度不佳,组件、硅片价格下降及存货跌价准备造成的计提减值增加,导致隆基绿能营收利润受挫。
《小债看市》统计,目前隆基绿能仅存续一只“隆22转债”,债券余额69.95亿元,期限6年,将于2028年1月到期,转股价格为58.44元/股。

“隆22转债”详情
据评级报告,隆基绿能主体长期信用等级为AAA,评级展望为稳定;“隆22转债”信用等级为AAA。
02业绩巨亏
据官网介绍,成立于2000年的隆基绿能,致力于成为全球最具价值的太阳能科技公司。
隆基绿能是全球最大的单晶硅生产制造商,具备产业链纵向一体化优势,主要产品为单晶硅片、电池片和组件, 2012年4月登陆上交所。

隆基绿能官网
从股权结构看,隆基绿能控股股东及实际控制人为李振国和李喜燕,合计持有股份占公司总股本的19.10%。

股权结构图
2024年底,双面双玻单晶PERC组件均价已降至不足0.7元/W,一年内降幅达到了28%—30%;TOPCon双面双玻组件一年内的降幅也达到了13%。
从业绩看,隆基绿能2024年度实现归母净亏损为86.18亿元,主要由于公司BC二代产品产量占比很低,PERC和TOPCon产品价格和毛利率持续下降,产能开工率受限,技术迭代导致计提资产减值准备增加,参股硅料企业投资收益产生亏损。

归母净利润
2025年上半年,隆基绿能仍未走出亏损泥潭,归母净利润亏损25.69亿元。
截至2025年二季末,隆基绿能总资产有1496.04亿元,总负债908.46亿元,净资产587.59亿元,公司资产负债率为60.72%。
《小债看市》分析债务结构发现,隆基绿能主要以流动负债为主,占总债务的62%。
截至相同报告期,隆基绿能流动负债有564.18亿元,主要为应付票据及应付账款,公司一年内到期的短期债务合计有18.08亿元。
相较于短期压力,隆基绿能的流动性十分充沛,其账上货币资金有493亿元,公司短期偿债压力很小。
另外,在备用资金方面,截至2025年3月末,隆基绿能银行授信总额有1183.58亿元,未使用授信额度为720.55亿元,可见公司财务弹性也较好。

银行授信
负债方面,隆基绿能还有非流动负债344.27亿元,主要为长期借款,其长期有息负债合计有229.26亿元。
整体来看,隆基绿能刚性债务总规模有247.34亿元,主要以长期有息负债为主,带息债务比为27%。
从融资渠道看,作为A股上市公司,隆基绿能具有直接融资条件,此外其还通过债券、租赁、应收账款以及股权质押等方式融资。
在股权质押方面,截至2025年6月,李振国质押2.35亿股隆基绿能股票,占其所持股份的22.02%。
资产质量方面,隆基绿能现金类资产充裕,资产受限比例低、流动性强,公司整体资产质量好。
总得来看,隆基绿能业绩巨亏,对债务和利息的保障能力下降;流动性充沛,短期偿债压力不大;融资渠道多元,资产质量较好。
03东南亚关厂传闻
虽然,中国企业以海外设厂的形式实现海外市场的拓展,但在业务开展过程中存在海外政策变动的风险。
针对东南亚四国光伏产品的反规避调查豁免到期、美国正式发起对东南亚四国光伏产品的新一轮“双反调查”。
这让中国在东南亚设厂的一些光伏企业出口美国受阻。
据官网介绍,隆基绿能在越南、马来西亚均布局了生产制造基地。

海外产业集群
不过,有媒体报道称,隆基绿能在马来西亚的组件厂已逐步关停;同时越南的五条电池片产线也已全部停工。
隆基绿能公告回应称,经核实公司在马来西亚布局了硅棒、硅片、电池和组件产能,目前工厂均处于生产状态。
隆基绿能在越南布局了电池和组件产能,其中越南组件工厂目前处于生产状态。越南电池工厂因市场原因临时性停产,后续将根据市场情况进行评估和决策。
越南电池产能占隆基绿能电池总产能比例小于10%,且2023年越南基地对外收入占公司总收入比例小于3%,越南电池工厂临时性停产对公司整体经营业绩影响较小。
随着海外贸易保护政策扩大以及光伏制造本土化的推行,未来中国光伏产业将面临较大的出口竞争压力。
注:文章为作者独立观点,不代表资产界立场。
题图来自 Pexels,基于 CC0 协议
本文由“小债看市”投稿资产界,并经资产界编辑发布。版权归原作者所有,未经授权,请勿转载,谢谢!

小债看市 











