中国最专业、最具规模的信用评级机构之一。 业务包括对多边机构、国家主权、地方政府、金融企业、非金融企业等各类经济主体的评级,对上述经济主体发行的固定收益类证券以及资产支持证券等结构化融资工具的评级,以及债券投资咨询、信用风险咨询等其他业务。
作者:史晓姗
来源:中证鹏元评级
"主要内容
非上市公司股债结合科创债券发行情况:(1)发行案例。目前,严格意义上发行的股债结合科创债较少,2022年来共发行3只,其中2只为混合型科创债券,1只为可交换债,均为非上市国有企业发行,均采用公募发行方式。此外,2022年以来由股转系统公司发行8只定向可转债,募集资金主要用于补充流动性,发行规模较小,期限较短,发行利率较高,债性较强,投资者以全额回售/赎回/到期兑付退出为主。(2)在审/待发案例。目前在审待发项目有钢研功能、深圳市智胜新电子科技股份有限公司(以下简称“智胜新”)的可转债项目,均属于交易所非上市公司非公开发行科技创新可转债。钢研功能为股转系统创新层企业,智胜新为非挂牌非上市公司,均为首次申报债券融资。根据发行方案,钢研功能可转债在满足交易所科创债要求的基础上,灵活设计债券条款,主要体现在转股价格修正、赎回、回售条款与公司经营情况相挂钩,这是其与传统可转债最大的不同点。
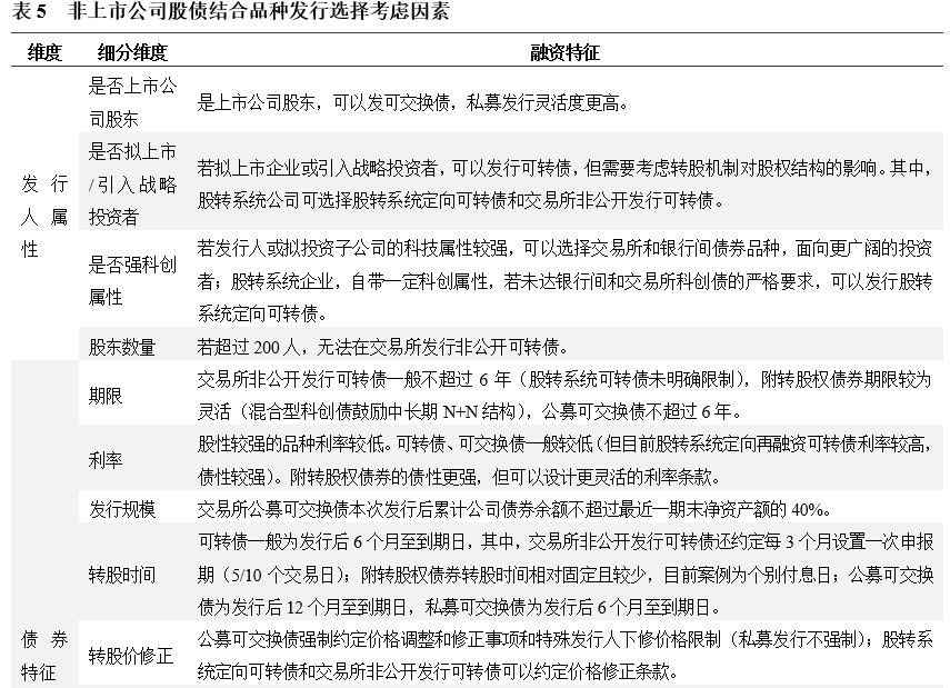
发行建议:股债结合科创债产品主要适合拟上市科创企业或想引入战略投资者的科创企业及母公司,和以股权和基金形式投资的主体。股债结合科创债产品选择需要考虑转股需求和科创属性。如果是股权投资机构等非银行投资主体,可以发行附转股债券,包括交易所和银行间市场混合型科创债,灵活设置债券期限和转股条款。如果是科创企业本身,根据以下步骤:第一,综合考虑自身融资需求和科创属性选择股债结合产品。在产品维度,需要考虑债券期限、利率特征、发行规模限制、转股机制(包括转股时间、修正条款、转股确定性等)、投资者范围、评级要求等。第二,选择科创品种市场。从目前的政策看,交易所科创属性要求>银行间>股转系统,股转系统更侧重于上市要求。
"
继《“股债结合”产品,助力中小非上市科创公司融资(政策篇)》后,本文继续介绍股债结合科创债的发行情况及发行建议。
一、非上市公司股债结合科创债券发行情况
(一)发行案例
目前,严格意义上发行的股债结合科创债较少,2022年来共发行3只,其中2只为混合型科创债,1只为可交换债,均为非上市国有企业发行,均采用公募发行方式。详见下表。

其中,已发行的2只混合型科创债,发行人均为股权投资机构,募集资金投向科创企业。转股标的均为标的基金的特定数量的财产份额,行权日为特定付息日,而传统可转债行权日多为区间。已发行的可交换债由中国长江三峡集团有限公司(国有企业)发行,标的证券为发行人持有的中国长江电力股份有限公司(简称“长江电力”)股票,截至募集说明书签署日,发行人持股比例54.61%,为长江电力控股股东。募集资金用途为绿色项目建设及运营。特殊条款设定详见下表。

此外,2022年来由股转系统公司发行8只定向可转债(详见下表),募集资金主要用于补充流动性。此类债券的发行人均为高新技术企业,且部分为专精特新企业,但并未申报交易所和银行间市场的可转债品种,个别企业在申报北交所上市。上述债券发行规模较小,期限较短,发行利率较高,债性较强,投资者以全额回售/赎回/到期兑付退出为主。


(二)在审/待发案例
目前在审待发项目有钢研功能、深圳市智胜新电子科技股份有限公司(以下简称“智胜新”)的可转债项目,均属交易所于非上市公司非公开发行科技创新可转债。其中钢研功能项目已收到交易所无异议函,智胜新通过发审会。钢研功能为股转系统创新层企业,智胜新为非挂牌非上市公司,均为首次申报债券融资。
根据目前的发行方案,钢研功能可转债在满足交易所科创债要求的基础上,灵活设计债券条款,主要体现在转股价格修正、赎回、回售条款与公司经营情况相挂钩,这是其与传统可转债最大的不同点。传统可转债的价格修正条款通常与标的股票价格相关,钢研功能可转债的条款设计,更有利于企业专注自身经营情况,而非股价变动(更易受市场因素影响)。

钢研功能,作为股转系统创新层企业,选择交易所非公开发行可转债的原因,可能有以下几方面:第一,融资效率与灵活性更高。交易所审核流程可能相对专注于债券特性,尤其是涉及科创主题、绿色债主题等政策大力支持领域时,比涉及股票发行的审核路径更快捷。第二,投资者范围更广,降低融资成本。交易所债券市场的投资者群体更广,这意味着潜在的购买力更强,有助于成功发行并可能获得更低的票面利率。第三,为IPO铺路,避免股权结构过早复杂化。通过200人上限和“时间优先”转股机制,可以有效控制转股速度和股东人数,使公司股权结构在IPO前保持相对稳定和清晰。转股可以安排在IPO申报前或上市后集中进行。
二、发行建议
科技型企业具有高成长、高风险、轻资产的特点,股债结合产品,可以降低当期融资成本,实现中长期融资,并可以缓解投资资金退出难的问题,畅通“投、融、管、退”循环。通过条款创新,让投资者分享企业成长收益,更有利于吸引耐心资本进入。股债结合科创债产品主要适合拟上市科创企业或想引入战略投资者的科创企业及母公司,和以股权和基金形式投资的主体。而对于其他用途类主体,可以直接发行科创债,此类资金多直接投资于科创项目或支持科创公司流动性。例如,逐步开始参与股权基金投资的地方国资PE/VC/传统企业不符合科创投资类标准,可以通过科创升级类身份直接发行参与。
股债结合科创债产品的选择需要考虑转股需求和科创属性。如果是股权投资机构等非银行投资主体,可以发行附转股债券,包括交易所和银行间市场的混合型科创债,灵活设置债券期限和转股条款。如果是科创企业本身,若为初创期企业,可采取“以债为主,附转股权”的方式,如混合型科创债;若为成长期企业,可设计“债股平衡,动态调整”的方案。具体可以参考以下步骤:
1、股债结合产品选择
发行人在选择股债结合产品时,需要考虑自身融资需求,包括上市计划、股东数量、减持需求、引入战略投资者计划等,以及自身科创属性。在产品维度,需要考虑债券期限、利率特征、发行规模限制、转股机制(包括转股时间、修正条款、转股确定性等)、投资者范围、评级要求等。


2、科创品种市场选择
从目前的政策看,交易所科创属性要求>银行间>股转系统,股转系统更侧重于上市要求。银行间市场在风险分担机制上有所创新。

作者|史晓姗
部门|中证鹏元 研究发展部
注:文章为作者独立观点,不代表资产界立场。
题图来自 Pexels,基于 CC0 协议
本文由“中证鹏元评级”投稿资产界,并经资产界编辑发布。版权归原作者所有,未经授权,请勿转载,谢谢!

中证鹏元评级 











