观点(www.guandian.cn)向来以提供迅速、准确的房地产资讯与深度内容给房地产行业、金融资本以及专业市场而享誉业内。公众号ID:guandianweixin
作者:王彬
来源:负险不彬
目 录 |
一、标的资产范围的拓展 |
(一)图解不良资产谱系 |
(二)新规则下重点条文 |
二、不良资产传统业务类型 |
(一)催收 |
(二)法律追索 |
(三)民事诉讼 |
(四)抵质押物处置 |
(五)收购转让业务 |
1、不良资产收购转让生态图 |
2、收购转让基本业务逻辑 |
3、股权类不良资产收购转让业务 |
4、不良资产跨境转让业务 |
5、不良资产收购反委托业务 |
(六)结构化业务 |
(七)债务重组 |
(八)破产重整 |
(九)不良资产证券化 |
(十)债转股业务 |
(十一)新规则下重点条文 |
三、不良资产轻资本业务类型 |
(一)轻资本业务谱系 |
(二)新规则下重点条文 |
四、业务风控管理要求 |
(一)基本估值方法 |
1、市场法 |
2、收益法 |
3、成本法 |
(二)风险管控要求 |
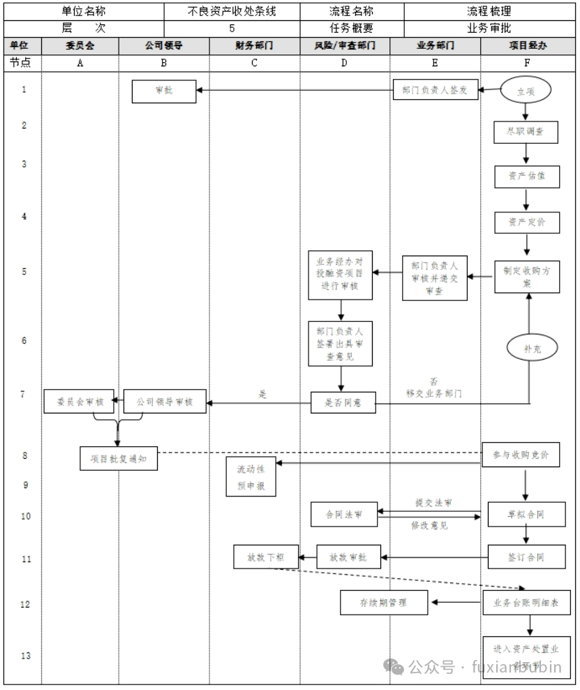
1、不良资产收储业务流程管控 |
2、不良资产处置业务流程管控 |
(二)新规则下重点条文 |
2024年11月15日,金融监管总局发布《金融资产管理公司不良资产业务管理办法》(下称《办法》)。《办法》共设8章70条,包括总则、不良资产收购、不良资产管理、不良资产处置、其他与不良资产相关业务、风险管理、监督管理、附则,对金融资产管理公司主业范围、业务流程、风险防控、监督管理等进行了规定。《办法》体现出金融监管总局对于不良资产行业的监管采用业务层面的行为监管模式,对未来不良资产行业规范性的发展将产生较大影响,现结合近几年政策导向,对不良资产业务谱系进行梳理。
一、标的资产范围的拓展
(一)图解不良资产谱系

(二)相关法律法规规定
| 一 | 《金融资产管理公司不良资产业务管理办法》(金规[2024]17号) |
第六条 金融资产管理公司可以收购以下资产。 (一)金融机构持有的以下资产: 1、风险分类为次级、可疑、损失类的资产; 2、虽未分类为次级、可疑、损失类,但符合《商业银行金融资产风险分类办法》定义的重组资产; 3、其他已发生信用减值的资产; 4、已核销的账销案存资产。 (二)非金融机构、地方金融组织通过收购或其他方式持有的本条第(一)项资产。 (三)金融机构处置不良债权形成的资产。 (四)本金、利息已违约,或价值发生明显贬损的公司信用类债券、金融债券及同业存单。 (五)信托计划、银行理财产品、公募基金、保险资管产品、证券公司私募资管产品、基金专户资管产品等持有的价值发生明显贬损的对公债权类资产或对应份额。 (六)除上述资产外,非金融机构、地方金融组织所有的,经人民法院或仲裁机构确权的逾期对公债权类资产,以及处置上述债权形成的实物资产、股权资产。 (七)经国家金融监督管理总局认可的其他资产。 本办法所称非金融机构指除中央金融管理部门及其派出机构监管的各类金融机构、地方金融监管机构监管的地方金融组织之外的境内企业法人、事业单位、社会团体、非法人组织或其他组织。 本办法所称价值明显贬损是指资产不能保值或为持有者创造价值,且公开市场价格明显低于债权类资产本金或面值的部分。 | |
| 二 | 《商业银行金融资产风险分类办法》(中国银行保险监督管理委员会、中国人民银行令[2023]第1号) |
第三章 重组资产风险分类 第十七条 重组资产是指因债务人发生财务困难,为促使债务人偿还债务,商业银行对债务合同作出有利于债务人调整的金融资产,或对债务人现有债务提供再融资,包括借新还旧、新增债务融资等。 对于现有合同赋予债务人自主改变条款或再融资的权利,债务人因财务困难行使该权利的,相关资产也属于重组资产。 第十九条 合同调整包括以下情形: (一)展期; (二)宽限本息偿还计划; (三)新增或延长宽限期; (四)利息转为本金; (五)降低利率,使债务人获得比公允利率更优惠的利率; (六)允许债务人减少本金、利息或相关费用的偿付; (七)释放部分押品,或用质量较差的押品置换现有押品; (八)置换; (九)其他放松合同条款的措施。 | |
| 三 | 《关于引导金融资产管理公司聚焦主业积极参与中小金融机构改革化险的指导意见》(银保监办发[2022]62号) |
二、处置盘活存量不良资产 (八)适度拓宽对金融资产的收购范围。相关金融机构可以将下列风险资产转让给资产管理公司:涉及债委会项目;债务人已进入破产程序;本金或利息等权益已逾期90天以上;债务人在公开市场发债已出现违约;因疫情影响延期还本付息后再次出现逾期的资产或相关抵债资产。资产管理公司批量收购前述类型资产的风险权重、操作规程参照不良资产批量收购业务办理。 | |
| 四 | 《金融资产管理公司开展非金融机构不良资产业务管理办法》(财金[2015]56号) |
第三条 本办法所称非金融机构,指除中国银行业监督管理委员会、中国证券监督管理委员会、中国保险监督管理委员会监管的各类金融机构之外的境内企业法人、事业单位、社会团体或其他组织。 第四条 本办法所称非金融机构不良资产,指非金融机构所有,但不能为其带来经济利益,或带来的经济利益低于账面价值,已经发生价值贬损的资产(包括债权类不良资产、股权类不良资产、实物类不良资产),以及各类金融机构作为中间人受托管理其他法人或自然人财产形成的不良资产等其他经监管部门认可的不良资产。 |
二、不良资产传统业务类型
(一)催收
对不良资产进行自主催收的手段,在不良资产的处置中,自催主要作为外包催收环节的辅助催收措施。为最大限度保全资产品质、控制风险,催收方面在细分客群的基础上,运用短信、电邮、信函、电话等传统渠道,结合微信、机器人外呼等新渠道,采取差异化催收流程和策略。对于催收过程中发现的风险信号,通过早期识别、早期介入方式,以提高风险资产的回收效率。主要适用于债权债务关系明了,债务承担方具有较强还款意愿且有足够的资产能够覆盖其债务。

(二)法律追索
对于逾期风险客户,符合刑事报案条件的会向公安机关进行报案。不符合刑事条件的,可通过民商事仲裁、民事督促(支付令)、执行公证债权文书、直接向法院申请实现担保物权的方式,确立债权的合法性,依靠强制程序收回债权的清收处置方式。主要适用于债务人出现生产经营陷入困境、财务状况严重恶化,债务履行困难,停止营业或实际控制人下落不明,债务人还款意愿差,有明显转移资产或逃废债务的行为,主要负责人或实际控制人涉及刑事案件等情形。其具体适用情形如下表:
| 一 | 支付令 |
主要适用于: 1、请求给付现金或汇票、本票、支票以及股票、债券、国库券、可转让存单等有价证券。 2、请求给付现金或有价证券已到期且数额确定。 3、不存在债务人行使优先抗辩权的情形。 4、支付令能够有效送到。 5、二者之间不存在除此之外的其他债权纠纷。 | |
| 二 | 强制执行文书 |
1、相关法律文书可公证。 2、公证机关已依法赋予债权文书强制执行的效力。 | |
| 三 | 仲裁 |
双方存在仲裁协议且合法有效。 |
(三)民事诉讼
收购不良资产后,新债权人可以到法院起诉(诉讼费由败诉一方承担,但原告要先垫付)。法院判决胜诉后,可申请法院快速查封、冻结欠债人的资产,以便后续追回债务。诉讼前先就是要提请法院查封或冻结对方资产,立案后,法院查封对方财产后,原告应充分准备材料,积极应诉。诉讼阶段,按我国《民事诉讼法》规定,一审一般是半年,二审是3个月,两审终审。尽管《民事诉讼法》规定一审最长不超过半年,但法院经常会由于各种原因超过时限。判决后就申请执行,在判决胜诉后的半年时间内申请执行都是有效的。如果超过法定期限不申请执行,就丧失了强制执行申请权。诉讼流程较为复杂,主要如下图所示:

(四)抵质押物处置
处置抵押物是在债权债务届满时,因债务人原因导致债权人债权并未实现,债权人债务人通过协商或向法院等司法机构申请,借助司法途径对抵押物进行变现,并将变现所得优先用于清偿债权人债务。其基本流程如下图:

(五)收购转让业务
不良资产经营机构作为一级市场和二级市场的纽带,在一级市场的收购过程中,不良贷款出让银行应依照法律法规规定要求,通过公开拍卖、邀标竞价等公开方式对外出让不良债权,不良资产经营机构与投资者签署委托竞买协议等法律文件,并在收到投资者支付的保证金后,参与金融机构的公开拍卖、邀标竞价,并受让金融机构出让的批量不良债权。在竞得不良资产后,不良资产经营机构向投资者收取债权尾款,并向其转让竞得的债权。
1、不良资产收购转让生态图

2、收购转让基本业务逻辑

3、股权类不良资产收购转让业务
股权类不良资产大致可分为上市公司股权类不良资产和非上市公司股权类不良资产。非上市公司股权类不良资产在不良资产收购转让业务中涉及不多,上市公司股权类不良资产则占比较大,在这类业务中,主要是由不良资产经营机构收购已出现风险的股票质押融资回购业务在进行转让的业务。

场外质押系指债务人或第三人以其持有的股票进行质押担保,为其向债权人的借款进行担保的交易行为。场外质押并没有标准化的业务模式,实践过程中开展此类型业务的模式多种多样。在不良资产收购转让业务中,依然是不良资产经营机构在从资金融出方手中收购债权过程中,将质押的股票作为从权利进行转移,在通过转让方式找到合适下游投资者的过程:

4、不良资产跨境转让业务
目前不良资产跨境转让业务主要是在深圳开展,因此我们结合2017年国家外汇管理局下发的《关于深圳市分局开展辖区内银行不良资产跨境转让试点业务有关事项的批复》(汇复[2017]24号)和《国家外汇管理局关于深圳市分局银行不良资产跨境转让试点续期有关事项的批复》(汇复[2018]14号),在进行不良资产跨境转让之前,首先应进行外债登记:

外债登记后,不良资产出让银行将拟出让的不良资产进行打包,通过转让业务转让给金融资产管理公司或直接在金融资产交易所挂牌转让,境外投资者买断该不良资产包,在卖出以后,境内机构(如出让银行或不良资产经营主体)可以与境外投资者签订反委托请收协议,具体交易结构如下:

5、不良资产收购反委托业务
不良资产收购反委托业务,是在不良资产真实、洁净出表前提下,不良资产经营主体可采取反委托相关金融机构的方式进行处置。双方应当依法签订反委托处置协议,明确双方权利义务和责任,约定受托处置目标、处置期限、处置进度等内容,压实不良资产经营机构的主体责任和受托机构的管理责任。其基本交易业务逻辑如图所示:

(六)结构化业务
不良资产结构化业务是不良资产经营主体通过优先-劣后的结构化交易,对外受让不良资产包并合作推进不良资产处置的业务模式。该类业务一般涉及三方当事人,即出让方(原债权持有人,一般为拟组包转让不良资产的金融机构),资金方(一般为拥有资金优势,且能够在不良资产一级市场上开展不良资产批量收购的经营机构),配资方(一般为拥有较强不良资产处置能力和资源整合能力的民间经营机构),资金方与配资方合称“受让方”。其交易逻辑如下:

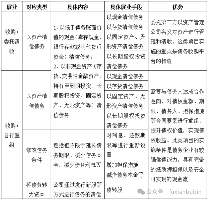
(七)债务重组
如经债权人和债务人协定,提高债务利率并展期;债权人同意债务人用等值的亏损商品抵偿到期债务;债务人发生困难时,债权人同意债务人只偿还本金,免除借款利息;债权人将其持有的债务人发行的可转换债券,按合同条款转换为债务人的股份。债务重组业务的有效落地需要统筹考虑债务人的履约意愿、担保方的资信能力、重组方的资源整合能力、当地政府的支持力度,因此各类业务的具体模式大都不尽相同,但整体的业务流程和框架却基本类似,如下图所示:

具体债务重组具体业务模式如下表:

债务重组业务系以资产清偿债务,不良资产经营机构可以从银行等债权企业以债权转让的方式收购不良资产之后,启动债务重组业务,通过还款时间、金额、还款方式以及担保抵押等一系列的重组安排,实现未来债权的回收。具体交易结构如图所示:

债务重组的组合方式是采用债务人以资产清偿债务、债务人将债务转为权益工具、修改其他条款三种方式中的一种以上方式的组合清偿债务的债务重组方式。在具体业务开展上,以股权+债权进行债务重组的操作模式:

如果项目较为复杂,需要资金量较多,在这种情况下,可以考虑通过设立基金的方式(以合伙制私募基金为主)进行债务重组,根据“私募新规”规定,私募股权投资基金的股权和债权以不超过8:2的比例进行投资。具体交易结构如图:

(八)破产重整
破产重整是企业破产法新引入的一项制度,是指专门针对可能或已经具备破产原因但又有维持价值和再生希望的企业,经由各方利害关系人的申请,在法院的主持和利害关系人的参与下,进行业务上的重组和债务调整,以帮助债务人摆脱财务困境、恢复营业能力的法律制度。破产重整制度作为公司破产制度的重要组成部分,已为多数市场经济国家采用。

破产重整项下资本公积转增业务结构交易结构:

共益债投资业务框架共益债的本质是为破产企业提供享有一定优先权的借款,因此,共益债的投资人可在满足一定条件下,将相应的款项借给破产企业,具体交易结构如下:

(九)不良资产证券化
不良资产证券化产品是资产证券化产品中的一个特殊类型,是将不良资产进行包装组合,并以此为基础发行可交易证券的一种融资形式。不良资产证券化系由不良资产持有者将资产所有权转让给SPV/SPT,由其将资产汇集成资产池,再以该资产池所产生的现金流为支撑在金融市场上发行有价证券进行融资,并以该资产池产生的现金流来清偿所发行的有价证券。其业务模式基本如下图:

(十)债转股业务
2016年10月10日国务院发布的《关于积极稳妥降低企业杠杆率的意见》及其附件《关于市场化银行债券转股权的指导意见》(国发[2016]54号),在鼓励银行、实施机构和企业按照市场化、法制化的原则自主协商开展债转股的同时,明确债转股业务为银行将债权转为股权应通过向实施机构转让股权,由实施机构将债券转为对象企业股权的方式实现,鼓励金融资产管理公司、保险资产管理机构、国有资本投资运营公司等多种类型实施机构参与开展市场化债转股;支持银行充分利用现有符合条件的所属机构,或允许申请设立符合规定的新机构开展市场化债转股。由此,债转股概念的外延不断拓展,主体不再限于债权人,而是由债转股实施机构通过收债转股、增资偿债等多种方式实现在对象企业债务规模下降的同时持有对象企业股权的行为。债转股基本业务逻辑图如下:

在具体交易模式上,主要包括如下几种类型:
一是基本模式。也即收债转股模式,是债权人与债务人之间,或债转股实施机构等参与主体、债权人、债务企业之间经协商一致,将债权人的债权转为债务企业的股份,或由债转股实施机构等市场参与主体先向债权人购买债务企业的债权,再以债权投资的形式,将债权转化为债务企业的股权。这种模式实施前后的主体不一定是原债权人。该模式是当前常用的模式之一,其交易结构如下图:

二是增资转股,是针对债务人企业引入新的投资者,通过向投资者发行股份,以股权融资募集到的资金用于偿还已有的负债,新的投资者资金主要来源于社会资金。这种模式通过引入了第三方投资人,将社会资金引入债转股企业的过程中,可以最大程度上保障了债权人的利益。第三方投资人作为股权投资者,后续可通过二级市场等方式实现股权退出。目前该种模式也是本轮市场化债转股较为常见的一种债转股模式,该模式的交易结构如下图:

三是债转股并表基金模式。不良资产经营机构与债务人/债务人所属集团或其控股子公司合作设立有限合伙基金,担任双GP,然后由外部投资人担任优先级LP,集团或其控股子公司担任劣后级LP,然后基金通过金融机构委托贷款或直接放贷的方式,将资金提供给集团,用以置换存量高息负债,集团按期还本付息,并以其下属上市公司股票或其他资产作为质押(设置综合抵押率上限),不良资产经营机构对质押物进行动态管理,低于警戒线时要求集团使用现金方式补足(警戒金额设置为融资金额的一定比例)。

四是定增基金模式。不良资产经营机构担任GP,外部资金作为优先级LP,债务人所在集团作为劣后级LP,设立有限合伙基金。然后,通过现金或股权支付交易对价,按照评估值的一定比例向集团下属子公司增资入股,最终资金用于置换集团的高息负债。在基金存续期间,通过子公司的分红获取期间收益。最后,通过将持有子公司的少数股权装入集团上市公司实现退出;如果无法装入上市公司或子公司未达到出资承诺时的经营财务指标,则通过控股股东回购方式退出。其具体交易结构如下图:

五是债转股投资载体模式。不良资产经营机构与债务人/债务人所属集团或其控股子公司合作设立有限合伙基金,担任双GP,外部投资人担任优先级LP,债务人或其控股子公司担任劣后级LP。基金通过投资载体(如信托计划)投资于债务人所属集团下属优质资产的受益权。基金存续期间,通过优质资产的收益获取期间收益。未来通过将该资产装入集团上市公司(如有)或由集团回购实现退出。

六是债转股股权转换为上市公司股票模式。为了避免在转股环节与退出环节因股权价格不公允,无法达成合意的情况,市场中逐步尝试用有公允价值的上市公司股票来替换债转股股权,然后再进行变现后退出。在以转股股权转变为上市公司股票的操作方式进行市场化债转股的交易流程方面,通常有以下三个步骤:首先通过上市公司控股子公司层面进行“债转股”。合伙企业收购银行等金融机构对债务企业的债权,并按照约定的转股比例与条件转换成债务企业的股权。或者由合伙企业对债务企业进行增资扩股并成为债务企业的股东。增资完成后,债务企业利用增资资金归还其存量银行债务。该方案中债务企业的母公司需为上市公司,债务企业为上市公司的控股子公司。其次是上市公司发行股份并购买资产。上市公司通过向合伙企业发行股份,收购合伙企业持有的债务企业的股权,合伙企业所持有的股权上翻为上市公司股票。以上交易完成后,债务企业成为上市公司的全资子公司或控股子公司,合伙企业持有上市公司股票。最后是合伙企业所持有的定增股票通过二级市场退出。上市公司承诺在一定期限内通过非公开发行股份购买资产的形式收购合伙企业持有的债务企业的股权,同时合伙企业持有的债务企业的股权转为上市公司的股票。在定增股票限售期届满后,合伙企业通过二级市场出售股票变现退出。但若合伙企业资金到位后并在约定期限届满时,上市公司未能向合伙企业发行股份,则由上市公司或其指定的第三方在一定期限内履行溢价回购义务。

(十一)新规则体系下重点法律法规
| 一 | 《金融资产管理公司不良资产业务管理办法》(金规[2024]17号) |
第二十五条 金融资产管理公司应遵循成本效益和风险控制原则,择优选用债权追偿、债权重组、债权转股权、租赁、核销、转让、委托处置、资产证券化等方式处置资产,并提供相关依据。 第二十六条 金融资产管理公司对债权类资产进行追偿的,可采取直接催收、诉讼(仲裁)追偿、破产清偿等方式。 (一)采用直接催收方式的,应监测债务人(担保人)的还款能力变化等情况,及时发送催收通知,尽可能收回债权本息。当直接催收方式不能顺利实施时,应及时调整处置方式。 (二)采用诉讼(仲裁)追偿方式的,应在论证诉讼(仲裁)可行性的基础上,根据债务人(担保人)的财产情况,合理确定诉讼时机、方式和标的,及时变更诉讼主体,并按照生效法律文书在规定时间内要求债务人(担保人)履行或申请执行,尽快回收现金和其他资产。对认为有错误的判决、裁决或裁定,或对判决、裁决或裁定不服的应及时采取司法救济措施,并保留相应记录。 (三)采用债务人(担保人)破产清偿方式的,应参加债权人会议,密切关注破产进程,防止债务人利用破产手段逃废债。对破产过程中存在损害债权人利益的行为和显失公平的裁定应及时依法维护自身权益。 第二十七条 金融资产管理公司对债权进行重组的,可采取以物抵债、修改债务条款、资产置换等方式或其组合。 (一)采用以物抵债方式的,应重点关注抵债资产的产权和状况、评估价值、维护费用、升(贬)值趋势以及变现能力等因素,谨慎确定抵债资产抵偿的债权数额,对剩余债权继续保留追偿权。应优先接受产权清晰、权证齐全、易于变现的资产抵债。在考虑成本效益与资产风险的前提下,及时办理过户或确权手续。 (二)采用修改债务条款方式的,应对债务人(担保人)的偿债能力进行分析,谨慎确定新债务条款,明确约定新债务条款解除并恢复原债务条款的触发条件,与债务人(担保人)重新签订协议,落实有关担保条款和相应保障措施,督促债务人(担保人)履行约定义务。 (三)采用资产置换方式的,应确保拟换入资产来源合法、权属清晰、价值公允。 (四)采用以债务人分立、合并、破产程序为基础的债务重组方式的,应建立操作和审批制度,切实维护自身合法权益。 第二十八条 金融资产管理公司采用债权转股权处置不良资产的,应审慎进行转股定价,明确退出方式。 第二十九条 金融资产管理公司采取租赁方式处置不良资产时,应合理确定租赁条件和期限,确保租赁资产的安全和租赁收益,并创造条件择机处置变现。 第三十条 金融资产管理公司对符合条件的资产进行核销,应遵守相关法律法规规定,制定核销业务操作规程,严格核销程序和条件。应对已核销资产建立健全管理制度,加强管理,择机清收处置。 第三十一条 金融资产管理公司应在公开、公平和竞争、择优的基础上依法合规转让不良资产。 (一)采用拍卖方式处置资产的,应遵守国家拍卖有关法律法规,严格监督拍卖过程。 (二)采用竞标方式处置资产的,应参照国家招投标有关法律法规,规范竞标程序。 (三)采用竞价转让方式处置资产的,应为所有竞买人提供平等的竞价机会。 采用拍卖、竞标、竞价等方式转让不良资产的,应按照有关规定披露与转让资产相关的信息,充分履行告知义务,提高转让过程的透明度,严禁合谋压价、串通作弊、排斥竞争等行为。 第三十六条 金融资产管理公司转让资产成交后,转让价款原则上应一次性付清。确需采取分期付款方式的,应在风险可控的前提下,审慎确定首付比例、付款期限、约定利息等条件;在有效落实履约保障措施后,结合收款进度向受让人移交部分或全部资产权证,移交资产权证后形成的应收款项应根据受让方信用状况纳入风险分类范围。分期付款的首次收款比例不得低于转让价款的30%,付款总期限原则上不得超过两年。 第三十七条 金融资产管理公司委托处置资产时,应通过协议明确对受托机构的授权范围和期限,明确处置进度和终止委托的约定,持续做好监测和管理。委托金融机构出让方或其指定机构处置资产时,不得约定有清收保底义务的条款,不得将对资产回收情况产生重大影响的处置决策委托受托方;不得委托非金融机构出让方或其指定机构处置资产;严禁通过委托处置进行利益输送。 | |
| 二 | 《关于引导金融资产管理公司聚焦主业积极参与中小金融机构改革化险的指导意见》(银保监办发[2022]62号) |
二、处置盘活存量不良资产 (七)积极开展受托管理和处置业务。鼓励资产管理公司接受金融监管部门、地方政府的委托,通过提供市场化估值定价、方案设计、顾问咨询等技术支持,履行受托管理职责,以轻资产方式积极参与化解地方中小金融机构风险。 (十)规范开展反委托处置不良资产业务。为提高金融不良资产处置效益,发挥原债权金融机构在人员、机构和业务等方面的优势,在不良资产真实、洁净出表前提下,资产管理公司可采取反委托相关金融机构的方式进行处置。双方应当依法签订反委托处置协议,明确双方权利义务和责任,约定受托处置目标、处置期限、处置进度等内容,压实资产管理公司主体责任和受托机构的管理责任。资产管理公司要切实发挥主导作用,在委托处置期间持续做好监测和管理,及时纠正受托机构违法违规处置或未尽职尽责处置等行为,必要时依法解除委托合同,严禁“一托了之”。 (十一)规范分期付款处置方式。资产管理公司批量收购金融机构不良资产,可按照《财政部 银监会关于印发金融企业不良资产批量转让管理办法的通知》(财金〔2012〕6号)相关规定分期支付收购款。资产管理公司向投资者转让不良资产,原则上应当采取一次性收款方式。确需采取分期收款方式的,应将首付比例、付款期限、次数等条件作为确定转让对象和价格的因素,在有效落实履约保障措施后,结合收款进度向受让人移交部分或全部资产权证。分期收款的首次收款比例不得低于转让价款的30%,资产管理公司要根据受让方信用状况将应收款项纳入风险分类范围。 |
三、不良资产轻资本业务类型
(一)轻资本业务谱系
| 一 | 咨询顾问 |
根据投资者的需求、偏好、风险承受能力和投资规模等,在一、二级市场中收集信息,挑选具有投资价值的项目,与转让方沟通谈判,并对标的进行尽调、估值,设计交易结构和竞买策略,促成投资者获取项目,之后围绕项目的投资回报目标和投资周期要求,勤勉尽职地对项目进行(再)尽调、管理和处置,帮助投资者实现投资预期、顺利退出。 | |
| 二 | 受托处置不良资产 |
接受委托方的委托,按约定代理委托方对其持有的不良资产进行管理和处置的业务,并对业务范围进行了界定。受托方可根据委托方要求和市场交易原则开展委托代理业务,选择适当的收费方式,确保业务收入大于支出,尽最大努力提升资产价值,但不得承担委托人的风险和损失;除必需的处置费用支出外,不得替委托人垫付任何资金。 | |
| 三 | 高风险机构托管 |
托管方接受政府监管部门等委托方的委托,对已经或可能发生信用危机、严重影响债权人、社会公众等利益的金融机构进行管理的行为。从托管涉及的各方当事人来看,主要包括委托方、托管方和被托管方。高风险机构的托管主要是依托托管机构的专业技术优势和市场渠道优势,通过市场化、专业化的独立运作,最大限度的保全资产和回收资产,保障债权人及社会公众的利益,维护社会稳定。 | |
| 四 | 信用类债券受托管理 |
发债公司应当为债券持有人聘请债券受托管理人,并订立债券受托管理协议;在债券存续期限内,由债券受托管理人依照协议的约定维护债券持有人的利益。债券受托管理人应当履行职责包括:持续关注公司和保证人的资信状况,出现可能影响债券持有人重大权益的事项时,召集债券持有人会议;公司为债券设定担保的,债券受托管理协议应当约定担保财产为信托财产,债券受托管理人应在债券发行前取得担保的权利证明或其他有关文件,并在担保期间妥善保管;在债券持续期内勤勉处理债券持有人与公司之间的谈判或者诉讼事务;预计公司不能偿还债务时,要求公司追加担保,或者依法申请法定机关采取财产保全措施;公司不能偿还债务时,受托参与整顿、和解、重组或者破产的法律程序;债券受托管理协议约定的其他重要义务。 |
(二)新规则下重点条文
| 一 | 《金融资产管理公司不良资产业务管理办法》(金规[2024]17号) |
第四十九条 金融资产管理公司可以开展以下其他与不良资产相关业务: (一)咨询顾问; (二)受托处置不良资产; (三)托管高风险机构; (四)担任破产管理人或者破产清算组成员; (五)担任公司信用类债券受托管理人。 第五十条 金融资产管理公司可充分发挥不良资产处置经验、数据和人力资源优势,提供金融风险化解、中小金融机构改革重组、企业破产重整等专业咨询服务。 第五十一条 金融资产管理公司开展受托处置业务,应……合理确定收费标准和方式。收费应质价相符,不得对未给客户提供实质性服务、未带来实质性收益、未提升实质性效率的服务收取费用。金融资产管理公司开展受托处置业务不得为委托方垫付资金,不得向委托方承诺处置收益或者承担差额补足等产生或有负债的责任。 第五十二条 金融资产管理公司接受各级政府、机构股东的委托和监管部门指定对风险机构托管,应取得有效的委托文书和相关授权,在托管期间应严格按照委托和授权履行托管职责。 第五十三条 金融资产管理公司担任破产管理人或破产清算组成员,应严格遵守相关的法律法规,忠实勤勉履行管理职责。 第五十四条 符合要求的金融资产管理公司担任公司信用类债券受托管理人,应严格遵守相关法律法规和规范性文件,与委托人签订受托管理协议,在债券违约处置中发挥核心作用,勤勉尽责,公正履行受托管理职责。 | |
| 二 | 《关于引导金融资产管理公司聚焦主业积极参与中小金融机构改革化险的指导意见》(银保监办发[2022]62号) |
二、处置盘活存量不良资产 (七)积极开展受托管理和处置业务。鼓励资产管理公司接受金融监管部门、地方政府的委托,通过提供市场化估值定价、方案设计、顾问咨询等技术支持,履行受托管理职责,以轻资产方式积极参与化解地方中小金融机构风险。 |
四、业务风控管理要求
(一)基本估值方法
1、市场法
市场法,是指利用市场上同样或类似资产的近期交易价格,经过直接比较或类比分析以估算资产价值的各种评估技术方法。市场法是根据替代原理,采用比较或类比的思路及方法估测资产价值的评估技术方法。采用市场法应有活跃的公开市场,并且市场上有可比的资产及其交易活动。



2、收益法
收益法是指通过估测被评估资产未来预期收益的现值,来估算资产价值。该方法采用资本或折现的途径及其方法来判断和估算资产价值。该评估思路是任何一个理智的投资者在购置或投资某一项资产时,所愿意支付或投资的货币数额不会高于所购置或投资的资产在未来能给其带来的回报。收益法利用投资回报和收益折现等技术,把评估对象的预期获利能力和获利风险作为两个相辅相成的关键指标来估测评估对象的价值,该方法用数学式可以表示为:


3、成本法
成本法的基本思路是重建或重置被评估资产。在条件允许的情况下,任何潜在的投资者在决定投资某项资产时,所愿意支付的价格不会超过该项资产的现行购建成本。成本法是以被评估资产的重置成本为基础的评估方法,由于被评估资产的再取得成本的有关数据和信息来源比较广泛,并且资产的重置成本与资产的现行市价及收益现值也存在着内在联系和替代关系,因而评估法也被广泛的采用。其基本公式为:
评估价值=重置成本-实体性贬值-功能性贬值-经济性贬值
(二)风险管控要求
1、不良资产收储业务流程管控

2、不良资产处置业务流程管控

(二)新规则下重点条文
| 一 | 《金融资产管理公司不良资产业务管理办法》(金规[2024]17号) |
第二十一条 金融资产管理公司应按照有关法律法规规定和内部管理制度要求,确定列入评估的资产范围和具体估值形式。对因重大突发事件影响,信用风险突增、出现明显价值贬损的资产,应及时进行评估。必要时可聘请外部中介机构对资产进行评估。 第二十二条 金融资产管理公司内部负责资产定价、估值审核环节的部门在机构和人员上应独立于负责资产处置的部门。 第三十八条 金融资产管理公司处置不良资产前,应充分利用现有档案资料和日常管理中获得的有效信息,根据实际情况运用专项调查、重点调查、现场调查或抽样调查等方式对拟处置资产开展前期市场调查分析,记录调查过程,保管调查资料,形成书面调查报告。金融资产管理公司应确保在调查报告中对可能影响资产价值判断和处置方式选择的重要事项不存在虚假记载、重大遗漏和误导性陈述。金融资产管理公司市场调查应主要由内部人员或部门负责实施,必要时可委托中介机构进行或参与。金融资产管理公司委托中介机构实施市场调查,应坚持独立判断,不得简单以中介机构调查报告代替自身分析、调查工作。 第三十九条 金融资产管理公司对拟处置不良资产进行评估应坚持“评处分离”原则,保证资产评估和资产处置环节相互独立,根据不同形态资产的特点采用科学合理的估值方法,确定资产价值。以债权转股权、出售股权资产或出售不动产的方式处置资产时,除上市公司可流通股权外,原则上由外部独立评估机构对资产进行评估,对于评估工作受到严重限制、无法履行现场调查程序、无法取得评估必备资料的资产,采取公开方式交易的,应充分利用市场机制发掘资产的公允价值。金融资产管理公司不得以外部评估或咨询结果代替自身进行的调查、取证和分析工作,对外部机构提供的评估或咨询报告应进行独立分析和判断。 第四十条 金融资产管理公司应以尽职调查和评估估值为基础,综合考虑可实现性和实现的成本及时间等因素,对拟处置资产进行定价,并明确处置最低价格。在评估结果与询价结果、谈判结果等存在较大差异时,应分析原因并进行重点说明,在审批决策过程中,审核人员应对相关说明独立发表书面意见。 (一)转让上市公司可流通股权时,遵照交易所相关规则执行; (二)转让非上市公司股权的首次处置定价不得低于评估结果的90%,转让动产、不动产或其他财产权的首次处置定价不得低于评估结果的80%; (三)如未成交拟降价处置的,应在处置方案中就降价原因进行说明,降价幅度不得超过前次处置定价的20%,降价间隔时间不得少于五个工作日。 第四十一条 金融资产管理公司处置资产,应制定处置方案。资产处置方案的主要内容应包括资产情况、处置时机、处置方式、定价依据等。方案制定人员应对方案内容的真实性和完整性负责,并书面承诺不存在虚假记载、重大遗漏和误导性陈述。 第四十二条 金融资产管理公司应建立资产处置公告的内部工作程序,确保公告工作规范、有序。金融资产管理公司应在资产处置方案提交审核会议至少七个工作日前,在公司网站上发布处置公告,资产处置标的价值人民币五千万元(含)以上的项目还应同时在资产所在地省级以上有影响的报纸或纳入最高人民法院司法拍卖网络服务提供者名单库的网络平台上发布处置公告。以公开转让方式处置时,至少要有两名投资人以上参加竞价,当仅有一名投资人竞价时,需按照公告程序补登公告,公告三个工作日后,如确定没有新的竞价者参加方能成交。采用本办法第二十七条第(二)项方式进行处置时,除满足以上公告要求外,还应在签订重组协议至少五个工作日前,在公司网站、资产所在地省级以上有影响的报纸或纳入最高人民法院司法拍卖网络服务提供者名单库的网络平台上发布公告,无其他投资人提出收购意向,或其他投资人提出的收购条件劣于现有方案的可按现有方案进行处置。 第四十三条 已按本办法公告的处置项目,变更处置方案时,如公告内容不发生变动或减少已公告的处置资产,可不重新公告;处置方案中新增未公告的资产,应在资产处置方案提交审核会议至少七个工作日前发布补充公告。 第四十五条 金融资产管理公司应设置专门的资产处置审核委员会等经营决策机构,并建立完备的资产处置审核程序。相应经营决策机构应遵循集体审议、专业审核、独立表决、利益相关方回避等原则,严格按照资产处置审核程序进行审批决策。 (一)建立和完善授权审核、审批制度,明确各级机构的审核和审批权限。 (二)建立资产处置与审核分离机制,由专门审批机构(岗位)或专职审批人员在授权范围内严格按程序对处置方案进行客观、独立审批。 (三)资产处置审核人员应具备从业所需专业素质和经验,诚实守信、勤勉尽职,独立发表意见。 (四)资产处置审核人员应对处置方案的合法性、合规性、合理性和可行性进行审核。资产处置审核情况和审核过程中各种意见应准确、全面、详细地记录并形成书面材料,审核机构和审核人员对审核意见负责。 第四十六条 处置方案获批六个月内,如确需变更,条件优于原方案的,应向项目原审批机构报备;劣于原方案及方案获批六个月以上未实施的,应重新履行审批程序。 第四十七条 金融资产管理公司应严格按照审批结果实施处置方案。对有附加条件的批准项目,应落实条件后实施。金融资产管理公司在实施处置方案中,应对可能影响处置回收的因素进行持续监测,跟踪了解合同履行或诉讼案件进展。对各种人为阻力或干预,金融资产管理公司应依法采取措施,维护自身合法权益。金融资产管理公司应明确管理职责,确保处置资产真实洁净出表。资产转让的会计处理应当符合会计准则中金融资产终止确认的有关规定,针对复杂交易或合同,可聘请会计师事务所等中介机构对资产终止确认判断出具专业意见。 第四十八条 金融资产管理公司向其关联方处置资产应遵守关联交易的相关监管规定,充分披露处置有关信息。 第五十七条 金融资产管理公司应根据本办法和相关法律法规建立与所从事不良资产业务性质、规模和复杂程度相适应的完备风险管理体系、内部控制制度和业务信息系统,并配备履行上述风险管理、合规内控职责所需的具备相关知识和技能的工作人员。金融资产管理公司应严格防范资产收购、资产定价、中介机构选聘、资产处置等关键环节过程中的道德风险,严格防止利益输送。 第五十八条 金融资产管理公司董事会对不良资产业务风险承担最终责任,应直接或授权专业委员会定期对不良资产业务风险情况进行评估,并将评估结果纳入全面风险管理报告。高级管理人员应了解所从事的不良资产业务风险,建立健全不良资产业务经营及其风险管理体系,以确保有效识别、监测和预警不良资产业务所涉及的各类风险,并制定具体风险控制措施。 第五十九条 金融资产管理公司应严格规范授权审批制度,构建权责明确、流程清晰、运行有效的审批决策机制,严格落实“评处分离”“审处分离”要求。不得以任何理由、通过任何方式,规避正常的审批决策程序。严禁采取越权、逆程序、虚假评估、伪造档案、篡改记录等方式影响审核工作。 金融资产管理公司应建立专职审批人制度,选择业务水平过硬、合规意识和纪律性强的员工作为专职审批人,提升业务审批的专业化水平,同时加强对专职审批人的监督管理,确保其独立客观履行审批职责。 第六十条 金融资产管理公司应加强对分支机构不良资产业务的授权与管理,根据分支机构业务水平、风险管理和内部控制能力等合理确定授权限额,并建立科学的动态授权调整机制,及时对授权进行评价和调整。金融资产管理公司应在风险管理制度中明确重大风险的界定,对发生重大风险的分支机构,及时调整不良资产相关业务权限。金融资产管理公司董事会应明确对公司高级管理人员的授权安排,定期评估授权合理性并及时调整。董事会应确定重大(高风险)业务的标准,明确重大(高风险)不良资产业务审议程序,严禁高级管理人员以拆分额度的方式规避审议程序。高级管理人员存在超授权行为,以及授权范围内不当行为的,应进行问责。 第六十一条 金融资产管理公司应建立不良资产业务内部检查监督制度,设立或确定独立的监督部门或岗位,明确职责要求并配备与其职责要求相适应人员,制定规范工作程序,对不良资产项目来源、尽职调查、估值定价、审核审批等环节进行内部检查监督。内部检查监督可采取现场或非现场的方式进行,对底层资产复杂、价值判断难度大、涉及金额较大的项目需现场检查,必要时可聘请外部专家或委托中介机构开展特定的审计复核工作,并出具独立复核意见,如发现存在重大瑕疵或存在道德风险,应及时叫停项目。内部检查监督工作应至少每半年开展一次,重大项目应及时进行检查,处置亏损项目的处置过程和结果应及时进行复核。 第六十二条 金融资产管理公司应建立健全中介机构选聘、管理、考评机制,设立严格的中介机构选聘标准和负面清单,对中介机构服务情况进行跟踪评估,对中介机构违规、不尽职导致项目产生风险的,应依法依规追究其责任。中介机构行业主管部门对中介机构选聘和管理有专门规定的,按相关规定执行。参与检查监督的中介机构原则上不得同时参与资产收购、管理、处置。 第六十三条 金融资产管理公司应制定项目后期管理制度,严格落实后期管理要求,定期开展后期管理,重点对债务人履约情况、财务情况、信用状况、抵质押物状况等进行检查与分析。出现可能影响资产安全的不利情形时,应及时做好风险评估并采取针对性措施。 第六十四条 金融资产管理公司应对不良资产业务建立完善的业务信息系统,将不良资产业务各环节纳入信息管理系统中进行处理,及时准确录入业务信息,提高业务经营的程序化、规范化,加强网络安全和数据安全管理,防范逆程序、操作风险和信息安全风险。金融资产管理公司应加强档案管理,及时归档项目资料,做好档案管理系统与不良资产业务信息系统对接,定期检查维护,提升基础数据质量。 |
注:文章为作者独立观点,不代表资产界立场。
题图来自 Pexels,基于 CC0 协议
本文由“负险不彬”投稿资产界,并经资产界编辑发布。版权归原作者所有,未经授权,请勿转载,谢谢!

负险不彬 











