最及时的信用债违约讯息,最犀利的债务危机剖析
作者:公用评级四部 丁晓 张昶 刘亚利
来源:联合资信
摘要
自然资发〔2026〕38号文旨在通过严格实施土地增存挂钩、统筹管控新增建设用地、优化要素审批与保障机制等,提高土地资源配置效率。“控增量、盘存量,增存挂钩”的政策导向对土地财政、城市建设发展、城投企业均产生重要影响。
地方发展方面,38号文将倒逼地方政府摆脱土地财政依赖,重塑地方经济社会发展逻辑,推动地方政府加快转变经济发展模式;助力城市发展由规模扩张转向质量提升,更加注重提质增效和精细化管控。长期看,优化供给逻辑下,区域发展的分化特征将持续显现,经济发达地区土地资产价格更趋稳定,区域发展韧性更强;其他地区土地价格或将持续承压,区域发展或将受到一定制约。
城投企业方面,政策驱动城投企业加快市场化转型,开展资产盘活、城市运营及民生服务等业务,同时可依托存量资产拓展融资渠道,更好地服务区域经济发展。同时,城投企业土地整理业务需求下降,有助于减少外部融资、放缓城投企业加杠杆进程;但传统业务回款更加依赖区域内存量土地资源盘活,回款效率或降低。
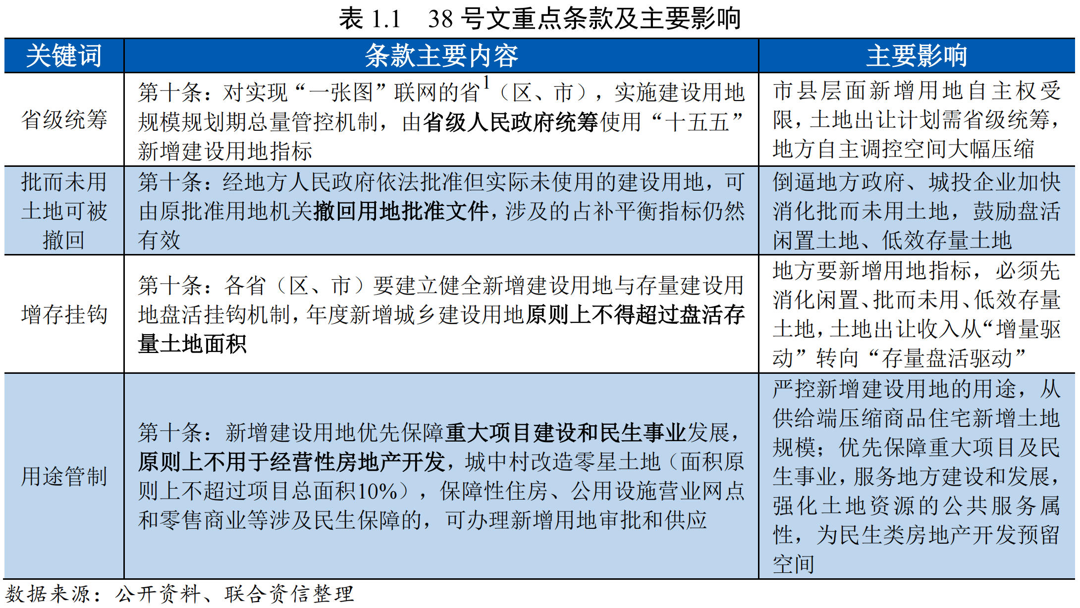
一、政策要点
2026年3月,自然资源部、国家林业和草原局联合印发《关于进一步做好自然资源要素保障的通知》(自然资发〔2026〕38号文)(以下简称“38号文”),核心条款涉及省级政府统筹新增建设用地指标,建立健全新增建设用地与存量建设用地盘活挂钩机制,新增建设用地优先保障重大项目建设和民生事业发展、原则上不用于经营性房地产开发等,旨在通过严格实施土地增存挂钩、统筹管控新增建设用地、优化要素审批与保障机制等,改变地方政府供地逻辑,提高土地资源配置效率。
土地是地方政府及城投企业的核心资源,长期以来为地方政府和城投企业的发展提供重要支撑。38号文“控增量、盘存量,增存挂钩”的政策导向对土地财政、城市建设发展、城投企业以及房地产市场均产生重要影响,引发市场高度关注和广泛讨论,本文将重点剖析38号文对地方政府及城投企业未来发展可能产生的影响。

二、对地方政府影响分析
倒逼地方政府摆脱土地财政依赖,重塑地方经济社会发展逻辑,推动地方政府加快转变经济发展模式。
分税制改革后,地方政府事权与财权的不匹配催生了土地财政;随后住房制度改革及土地“招拍挂”制度的实施,极大程度上释放土地价值,土地市场在较长一段时期内迎来繁荣增长。在此背景下,土地出让金成为地方财政收入的压舱石,同时城投企业以地方政府注入的土地资产进行抵押融资开展城市基础设施建设,土地资源为地方经济社会的发展提供了重要财源。38号文严控新增建设用地,有效切断地方政府的卖地路径,将倒逼地方政府摆脱土地财政依赖,转而寻求产业转型升级、存量资源盘活等长期可持续发展的资金来源,深耕实体经济培育长期可持续税源,重塑地方经济社会发展逻辑,形成“资源-产业-财政”的良性循环。
助力城市发展由规模扩张转向质量提升,更加注重提质增效和精细化管控。
2025年中央城市工作会议及十五五规划建议均指出,我国城镇化从快速增长期转向稳定发展期,城市发展从“规模扩张”转向“质量提升”,未来要转变城市发展理念、发展方式、发展动力和工作重心等,突出城市更新、老旧小区改造,坚持城市内涵式发展。38号文对土地资源进行总量控制,地方政府通过新增建设用地对城市进行无序外延式扩张的模式难以持续;同时,38号文倡导优化土地供给,新增建设用地向重大项目建设和民生事业倾斜,以此为契机,地方政府可盘活存量土地资产、合理利用新增建设用地指标,将提升产业支撑能力和公共服务水平作为未来城市发展的重心,更加注重城市发展的提质增效和精细化管控。
短期内,或将加大地方政府财政收支矛盾加大,但土地储备专项债扩容可一定程度上对冲政策负面影响。
随着宏观经济进入高质量发展阶段、人口总量见顶、城镇化进程放缓及房地产市场的深度调整,近年来土地出让金收入持续下滑,2025年地方政府土地出金让收入相较2021年的高峰近乎腰斩;叠加积极财政政策下刚性支出的扩张,地方财政收支缺口有所加大。38号文一方面收紧新增建设用地指标来源,另一方面强化存量土地资源盘活利用,地方政府难以在短期内将土地资源快速变现,短期内或将对地方财政收入产生一定负面影响,进一步加大地方财政收支矛盾。

为保障地方经济新旧动能转换的顺利过渡、不发生系统性债务风险,在一揽子化债政策框架下,2025年土地储备专项债发行工作重启,募集资金可优先用于收储闲置土地,随着土地储备专项债的扩容,地方政府可加大存量土地资产收储力度,一定程度上缓解地方化债压力,对冲38号文对自身化债压力较大区域的负面影响。
长期看,优化供给逻辑下,区域发展的分化特征将持续显现。经济发达地区土地资产价格更趋稳定,区域发展韧性更强;其他地区土地价格或将持续承压,区域发展或将受到一定制约。
在38号文优化供地的逻辑下,土地供给总体收缩,长期将推动土地市场和房地产市场供需关系改善。在人口规模、产业基础、经济总量等支撑下,经济发达地区优质核心区域的土地稀缺属性将得以加强,随着存量住宅和建设用地的消化,房价及土地价格将进一步趋稳,有助于区域内土地资产保值增值,同时存量土地资源盘活利用效率更高,“增存挂钩”机制下也更容易获取新增建设用地指标,用于重大产业引进和重点项目建设,进而形成良性循环,增强经济财政发展韧性。对于其他缺少资源、人口和产业支撑的地区,存量土地的消化难度大、周期长、盘活利用效率偏低,土地资产价格或将承压甚至面临减值风险,存量无法有效盘活的情况下新增建设用地指标获取难度较大,进而对区域发展形成一定制约。
三、对城投企业影响分析
政策驱动城投企业加快市场化转型,开展资产盘活、城市运营及民生服务等业务,同时可依托存量资产拓展融资渠道,更好地服务区域经济发展。
从发展角度来看,城镇化快速推进及经济高速增长时期,城投企业作为城市投资建设主体,通过大量资本投入拉动地方经济增长。如今城投企业需适应宏观经济发展阶段变化而完成自身角色转变,摆脱传统发展路径,从城市投资建设主体向城市综合运营商、区域产业培育主体转变,依托存量资产盘活利用,在城市运营、产业升级、民生服务等方面发挥新作用,并可依托存量产业园、保障房等资产创新融资模式,拓展融资渠道。从化债角度来看,城投企业债务化解资金依赖土地出让金返还及再融资,土地供给收缩、土地出让金下滑,将倒逼传统城投企业寻求其他偿债资金来源,加快推进实质性的市场化转型,打造自身核心竞争力,提升造血能力,构建持续稳定的现金流,从而实现在发展中化解债务。总体上,38号文的实施,将驱动城投企业加快转型实现自身可持续发展,同时助力地方经济发展模式的转变及产业结构转型升级,更好地服务区域发展。
受政策影响城投企业土地整理业务需求下降,有助于放缓城投企业加杠杆进程;但传统业务回款更加依赖区域内存量土地资源盘活,回款效率或降低。
传统模式下,城投企业的发展高度依赖土地资源,地方政府向城投企业注入大量土地使用权,城投企业通过抵押土地使用权获取授信和融资,围绕土地资源开展土地整理及基础设施建设等业务,并依赖土地出让金返还偿还债务。土地资源是地方政府为城投企业提供信用背书的重要载体。“增存挂钩”的刚性约束导致土地供给收缩,城投企业业务需求下降,传统土地整理业务规模或将萎缩,城投企业依托土地展业的固有逻辑将被打破。一方面,城投企业将相应减少原有业务带来的融资需求,有利于降低债务增速。另一方面,土地整理业务萎缩后,城投企业传统业务回款更加依赖存量土地资源的盘活利用,无形中拉长回款周期,降低城投企业资金回款效率。同时,城投企业历史上通过无偿划拨获取的“已批未用”土地资产存在被撤回的可能性,届时或将对城投企业资本实力和杠杆水平形成扰动。
[1]截至目前,我国31个省份(港澳台除外)均已接入国家平台“一张图”网络。
注:文章为作者独立观点,不代表资产界立场。
题图来自 Pexels,基于 CC0 协议
本文由“联合资信”投稿资产界,并经资产界编辑发布。版权归原作者所有,未经授权,请勿转载,谢谢!

联合资信 










