新金融原创自媒体。关注金融科技发展趋势与金融机构转型动向。
作者:孙万里 杨子逸
来源:金诚同达
2024-2025年,中国光伏行业在全球绝对竞争力的光环之下,正经历着产能过剩、全产业链低价内卷的深度阵痛,超半数A股光伏上市公司陷入亏损,大量企业因重资产扩产、技术迭代押注失误、贸易摩擦冲击陷入债务危机,破产重整已然成为行业产能出清、企业盘活重生的核心路径。近期,亿晶光电正式进入预重整程序,无锡尚德时隔十年再度启动司法重整并通过重整计划,两大标志性事件再次将光伏企业破产重整推向了行业与资本市场的关注焦点。
作为深耕企业破产重整领域的律师,笔者与光伏行业重整的渊源由来已久:早在2015年,便已承办光伏企业破产重整案件,亲历了中国光伏行业首次周期波动下的企业纾困与行业洗牌;2025年,笔者再次主办一起大型光伏企业破产重整案件,并推动案件顺利重整成功,见证了光伏行业重整模式的迭代升级与产业逻辑的深刻变迁。十余年行业深耕,两度周期亲历,笔者深刻感知到,光伏行业的重整早已从早期的“输血式纾困”转向了当前“产业整合+价值重构”的市场化新阶段。基于此,笔者团队,系统梳理了光伏全产业链的格局、政策导向与各环节盈利核心,深度拆解了金刚光伏、中利集团、无锡尚德等行业典型重整案例,全面复盘了不同重整模式的方案设计、核心逻辑与成败得失,最终形成本篇深度报告。谨以此文,为光伏行业从业者、资本市场参与者、破产重整实务界同仁,提供一份兼具产业视角与实务价值的行业观察。
01.
光伏产业链核心架构
光伏产业链分为主产业链、辅材产业链两大板块,共同构成光伏发电的完整产业体系。
主产业链覆盖从原材料到发电成品的全流程核心制造,分为硅料-硅片-电池片-电池组件-光伏系统(含逆变器)五大环节。其中,电池片、电池组件是破产重整案件最高发领域:电池片环节技术迭代快、重资产投入高,企业易因技术押注失误、扩产资金链断裂陷入危机;组件环节产能过剩最严重、贸易摩擦冲击最大,是行业亏损面最广、重整案例最集中的领域。硅料、硅片、逆变器环节行业格局稳定,龙头企业成本与技术优势显著,落后中小产能多直接破产清算,鲜有完整重整案例。辅材产业链为组件提供配套核心材料,核心包括光伏玻璃、光伏背板、封装胶膜三大品类,各细分赛道格局高度集中,盈利稳定性显著高于主产业链,同样极少出现重整案例。
02.
各环节政策依据、行业现状与盈利核心
(一)全产业链顶层核心政策
以下政策贯穿光伏全产业链,是各环节发展的核心纲领:
《光伏制造行业规范条件(2024年本)》(工信部公告2024年第33号):制造端核心规范,明确各环节能效、技术、环保准入门槛,淘汰落后产能,引导行业高质量发展;
《“十四五”可再生能源发展规划》(发改能源〔2021〕1445号):明确2025年非化石能源发电量占比目标,为光伏装机增长提供顶层支撑;
《2024—2025年节能降碳行动方案》(国发〔2024〕10号):要求新建多晶硅项目能效达到行业先进水平,推动全产业链降本增效;
《分布式光伏发电开发建设管理办法》(国能发新能规〔2025〕7号):规范分布式光伏开发,激活户用、工商业光伏市场,拉动终端需求。
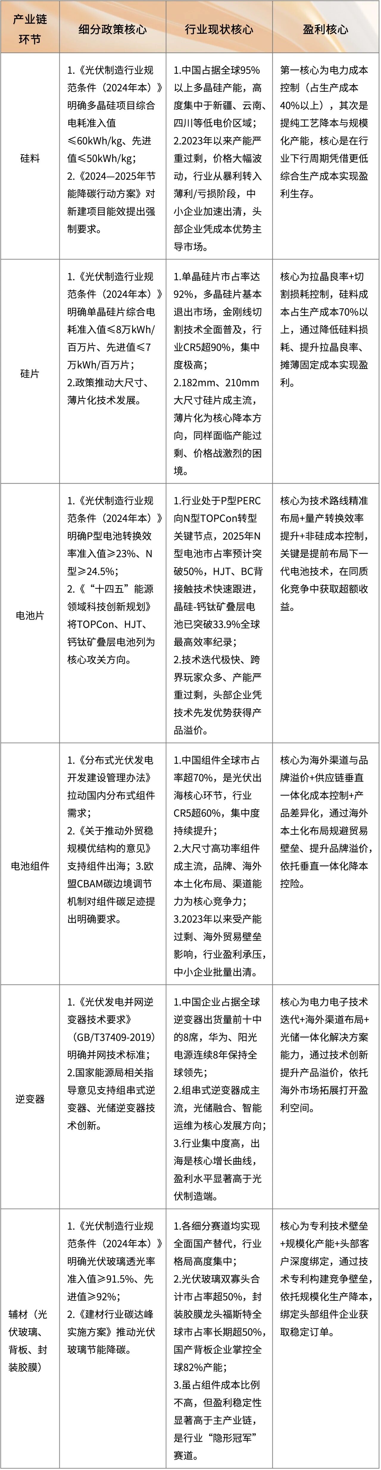
(二)各环节细分政策、现状与盈利核心

03.
各环节对应核心A股上市公司

04.
光伏行业重整企业深度分析
2023年以来,光伏行业产能过剩问题持续加剧,全产业链价格战白热化,大量企业陷入严重的债务危机,司法重整成为企业化解债务风险、盘活存量资产、穿越行业周期的核心路径。
本文基于金刚光伏、中利集团披露的《重整计划(草案)》,以及海润光伏、无锡尚德披露的相关公开信息,对行业内标志性重整案例进行深度拆解,重点归纳各案例中出资人权益调整、核心偿债方案的设计逻辑,解析当前光伏行业破产重整的主流模式与行业发展方向。
(一)电池片-金刚光伏(300093.SZ)重整
1. 案件背景
金刚光伏前身为金刚玻璃,2010年在深交所创业板上市,2021年被欧昊集团收购后全面转型HJT异质结电池赛道,是国内较早实现HJT电池规模化量产的企业之一。受行业周期下行、HJT技术商业化不及预期、融资渠道枯竭、连续大额亏损影响,公司2024年严重资不抵债,股票被实施退市风险警示。
2024年7月,酒泉中院启动对公司的预重整程序;2025年9月,裁定受理公司及4家核心全资子公司的重整申请,并同步对母子公司重整程序协调审理。根据评估报告,公司模拟破产清算状态下普通债权清偿率为0%,破产重整是化解债务危机、保住上市主体资格的唯一路径。
2. 重整计划核心内容
(1)出资人权益调整方案
本次重整以资本公积金转增股本为核心,不减少原股东持股数量,仅对转增股票专项分配。以公司现有总股本2.16亿股为基数,每10股转增15股,合计转增3.24亿股,转增后总股本增至5.40亿股。转增股票不向原股东分配,全部用于引入重整投资人和清偿债务,其中2.61亿股用于引入重整投资人,0.63亿股用于普通债权以股抵债。
本次重整合计18.04亿元投资款对应受让2.61亿股股票,投资主体分为三类:一是原控股股东欧昊集团作为产业投资人,出资2.68亿元受让5400万股,持股比例保持约20%,锁定期36个月;二是产业合作伙伴上海弘琪云创出资1.05亿元受让1620万股,对其中810万股转增股票,锁定期为12个月,其余810万股转增股票,锁定期为24个月;三是17家财务投资人合计出资14.31亿元受让1.908亿股,锁定期12个月。方案同时要求产业投资人为公司“光伏+算力”业务提供产业协同支持,财务投资人配合解决历史遗留问题。
(2)核心偿债方案
本次重整采用母子公司协调审理、统筹偿债资源的模式,具体方案如下:
有财产担保债权:在担保财产市场价值范围内以现金全额清偿,不足部分转为普通债权;
职工债权、税款债权:在重整计划执行期限内以现金方式一次性全额清偿;
普通债权:采用“小额全额现金清偿+大额以股抵债”的分层模式,单户10万元及以下部分全额现金清偿,10万元以上部分全部以转增股票抵偿,每100元普通债权可获3.08股股票,抵债价格32.49元/股确定;
劣后债权:在普通债权全额清偿前不安排偿债资源,依法不予清偿;
未申报/暂缓确认债权:按同类型方案预留3年偿债资源,待债权确认后清偿。
(3)重整计划分析
本次方案的核心优势显著:一是通过母子公司协调审理,完整保留了HJT电池核心产能与上市主体资格;二是明确“光伏制造+绿电直连+算力服务”的商业模式,产业协同路径清晰,为扭亏为盈提供支撑。
同时,方案也存在潜在风险:一是大额债权全部以股抵债,债权人实际收益高度依赖公司后续经营与股价表现,存在不确定性;二是公司实控人未发生变更,原有治理问题能否得到根本性改善仍待验证;三是HJT业务商业化仍面临行业技术迭代与产能过剩的双重竞争压力。
(二)电池组件-中利集团(002309.SZ)重整
1. 案件背景
中利集团1988年成立,2009年在深交所上市,主营特种线缆与光伏组件两大业务,旗下核心子公司腾晖光伏是国内老牌光伏组件企业,巅峰时期组件出货量稳居全球前十。受光伏扶贫电站大额垫资回款不及预期、控股股东非经营性资金占用、违规担保、光伏行业周期下行等多重因素影响,公司连续多年大额亏损,2024年因期末净资产为负值被实施退市风险警示。
2023年2月苏州中院决定启动预重整,2024年11月裁定受理公司重整申请,同步对腾晖光伏等核心子公司进行协调审理。根据评估报告,公司模拟破产清算状态下,普通债权理论清偿率仅10.22%,实际清偿率预计仅4.09%-6.13%,重整是化解退市风险、实现债务出清的唯一方式。
2. 重整计划核心内容
(1)出资人权益调整方案
本次重整以高比例资本公积金转增股本为核心,彻底解决控股股东资金占用、违规担保等历史问题,具体方案如下:
以资本公积金转增股本:总股本8.71787亿股为基数,每10股转增24.50股(因发生于新规前,不受每10股转增15股限制),合计转增21.35878亿股,转增后总股本30.07665亿股。转增股票不向原股东分配,用途:3.4786亿股抵债及提供给子公司;6.0153亿股由产业投资人受让;11.8648亿股由财务投资人受让。
重整投资人受让安排:产业投资人常熟光晟新能源(厦门建发股份全资子公司)以0.79元/股受让6.0153亿股,出资约4.75亿元,成为控股股东,锁定期36个月;财务投资人以0.80元/股受让11.8648亿股,出资约9.49亿元,锁定期12个月。
核心受让条件:产业投资人需全额补偿违规担保实际清偿额、兜底证券虚假陈述民事赔偿不足部分,并提供供应链、渠道、资金等赋能;财务投资人需全额解决控股股东6.8亿元资金占用,且不谋求控制权、不干预经营。
(2)核心偿债方案
采用“产业投资人牵头+母子公司协同重整+差异化分层清偿”模式。
建设工程价款优先受偿权、有财产担保债权:在评估价值范围内优先受偿,债权人可二选一:①全额留债展期8年,利率按5年期以上LPR的80%执行,按季付息,第4年起每年末等额偿还20%本金;②33%一次性现金清偿,67%按上述留债方案执行。未优先受偿部分转普通债清偿。
职工债权、税款债权:全额现金一次性清偿。
普通债权:小额全额现金清偿+超额部分全额以股抵债。每户8万元及以下部分,1个月内现金全额清偿;8万元以上部分,全部以转增股票抵偿,每100元债权获约7.78股,抵债价格12.85元/股。
劣后债权:滞纳金、惩罚性赔偿、罚款、内部关联债权等全部不予清偿。
补充清偿:子公司腾晖光伏设立企业破产服务信托,处置低效资产,信托受益份额向全体债权人补充分配。
未申报/暂缓确认债权:按同类方案预留偿债资源,待确认后清偿。
(3)重整计划分析
▪ 方案特点:
一是彻底解决历史问题。财务投资人出资解决6.8亿元资金占用,产业投资人兜底违规担保与虚假陈述赔偿。二是国资入主赋能,厦门建发股份提供供应链、渠道、资金等支持。三是缓解现金压力:大额留债8年,大额普通债全以股抵债,当期现金支出少。四是保留了子公司核心资产,腾晖光伏仍留在体系内继续运营。
▪ 方案潜在风险:
以股抵债的实际收益存在不确定性:8万元以上大额普通债权全部以股抵债,债权人最终实际收益取决于重整后公司的经营业绩,存在不稳定性。
光伏业务面临行业洗牌压力:当前光伏组件行业产能严重过剩,腾晖光伏已逐步退出行业第一梯队,重整后仍面临较大的行业竞争压力。
留债部分存在远期偿付压力:有财产担保债权的留债期限长达8年,虽然缓解了当期现金压力,但公司需在重整后第4年起逐年偿还本金,对公司后续持续盈利能力与现金流稳定性提出了较高要求。
(三)光伏组件-海润光伏科技股份有限公司(退市海润)
1. 案件背景
海润光伏早期依托行业红利与政策补贴实现快速扩张,但自身存在核心技术落后、管理混乱的问题,主营P型落后组件产能,未布局N型高效电池技术,还存在财务造假、债务违约等违规行为。2018年后,光伏补贴退坡叠加行业产能过剩加剧,企业经营持续恶化。根据其2018年年报,退市前海润光伏资产负债率已高达135.19%,总资产72.98亿元,总负债98.65亿元,归母净资产为-25.41亿元,已严重资不抵债。
2019年,企业进入破产重整程序,最终因缺乏优质战略投资者、核心资产大幅贬值、债务规模过大,且无法享受高效技术相关补贴,重整宣告失败;2025年企业完成破产清算,法人资格注销,股东权益全部清零。
政策层面,企业因技术落后、财务违规,不符合政策导向的“优质产能保留”要求,无法享受国家及地方的高效技术研发补贴、产能奖励等政策支持,也未获得地方政府的重点协同助力;同时光伏补贴退坡后,企业失去核心利润支撑,财务危机进一步加剧,最终被市场淘汰,完全契合国家“淘汰落后产能、推动行业高质量发展”的政策导向。
2. 重整失败原因分析
(1)核心资产无价值
企业以P型落后组件产能为主,未跟上N型技术迭代趋势,无法享受高效电池相关补贴,技术落后导致产品无市场竞争力,缺乏重整价值,符合国家“淘汰落后光伏产能”的政策要求。
(2)无优质战投引入
因财务造假、实控人涉案等问题,违背政策导向,资本市场对企业缺乏信心,且企业无法依托政策优势吸引产业资本接盘(无补贴支撑、无核心技术)。
3. 总结
该案件是组件环节落后产能企业的典型结局,核心特征是“企业无核心技术、无优质产能,依赖早期补贴扩张,违背政策导向,最终被市场淘汰”。此类企业因不符合国家“高效、绿色、优质”的光伏产业发展政策,无法享受相关补贴和政策支持,缺乏重整价值,破产清算是行业出清的必然结果,也印证了光伏产业“政策向高效优质产能倾斜”的发展趋势。
(四)光伏组件-无锡尚德太阳能电力有限公司
无锡尚德是中国光伏行业初代龙头企业,从2013年到2026年,十年间经历两次重整是中国光伏行业历史上标志性的重整事件,也是国内民营企业市场化重整的经典范本。本文将结合无锡中院裁定批准的重整计划、顺风光电国际官方公告等内容,统一体例对两次重整进行深度拆解,重点归纳出资人权益调整、核心偿债方案两大核心模块,并对重整计划作出评价。
1. 案件背景
无锡尚德由施正荣于2001年创立,2005年成为中国首家在纽交所上市的光伏企业,巅峰时期光伏组件出货量稳居全球第一,是中国光伏产业全球化发展的先行者。
2011-2012年,欧美对中国光伏产业发起“双反”制裁,光伏组件出口价格暴跌超60%,行业陷入全面亏损;叠加公司盲目扩产、债务高企、内控失范等内部问题,2012年公司巨亏超10亿美元,资金链彻底断裂。截至重整受理日,公司负债总额超220亿元,资产负债率超200%,已严重资不抵债、丧失清偿能力。
2013年3月,无锡中院裁定受理无锡尚德破产重整申请,通过公开招募选定江苏顺风光电科技有限公司为重整投资人;同年11月15日,无锡中院裁定批准重整计划,案件进入执行阶段。
2013年重整后,无锡尚德虽恢复生产经营,逐步重回行业主流梯队,但始终未能站稳行业第一梯队。2023年以来,光伏全行业产能严重过剩、价格战持续加剧,无锡尚德受上下游价格剧烈波动、海外贸易壁垒升级、历史债务包袱拖累等多重因素影响,连续两年大额亏损,再次出现严重资不抵债。2026年1月,无锡尚德再次被法院裁定受理重整。
2. 2013年无锡尚德首次重整
▪本次重整采用全额承债式整体重整模式,由重整投资人顺风光电直接承接无锡尚德老主体全部股权与核心资产,同步承担全部债务化解责任,核心内容如下:
(1)出资人权益调整方案
本次重整为国内早期破产重整中出资人权益全面让渡的典型案例,对原出资人权益进行全额清零处置,核心规则:
股权全额无偿让渡:无锡尚德原股东持有的100%股权,以零对价全部转让给重整投资人顺风光电(或其指定主体),原股东不再享有任何股东权利,出资人权益全部清零。
重整投资对价:顺风光电支付30亿元重整对价,全部专项用于无锡尚德债务清偿、重整费用支付及后续经营资金补充。
持续经营承诺:顺风光电承诺,在重整计划获批后两年内,向无锡尚德提供不少于30亿元资金,专项用于固定资产升级与营运资金补充,保障光伏主业稳定经营。
或有债务兜底:针对重整基准日(2013年3月20日)前的未披露或有债务,顺风光电在1000万元限额内承担;超出部分由重整后的无锡尚德承担,对应的经营损失由无锡地方政府全额补偿。
(2)核心偿债方案
本次重整以全现金清偿为核心,除特殊约定外,所有现金清偿均在重整计划获批后40日内完成,严格遵循法定清偿顺位设计差异化方案:
职工债权、税款债权:全额现金清偿。
有财产担保债权:以对应担保抵押物的评估价值为限优先全额现金清偿;债权金额超出抵押物评估价值的部分,转为普通债权按对应方案清偿。
普通债权:采用“小额全额清偿+大额差异化二选一清偿”的分层模式。单户10万元及以下的小额债权,全额现金清偿;单户10万元以上的大额债权,债权人可二选一,剩余未清偿债权全部豁免:一是按31.55%的清偿率一次性现金清偿;二是总债权回收率31.79%,其中30.85%以现金清偿,每100元债权额外分配0.94元贸易应收款(现金40日内支付,应收款3个月内完成交付)。
未申报/暂缓确认债权:均按普通债权现金选择权31.55%的清偿率预留偿债资源,待债权依法确认后支付。
(3)无锡尚德2013年重整计划分析
▪ 方案特点:
一是高现金清偿率充分保障债权人权益,是国内非上市公司重整中普通债权现金清偿模式的典型案例。通过30亿元现金对价一次性化解超220亿元巨额债务危机,完整保留了企业法人主体、核心产能、全球品牌与海外渠道,避免了龙头企业清算引发的行业连锁债务危机,为中国光伏产业穿越欧美“双反”周期提供了重要支撑。
二是通过地方政府兜底化解或有负债风险。针对未披露或有债务设计的“投资人限额承担+地方政府全额补偿”机制,在同类案件中较为少见,大幅降低了重整投资人的入局风险,也避免了未披露债务对重整后企业经营的冲击,保障了重整计划顺利执行。
▪ 方案局限性与潜在风险:
一是承债式模式给后续经营埋下长期隐患。顺风光电不仅支付了30亿元重整对价,还承接了老主体全部或有负债与历史包袱,未实现核心资产与历史风险的有效隔离,叠加光伏行业后续技术迭代与周期波动,高额债务化解成本持续拖累企业经营,为其再次陷入困境埋下伏笔。
二是未建立多方风险共担机制。原股东权益全额清零,未设计原股东、债权人、重整投资人三方的风险共担与利益共享机制,导致原股东与核心经营团队完全退出,对企业后续技术研发、海外渠道维护造成了一定负面影响。
三是历史风险未实现彻底隔离。承债式模式下,老主体历史违规担保、未申报债权等或有负债,仍由重整后主体按方案清偿,即便有地方政府补偿承诺,仍对企业后续经营形成持续隐性拖累,未能从根源上实现历史风险与优质资产的彻底切割。
3. 2026年无锡尚德的第二次重整
本次重整为典型的出售式重整,核心逻辑为“新设平台隔离风险+核心资产剥离+债权转股权”,完全区别于2013年的承债式重整,具体内容如下:
(1)出资人权益调整方案:
本次重整通过新设独立运营平台重构股权体系,彻底剥离老主体的历史债务与股权纠纷。新设“新尚德”作为全新运营主体,注册资本10亿元,为独立法律主体,不承接老主体任何历史债务,股权架构与权益分配如下:
控股股东弘元光能:持股约63%,支付1.42亿元重整投资款,用于收购新尚德运营所需资产;同时承诺,若无锡尚德用于向新尚德出资的1亿元货币资金存在缺口,将先行全额补足,锁定债权人持股的底层资产价值。
联合投资人:预留27%股权,用于引进后续联合财务/产业投资人,出资款专项用于新尚德产能升级与流动资金补充。
普通债权人:通过持股平台持有新尚德10%股权,该部分股权由无锡尚德以1亿元资产出资形成,全部用于向普通债权人以股抵债,债权人无需额外支付对价。
(2)核心偿债方案
本次重整严格遵循法定清偿顺位,核心设计为“优先债权全额现金保障+普通债权以股抵债锁定长期收益”,通过新老主体切割实现历史风险彻底隔离,具体规则:
破产费用与共益债务:1.42亿元重整投资款优先全额现金清偿。
职工债权、税款债权:以重整投资款剩余资金全额现金清偿。
普通债权:采用“以股抵债+差额补足+超额补充分配”三重保障机制。核心以新尚德10%股权按债权比例向普通债权人分配,实现以股抵债;弘元光能承诺补足1亿元出资缺口,锁定底层资产价值;老无锡尚德后续资产处置变现超出1亿元的部分,全部向普通债权人补充分配,进一步提升清偿率。
劣后债权与或有负债:全部保留在老无锡尚德主体内,新尚德不承担任何偿付义务;老主体资产处置完成后,未清偿的劣后债权与或有负债不再予以清偿。
(3)无锡尚德2026年重整计划分析
▪ 方案特点:
一是实现彻底的风险隔离,从根源上解决历史包袱。出售式重整模式实现了核心资产与历史债务的彻底切割,新尚德无需承担老主体任何历史债务、或有诉讼与违规担保风险,彻底解决了两次破产带来的历史遗留问题,为后续业务重启与产业协同扫清了障碍。
二是强产业协同实现困境资产价值最大化盘活。本次重整并非单纯财务纾困,而是产业资源与优质资产的精准匹配。重整投资人弘元绿能与无锡尚德业务高度互补,可让尚德闲置的品牌、渠道、专利资产,与弘元的产能、供应链、技术资源形成深度协同,让濒临清算的无形资产重新产生商业价值。
▪ 潜在风险与不确定性
一是品牌信任度修复存在较大不确定性。尚德品牌历经两次破产重整,海外市场的品牌信誉与客户信任度已受到显著冲击,能否重新获得市场认可、恢复过往影响力,仍需长期市场验证。
二是行业存量竞争带来较大经营压力。当前光伏组件行业已进入存量竞争阶段,头部厂商占据全球主要市场份额,产能过剩、价格战白热化,新尚德重整后需面对头部企业的激烈挤压,能否抢占市场份额、实现扭亏为盈,仍面临较大挑战。
4. 无锡尚德两次重整的评价
无锡尚德的两次重整,恰是中国光伏行业二十余年发展历程的缩影,也与金刚光伏、中利集团等光伏企业的重整案例共同印证了行业重整逻辑的迭代。
2013年的承债式重整,是行业上行周期的“输血式”纾困,核心目标是让企业主体存续,化解行业系统性风险,是光伏行业发展早期的典型重整模式;2026年的出售式重整,是行业存量整合期的“价值重构”,核心目标是让有价值的资产与产业资源重新匹配,实现行业产能出清与资源优化。
对于光伏行业而言,无锡尚德的两次重整,完整展现了破产重整工具从“企业纾困”到“产业整合”的功能演变,为产能过剩周期下的光伏困境企业重整,提供了从承债式接盘到出售式资产盘活的全周期范本,也印证了“债务重组+产业并购”已成为当前光伏行业转型升级的核心工具。
05.
总结
光伏产业是中国制造业全球领先的典型代表,也是全球能源转型的核心力量,国家及地方的补贴、扶持政策为行业发展和企业重整提供了重要保障。当前行业面临的短期困境的本质是“产能过剩与优质产能短缺并存”,破产重整作为行业出清的重要方式,正在推动光伏产业向高质量发展转型。
从各环节相关上市公司的重整案例来看,核心价值(技术、品牌、优质产能)和政策支持是企业能否通过重整实现重生的关键:具备核心价值、契合政策导向的企业,可通过破产重整的各类模式实现重生;而无核心价值、违背政策导向的企业,破产清算是其必然结局。
对于光伏企业而言,需紧跟政策导向,聚焦核心业务,加大高效技术研发投入,争取政策支持,提升核心竞争力,才能穿越行业周期;对于陷入困境的企业,需精准识别自身的重整价值,选择合适的重整模式,借助产业资本和政策协同,实现企业重生;对于行业监管者而言,需持续优化政策导向,加大对高效技术、优质产能的支持力度,完善重整相关配套政策,推动行业通过市场化重整实现产能优化、技术升级,助力光伏产业持续健康发展,为全球“双碳”目标实现提供支撑。
作者简介
孙万里
高级合伙人杭州办公室
业务领域:并购与重组、民商事诉讼特殊资产
注:文章为作者独立观点,不代表资产界立场。
题图来自 Pexels,基于 CC0 协议
本文由“观点”投稿资产界,并经资产界编辑发布。版权归原作者所有,未经授权,请勿转载,谢谢!

观点 











