扒财富干货,扒足料八卦。一个长期关注财经和地产的号。关注事件、企业、人物真相,通过专业剖析、深度访谈、实地探访,深度解析和还原事实本真。
作者:CRIC研究中心
来源:克而瑞地产研究
从展期到深度重组,房企债务重组模式已发生根本性转变
◎文/房玲
11月5日,融创中国发布公告,96亿美元的境外债重组方案获香港高等法院正式批准,重组计划条件均已达成,即将生效。紧接着11月6日碧桂园发布公告,5日召开的两类计划会议均获法定大多数债权人支持,根据表决结果,第一类计划会议共有41名债权人参与,所涉债权总额为41.01亿美元,以83.71%的投票债权额支持通过重组计划。第二类计划会议与会债权人2382名,涉及债权112.28亿美元,获得了投票计划申索总值约96.03%的支持。碧桂园将于2025年12月4日上午十时(香港时间)进行听证讯,以寻求法院批准计划。
01 2025年债务重组加速 头部房企方案落地增强行业信心
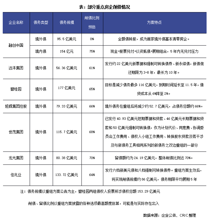
早在2025年1月,融创中国十笔境内债债务重组方案获批准,成为首家完成境内债二次重组的房企,涉及债务规模约154亿元。此次境外债重组方案获批,就意味着融创中国是第一家完成境内、境外债务全部重组的龙头房企。值得注意的是,融创中国第二次境外重组方案的一大亮点是“全额债权转股权”,将境外公开债券、私募贷款等全部债务类型纳入重组范围,并通过全额债转股实现约96亿美元境外债务基本“清零”,打造共生共赢局面。
碧桂园作为曾经的行业一哥,本次债权人会议获得高票支持,意味着其境外债务重组基本锁定成功。此外,有市场消息称,碧桂园9只境内债券重组也已接近成功,其中8只债券的持有人会议已通过重组方案,涉及金额合计为134.17亿元人民币,16腾越2债券尚未通过重组方案,9只债券余额为138.58亿元人民币。
碧桂园和融创中国作为曾经位列克而瑞《2021年中国房地产企业销售TOP200排行榜》全口径金额榜TOP3的两家企业,销售规模最高均超过5000亿元,其债务重组方案成功落地,不仅对企业自身发展至关重要,对于行业风险加速出清也极具意义。
2025年以来房企债务重组和破产重整明显加速,破产重整方面,20205年4月和5月,协信、金科的破产重整方案先后被法院裁定批准,进入执行阶段,为房企破产重整提供了行业模版。在债务重组方面,据不完全统计,共有42家房企披露了重组相关计划或者方案,已有17家完成了全部或部分的债务重组。17家企业中,有9家是2025年重组方案获批。

02 从展期到深度重组 房企债务重组模式已发生根本性转变
在房企违约前期一般以协商展期为主,但是在房地产市场消费信心不足、房企的销售回款和融资持续走低的情况下,房企债务重组模式开始发生根本性转变,从“以时间换空间”的展期策略,转向以实质性削减债务规模为核心的深度重组,系统性解决债务问题。根据各家房企公布的重组方案初步估算,多数房企削债比例在70%左右。
随着头部企业的债务重组方案不断落地,示范作用显著,其他房企的债务重组方案落地、获批的进程也明显加速。比如,龙光集团境内债重组方案于2025年7月9日公告通过,从公布议案(2025年6月20日)至完成仅耗时20天,覆盖219.6亿元债务。

整体来看,作为曾经的行业龙头,碧桂园和融创中国在债务重组方面取得的阶段性成功,具有显著的行业示范效应。为其他深陷债务困境的房企提供了可复制的路径参考,显著增强了市场对债务重组可行性的信心,从而推动更多房企主动寻求债务重组方案,加速行业整体风险化解进程。若债务重组能够成功实施,可以帮助企业摆脱目前的财务困境。但除去重组影响,市场影响也将是企业能否尽快进入正常经营轨道的一个不确定因素。当前房地产市场仍处于深度调整期,房企在推进债务重组的同时,还需密切关注市场动态,灵活调整经营策略,以应对潜在的市场风险。
注:文章为作者独立观点,不代表资产界立场。
题图来自 Pexels,基于 CC0 协议
本文由“克而瑞地产研究”投稿资产界,并经资产界编辑发布。版权归原作者所有,未经授权,请勿转载,谢谢!

克而瑞地产研究 











