专注企业债务纾困与价值重组的实战笔记・服务银行、AMC、政府平台及民营企业・涅槃贷 3.0 开创践行者・以 “铁算盘、铁账本、铁规章” 重塑信用。
作者:小债看市
来源:小债看市(ID:little-bond)
龙元建设深陷债务危机不可自拔。
01债务逾期
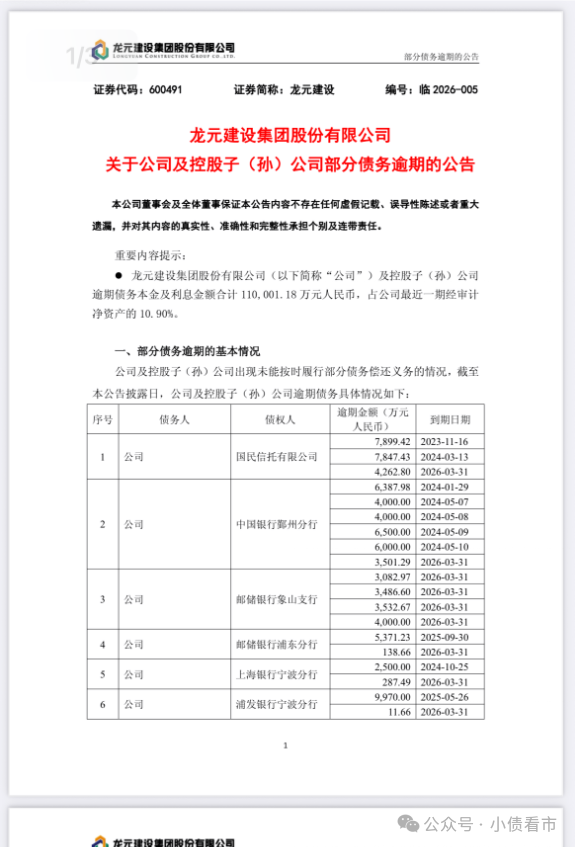
4月13日,龙元建设(600491.SH)公告称,公司及控股子(孙)公司逾期债务本金及利息金额合计11亿元,占公司最近一期经审计净资产的10.9%。

债务逾期公告
公告显示,龙元建设正多途径拓宽融资渠道,努力筹措偿债资金,并积极与债权人沟通,协商展期、调整还款计划等方式的偿债方案。
其中,浦发银行宁波分行逾期债务9981.66万元及建行象山支行逾期债务3905万元,正在办理转贷手续。
同时,龙元建设将采取有效措施尽全力保障生产经营,继续加大应收款项的催收力度,努力改善公司经营状况。
值得注意的是,就在此前一天,龙元建设收到上交所监管工作函,涉及上市公司、董事、高级管理人员、控股股东及实际控制人。
另外,受回款不及预期等原因致使龙元建设现金流持续紧张,未能按时支付分包商、供应商等债权人的款项,导致被申请冻结公司银行账户。
截至目前,龙元建设及控股子(孙)公司银行账户累计被冻结资金8905万元,占公司最近一期经审计净资产的0.88%,占公司最近一期经审计货币资金的6.86%。
近年来,受行业环境与自身经营等多重因素影响,龙元建设面临经营困难、业绩持续亏损、流动性紧张等问题,陷入债务危机不可自拔。
02财务分析
据官网介绍,龙元建设是一家以工程总承包、基础设施领域全生命周期服务,以及绿色建筑为主业的大型企业集团。
龙元建设创立于1980年,前身为浙江象山二建集团股份有限公司,1983年进入上海市场,1995年完成改制,2004年登陆上交所主板。
从股权结构看,赖振元直接持有龙元建设16.61%的股份,赖振元家族为控股股东,公司实际控制人为赖振元。
目前,赖振元所持部分股份被司法冻结,冻结股份数量达1.2亿股,占其个人所持龙元建设股份的47.10%。
龙元建设主要从事土建施工业务、基础设施建设投资业务、运营管理业务和钢结构装配式业务,其中通过投资PPP项目获取建筑施工订单是公司的主要业务模式之一。
近年来,受到PPP投资放缓、传统建筑市场竞争加剧影响,龙元建设的新签订单承揽持续承压。
2025年,因建筑施工业务承压、新增订单量未恢复、营收下滑及财务费用较高等因素,龙元建设迎来2023年、2024年后的第三年亏损。
据业绩预告,预计龙元建设2025年归母净利润约为-15亿元至-10亿元,上年同期为-6.634亿元;扣非归母净利润约为-19亿元至-14亿元,上年同期为-7.414亿元。

归母净利润
截至2025年三季末,龙元建设总资产有526.18亿元,总负债416.6亿元,净资产109.58亿元,公司资产负债率为79.17%。
由于业绩持续亏损,债务负担沉重,龙元建设的财务风险很高。

资产负债率
《小债看市》分析债务结构发现,龙元建设主要以流动负债为主,占总债务的61%。
截至相同报告期,龙元建设流动负债有252.74亿元,主要为应付账款,其中一年内到期的短期债务合计有61.66亿元。
相较于短债压力,龙元建设流动性紧张,其账上货币资金仅有12.07亿元,不足以覆盖短债,公司存在较大短期偿债压力。
此外,龙元建设还有非流动负债163.86亿元,绝大部分均为长期借款,其长期有息负债有162.48亿元。
整体来看,龙元建设刚性债务总规模有224.14亿元,主要以长期有息负债为主,带息债务比为54%。
由于有息负债高企,龙元建设的财务费用对公司利润形成严重侵蚀,2023和2024年其财务费用均在15亿元以上。
从融资渠道看,除了发债和借款,龙元建设还通过租赁、应收账款、股权以及股权质押等方式融资。
其中,股权质押方面,截至2025年9月龙元建设实控人赖振元质押2.54亿股公司股票,股权质押率为99.91%,股权质押率较高,公司再融资空间受限。
从现金流上看,近年来龙元建设融资环境遇阻,其筹资性现金流持续净流出,公司面临较大再融资压力。

筹资性现金流
在资产质量方面,龙元建设应收账款50.5亿元,其他应收款项29亿元,且账龄较长,不仅对公司资金形成一定占用,还存在一定回收风险。
总得来看,龙元建设连续亏损,经营获现能力恶化,债务规模较大,流动性紧张;资产质量一般,资产流动性弱,股权质押率较高。
03浙江建筑龙头
从一个泥瓦匠开始,经过二十几年的磨砺,赖振元逐渐成立了一支由他领头的建筑队象山二建。
凭借过硬的质量和良好的口碑,象山二建很快成为浙江地区地产行业的龙头企业。
2003年,龙元建设承接的业务总额高达68亿元;在2020年进入《财富》杂志关于中国500强企业的排行榜,位列第430名。
得益于完善的管理体制以及良好的区域知名度,龙元建设在2004年上市,并于同年年初中标当时世界第一高楼的上海环球金融中心地基工程。
上市后,龙元仍以建筑业为主,不过从2010年开始尝试BT,2014年开始直接转型做PPP。
不过,PPP模式前期投入资金规模大,且运营回收期很长,而民营建筑企业则由于投融资实力一般,在PPP项目的建设期和运营期都面临更大的风险和挑战。
近年来,龙元建设新签PPP项目减少,公司经营承压,其前期积累的债务高企,公司资金链紧绷,债务风险一一暴露。
注:文章为作者独立观点,不代表资产界立场。
题图来自 Pexels,基于 CC0 协议
本文由“小债看市”投稿资产界,并经资产界编辑发布。版权归原作者所有,未经授权,请勿转载,谢谢!

小债看市 










