王彬:法学博士、公司律师。 在娱乐满屏的年代,我们只做金融那点儿专业的事儿。微信号: fuxianbubin
作者:李坤泽
来源:睿博恩重生笔记

海泰科主营汽车注塑模具,旭域股份主营土工合成材料——一个做塑料模具,一个做路基加固材料。这两家青岛本土企业走到一起,到底是产业的自然延伸,还是战略上的“强行跨界”?
1 海泰科:汽车模具商的“天花板”之困
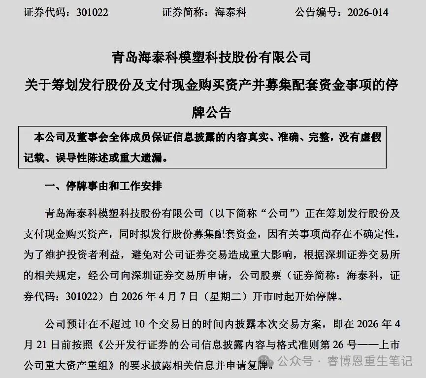
在拆解这笔交易之前,先看看海泰科的底色。海泰科成立于2003年,2021年在深交所创业板上市,是国内领先的汽车注塑模具供应商。公司主要产品为汽车仪表板、门板、副仪表板等内饰件模具,客户包括一汽大众、上汽通用、宝马、奔驰等主流车企及零部件供应商。
从业务模式看,海泰科处于汽车产业链的中上游,属于典型的“B2B装备制造”企业。这类生意的特点是:技术门槛不低,但增长高度依赖下游整车厂的车型换代节奏。上市以来,海泰科的业绩表现如何?2021年至2023年,公司营业收入从约5.2亿元增长至约6.5亿元,归母净利润从约0.8亿元波动至0.6亿元左右,增长并不强劲。2024年及2025年的公开数据暂未详细披露,但汽车模具行业整体面临的压力是明确的:1,传统燃油车市场饱和,新车型开发放缓。2,新能源汽车模具需求虽然增长,但竞争激烈,价格战传导至上游。3,原材料成本、人工成本持续上涨。
用睿博恩的话说:海泰科面临的可能不是“失血休克”,而是“增长天花板”。 主业依然有利润,但向上的空间越来越窄。这种情况下,上市公司寻找第二增长曲线,是合乎逻辑的战略选择。
2 旭域股份:一家“隐形冠军”土工材料企业
再看被收购方——青岛旭域土工材料股份有限公司。旭域股份成立于2000年,2015年挂牌新三板(代码873815),是国家级的专精特新“小巨人”企业。公司主营业务是土工合成材料的研发、生产和销售,核心产品包括单向土工格栅、双向土工格栅、土工网等,广泛应用于公路、铁路、水利、机场、环保等基础设施建设领域。这家公司有几个值得关注的亮点:
第一,细分领域的“隐形冠军”。 旭域股份在土工格栅这一细分市场深耕二十余年,是国内少数能够生产高端双向土工格栅的企业之一,产品性能达到国际先进水平,部分指标甚至超过进口品牌。公司参与制定了多项国家和行业标准,技术话语权较强。
第二,市场空间广阔。 土工材料是基础设施建设的“刚需”产品。近年来,国家在水利、交通、生态修复等领域的持续投入,为行业提供了稳定的需求增长。尤其是“平急两用”公共基础设施、城市更新、老旧小区改造等政策方向,都离不开土工材料。
第三,经营相对稳健。 虽然旭域股份未在公开信息中披露近三年完整财报,但作为新三板挂牌公司,其信息披露相对规范。从行业常识判断,土工材料企业通常具有现金流稳定、客户粘性高的特点,不易出现大起大落。
但旭域股份也有自己的“烦恼”:1,新三板流动性不足。作为基础层或创新层公司,旭域股份的股票交易活跃度低,融资功能受限,估值也难以充分体现。2,成长性受制于资本。公司虽然有技术、有市场,但缺乏足够的资本去扩大产能、拓展新应用场景。这也是很多专精特新企业的共同痛点。简单说:旭域股份是一家“手里有活、但缺钱扩张”的优质中小企业。 它需要一个更大的平台来实现价值跃升。
3 交易逻辑:各取所需,还是各怀心思?
从公开信息看,这次收购采用“发行股份+支付现金”的方式,海泰科拟取得旭域股份的控制权。具体交易对价、股权比例、业绩承诺等细节,需等待4月21日前披露的交易方案。睿博恩尝试还原双方的战略意图:
对海泰科而言:
第一,开辟第二增长曲线。 汽车模具主业增长乏力,通过收购进入土工材料这一稳健增长的细分领域,可以分散单一行业周期波动的风险。
第二,资产结构优化。 发行股份购买资产,不会立即消耗公司现金储备(部分现金支付除外),同时可以引入旭域股份的优质资产和稳定现金流,改善上市公司的资产质量和盈利能力。
第三,地域协同效应。 两家公司都在青岛,地理上的接近有利于管理沟通和资源整合。同时,海泰科作为上市公司,在融资渠道、品牌影响力、规范治理等方面可以为旭域股份赋能。
对旭域股份而言:
第一,实现“曲线上市”。 被上市公司收购,相当于绕开了IPO的漫长排队和不确定性,原股东可以获得上市公司股份,实现资产证券化和流动性退出。
第二,获得资本加持。 成为上市公司的控股子公司后,旭域股份可以借助上市公司的融资平台,获得更便利的债权和股权融资,支持产能扩张和技术研发。
第三,品牌和管理升级。 上市公司的治理规范性和品牌背书,有助于旭域股份在招投标、客户信任等方面获得加分。
从逻辑上看,这是一笔“各取所需”的交易:海泰科需要一个新故事,旭域股份需要一个新平台。
4 睿博恩思考:这笔交易的最大挑战在哪?
我们不预测股价,也不给投资建议。只基于公开信息和行业经验,拆解几个核心问题。
问题一:产业协同性,到底有多强?
这是市场最关心的问题。汽车注塑模具和土工合成材料,两个业务从技术、客户、供应链角度看,交集确实不多。
技术的交集: 海泰科的核心技术是模具设计和制造,属于精密机械加工领域;旭域股份的核心技术是高分子材料的挤出、拉伸成型,属于材料工程领域。两者在“塑料加工”这个宽泛概念上有一定的共通性(都涉及塑料的成型),但具体工艺和设备差异较大。
客户的交集: 海泰科的客户是汽车主机厂和一级供应商;旭域股份的客户是交通、水利、市政工程的施工单位和总包方。几乎没有重叠。
供应链的交集: 海泰科的主要原材料是模具钢、热流道系统等;旭域股份的主要原材料是聚丙烯(PP)、聚乙烯(PE)等石化产品。也没有重叠。
那么协同从何而来?可能的协同路径是 “管理赋能”和“资本赋能”,而不是“业务协同”。海泰科作为上市公司,可以将规范的治理体系、财务管理、人力资源等管理能力输出给旭域股份,同时利用融资平台支持其发展。但业务层面的交叉销售、技术共享,短期内很难实现。睿博恩理念:“并购中最容易写在PPT上、却最难兑现的承诺,就是‘技术互补’和‘场景融合’。”
问题二:估值与对价,会不会有“溢价陷阱”?
旭域股份是新三板挂牌公司,有一定市场交易价格参考。但由于新三板流动性差,其股价未必能反映真实价值。如果海泰科以较高溢价收购,可能面临几个风险:
第一,商誉减值风险。 收购价格高于旭域股份可辨认净资产的公允价值,将形成商誉。若旭域股份未来业绩不达预期,商誉减值会直接冲击海泰科的利润。
第二,原股东套现离场。 如果旭域股份的原股东(尤其是财务投资人)在锁定期后大量减持,可能对股价造成压力。
第三,业绩对赌的执行难度。 通常这类收购会设置3年左右的业绩承诺。但土工材料行业受基建投资周期影响较大,如果宏观政策或财政支出节奏发生变化,业绩对赌可能成为一纸空文。海泰科需要在交易方案中披露详细的评估方法和业绩承诺条款。投资者应密切关注这些细节。
问题三:整合风险,谁来操盘?
收购完成后的整合,是决定这笔交易成败的关键。两家公司虽然都在青岛,但企业文化、管理模式、人员结构可能有较大差异。海泰科是一家民营上市公司,管理风格相对规范;旭域股份作为一家发展了二十多年的“专精特新”企业,可能带有较强的创始人个人色彩。
谁来管理旭域股份? 是保留原团队,还是海泰科派驻高管?如果保留原团队,如何保证他们对上市公司的忠诚度和执行力?如果派驻高管,如何保证他们懂土工材料这个行业?
海泰科的管理层是否有精力同时驾驭两个差异较大的业务板块? 如果海泰科自身主业已经面临压力,管理层的时间和精力可能会被分散,导致两边都顾不好。睿博恩理念:“控股不等于控制,整合才是真正的考验。”
5 对困境企业家的启示
海泰科并非“困境企业”——它没有债务危机,没有退市风险,只是主业增长乏力。但这次收购,对正在考虑“跨界转型”的企业家,仍有几点启示:
启示一:跨界并购,要有清晰的“整合路线图”
很多企业并购失败,不是因为标的不好,而是因为收购方没有想清楚“买来之后怎么办”。海泰科收购旭域股份,如果只是“买一个利润来源”,那风险相对可控;如果想实现“1+1>2”的协同效应,就需要一个详细的整合计划——包括组织架构调整、人员安排、资源对接、绩效考核等。这些细节,比交易对价更重要。
启示二:专精特新不是“免死金牌”
旭域股份是国家级专精特新“小巨人”,说明它在技术上有独到之处。但技术优势不等于商业成功。如果市场需求不足、竞争加剧、或者原材料价格暴涨,再好的技术也救不了业绩。海泰科买入的不仅是一个“小巨人”的牌子,而是其技术团队、客户关系、生产体系这些“隐形资产”。但这些资产能否在上市公司体系内保值增值,取决于后续的投入和管理。
启示三:发行股份收购,是把双刃剑
发行股份购买资产,不需要花太多现金,但会稀释原有股东的股权。如果收购后业绩不及预期,原有股东将面临“既被稀释、又没赚到”的尴尬局面。海泰科的控股股东需要权衡:这次收购带来的长期价值,是否足以弥补股权稀释的短期代价?
6 结语:停牌10天,市场在等什么?
4月21日前,海泰科将披露交易方案。届时,市场将看到:
· 具体的收购比例(是51%还是更高?)
· 交易对价和估值倍数
· 业绩承诺条款
· 配套募集资金的用途
· 整合后的管理层安排
这些细节,将决定市场对这笔交易的最终态度。睿博恩认为,海泰科收购旭域股份,从战略方向上看是有道理的——在主营业务遇到天花板时,通过并购进入一个稳健增长的新领域,是上市公司常用的资本运作手段。但方向正确不等于执行到位。真正的考验不在公告里,而在公告之后的一年、两年、三年。
如果海泰科能够成功整合旭域股份,既保住汽车模具的基本盘,又培育出土工材料的新增长极,那这笔交易将成为青岛上市公司“存量优化+增量突破”的典型案例。如果整合失败,或者旭域股份业绩变脸,那5936万(参考豪江智能案例的金额,实际待定)买来的可能不是第二曲线,而是第二个烦恼,我们拭目以待。
【睿博恩观点提炼】
· 核心判断:海泰科收购旭域股份的产业协同性较弱,更多是“资本+管理”赋能而非“业务”协同。战略方向合理,但整合风险不容忽视。
· 交易亮点:旭域股份作为国家级专精特新“小巨人”,在土工材料细分领域具备技术壁垒和稳定现金流,是优质标的。
· 主要风险:跨界整合难度大;商誉减值风险;原团队去留与激励问题;发行股份对原有股东的稀释。
· 关注节点:4月21日披露的交易方案中的估值、业绩承诺、整合安排。
· 给企业家的启示:跨界并购需要有清晰的整合路线图;专精特新不是免死金牌;发行股份收购需权衡稀释与价值。
(本文内容来源于公司公告及公开信息,不构成任何投资或纾困建议。配图无不良引导,请仔细甄别。如需进一步分析海泰科的历史财务数据、或对比其他“跨界并购”案例如豪江智能收购优特电源,欢迎关注评论或私信交流。)
注:文章为作者独立观点,不代表资产界立场。
题图来自 Pexels,基于 CC0 协议
本文由“睿博恩重生笔记”投稿资产界,并经资产界编辑发布。版权归原作者所有,未经授权,请勿转载,谢谢!

睿博恩重生笔记 











