克而瑞研究中心是易居企业集团专业研究部门。十余年来,我们专注于房地产行业和企业课题的深入探究,日度、周度、月度等多重常规研究成果定期发布,每年上百篇重磅专题推出,已连续十年发布中国房地产企业销售排行榜,备受业界关注。
作者:王彬
来源:负险不彬
目录 |
一、个贷不良资产批量转让业务的界定 |
(一)个贷类不良资产业务类型横向对比 |
(二)政策导向 |
(三)批量转让个贷不良资产范围 |
1、可批量转让的个贷不良 |
2、原则上不可批量转让的个贷不良 |
3、禁止转让的个贷不良 |
(四)个贷不良批转参与主体及经营策略 |
二、试点政策放开后的个贷不良市场 |
(一)市场整体规模 |
1、资产规模 |
2、资产包数 |
(二)资产折率分析 |
1、本金折扣率 |
2、整体折扣率(含本息费等) |
(三)2024年业务表现 |
1、资产出包量 |
2、资产包类别 |
3、转出机构统计 |
4、底层资产维度 |
三、个贷不良资产包收购 |
(一)关注维度 |
1、包内资产概况 |
2、包内资产分布 |
3、借款人分布信息 |
(二)估值逻辑 |
(三)个贷不良批量收购业务流程图 |
四、个贷不良资产处置 |
(一)催收 |
1、自行催收 |
2、委外催收 |
(二)调解 |
(三)诉前保全 |
(四)民事诉讼 |
(五)民事仲裁 |
(六)债务加入 |
(七)收购反委托 |
1、设置资金划付路径 |
2、回收款的归集与转付 |
3、存续期管理 |
4、征信处理 |
5、信息与档案管理 |
6、处置推动 |
一、个贷不良资产批量转让业务的界定
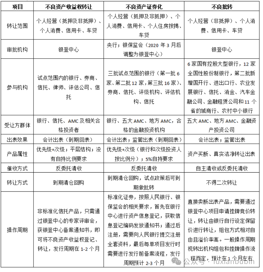
(一)个贷类不良资产业务类型横向对比
近年来,个贷不良资产市场经历了从探索试点到扩大范围、从单一模式到多元化处置的发展历程,逐步形成了由银登中心个贷批转、收益权转让和交易商协会个贷不良ABS组成的两大市场、三类产品,市场交易规范化、专业化水平不断提高,市场交易规模快速扩大。业务要素对比如下:

(二)政策导向
一 | 《金融企业不良资产批量转让管理办法》(财金[2012]6号) |
| 金融企业不良资产批量转让的主体为国有独资银行、股份制商业银行、政策性银行以及金融资管理公司等,金融企业在进行不良资产批量转让时,需按照相关规定进行估值和定价。 | |
二 | 《中国银监会办公厅关于规范银行业金融机构现信贷资产受益权转让业务的通知》(银监办发[2016]82号) |
| 促进信贷资产收益权转让业务健康有序发展,明确信贷资产收益权交易结构、会计处理、资本、拨备计提等相关事项。 | |
三 | 《银行业信贷资产登记流转中心信贷资产收益权转让业务规则(试行)》;《银行业信贷资产登记流转中心信贷资产收益权转让业务披露细则》(银登字[2016]16号) |
| 明确实施规则,确认备案登记要求、转让流程、信息披露内容、风险管理、业务检测与报告等情况。 | |
四 | 中国人民银行《不良贷款资产支持证券信息披露指引(试行)》;交易商协会《信贷资产支持证券信息披露工作评价规程》(征求意见稿) |
| 首批试点不良证券化试点,六大国有银行试点参与不良证券化,资产范围涵盖企业类、个人抵押类、个人信用类等资产,规范信贷资产证券化业务信息披露内容。发行总额度500亿元。 | |
五 | 2017年不良资产证券化业务试点放开 |
| 国开行、中信银行、光大银行、华夏银行、民生银行、兴业银行、平安银行、浦发银行、浙商银行、北京银行、江苏银行和杭州银行共12家银行入围第二批试点名单。 | |
六 | 《中国银监会办公厅关于公布云南省、海南省、湖北省、福建省、山东省、广西壮族自治区、天津市地方资产管理公司名单的通知》(银监办便函[2017]702号) |
| 批量转让是指3户以上组包。 | |
七 | 2020年不良资产证券化业务第三次试点放开 |
| 增加包括四大资产管理公司、渣打银行、汉口银行、晋商银行、富滇银行、贵阳银行、青岛银行、长安银行、东莞银行、进出口行、邮储银行、顺德农商行、东莞农商行、广州农商行、重庆农商行、深圳农商行、青岛农商行。新增额度1000亿元。 | |
八 | 财政部关于规范国有金融机构资产转让有关事项的通知(财金[2021]102号) |
| 规定了五类可以协议转让的情形,但均以“国有金融资产管理公司按照授权机制审议决策”为前提,上述五类特殊资产在符合法律规定及审批手续的前提下可协议转让,有利于提高资产处置效率、降低成本,保障国有金融资产有序转让。 | |
九 | 《中国银保监会办公司关于引导金融资产管理公司聚焦主业积极参与中小金融机构改革化险的指导银监》(银保监发[2022]62号) |
| 中小金融机构可转让资产范围首次从不良资产扩宽到风险资产(含部分关注类贷款)、严进不良资产假出表,在真实、洁净出表前提下AMC可反向委托相关金融机构进行资产处置。 | |
十 | 中国银监会办公厅关于开展第二批不良贷款转让试点工作的通知 |
| 增加部分地区城商行、农商行、信托公司、小进公司、汽车金融、金融租赁等。 | |
十一 | 金融监管总局《关于落实<中国银保监会办公厅关于引导金融资产管理公司聚焦主业积极参与中小金融机构改革化险的指导意见>有关事项的通知》(2024) |
| 原银保监会62号文中“AMC委托原债权金融机构处置不良资产”、“拓宽AMC金融资产收购范围”、“金融机构与AMC开展结构化交易”等条款扩围至国有大行、股份制银行。 |
(三)批量转让个贷不良资产范围
根据2021年1月7日的出台《关于开展不良贷款转让试点工作的通知(银保监办便函〔2021〕26号)》及2022年12月30日出台《中国银保监会办公厅关于开展第二批不良贷款转让试点工作的通知(银保监办便函〔2022〕1191号)》规定,对于可以批量转让的个贷不良资产做了如下规定:
1、可批量转让的个贷不良
包括个人消费信用贷款、信用卡透支、个人经营信用贷款。
2、原则上不可批量转让的个贷不良
个人住房按揭贷款、个人消费抵(质)押贷款、个人经营性抵押贷款等抵(质)押物清晰的个人贷款应当以银行自行清收为主。
3、禁止转让的个贷不良
一是债务人或担保人为国家机关的贷款、经国务院批准列入全国企业政策性关闭破产计划的贷款、国防军工等涉及国家安全和敏感信息的贷款;二是精准扶贫贷款、“三区三州”等深度贫困地区各项贷款等政策性、导向性贷款;三是虚假个人贷款、债务关联人涉及刑事案件或涉及银行内部案件的个人贷款、个人教育助学贷款、银行员工及亲属在本行的贷款;四是在借款合同或担保合同中有限制转让条款的贷款;五是国家法律法规及有关部门限制转让的其他贷款。
(四)个贷不良批转参与主体及经营策略
一 | 转让机构 |
1、三家政策性银行。 2、六家国有控股⼤型银⾏。 3、十二家全国性股份制银⾏。 4、信托公司。 5、消费⾦融公司。 6、汽⻋⾦融公司。 7、⾦融租赁公司。 8、注册地位于北京、河北、内蒙古、辽宁、⿊⻰江、上海、江苏、浙江、河南、⼴东、⽢肃的城市商业银⾏、农村中⼩银⾏机构。 | |
二 | 收购机构 |
1、5家金融资产管理公司。 2、符合条件的地方资产管理公司。 3、5家金融资产投资公司。 | |
三 | 周边机构 |
1、律师事务所。 2、资产评估机构。 3、第三方催收机构。 4、银登中心等。 |
市场数据显示,个贷不良资产批量转让的受让方只能是金融资产管理公司、地方资产管理公司以及金融资产投资公司,目前地方资产管理公司属于主力军,金融资产投资公司目前为止并未参与。银登网显示,目前共有 187 家受让机构开立了账户,2024 年新增7家机构开户,目前全市场有资格的受让机构已经基本完成了开户,市场受让机构的数量基本确定。尽管如此,市场竞争格局却没有形成,随着各机构对个贷不良资产业务的进一步认识,不同类型的机构的展业思路也有会逐步变化。结合市场调研显示,目前从事个贷不良资产收购处置的机构,主要有如下三种模式:
一是锚定某类金融机构,构建自身个贷不良生态圈。有些AMC锁定部分金融机构,对接该金融机构的委外团队,深度分析金融机构的个贷资产风控标准、资产质量,催收现金回款率,以自有资金收购个贷不良资产包,然后组织委外清收或部分自营清收,发展成为该类机构体系外的“特资部”,并借助体制外的灵活优势,构建自身不良资产清收处置生态,提升个贷不良业务展业能力。代表机构为部分纯国有地方AMC等。
二是绑定下游催收机构,以联合收购方式拓展市场。部分AMC自营清收团队薄弱,同时在规划上需要短期内迅速做大资产管理规模,提升市场地位,便在市场上筛选有价值的联合收购机构,借助联合机构的清收回款能力,共同经营个贷不良资产,收购后通过委外管理的方式,以收益分成等方式进行合作,代表机构主要是民营或混合制地方AMC。
三是仅做资金业务,以通道业务为主要依托。对于不具备或不准备建立规模化个贷不良清收处置团队地方AMC,通过发挥资金优势,帮助下游客户加杠杆的方式,也可参与个贷不良资产市场,目前部分地方AMC可提供70-90%的优先级资金支持,资金成本在8-12%之间不等,在交易结构上各有异同。从监管导向上看,资金业务并不为监管所倡导。
二、试点政策放开后的个贷不良市场
(一)市场整体规模
自2021年1月7日银保监会办公厅发布《关于开展不良贷款转让试点工作的通知》(银保监办便函[2021]26号)以来,各金融机构不断在银登中心挂网个人不良资产进行公开竞价。2022年12月29日,银保监会办公厅再次发布关于开展第二批不良贷款转让试点工作的通知(银保监办便函[2022]1191号),进一步扩充试点机构,在原有国有行及股份行基础之上,将开发银行、进出口银行、农业发展银行以及信托公司、消费金融公司、汽车金融公司、金融租赁公司纳入试点机构范围;将注册地位于北京、河北、内蒙古、辽宁、黑龙江、上海、江苏、浙江、河南、广东、甘肃的城市商业银行、农村中小银行机构纳入试点机构范围。
在政策的引导下,个贷不良批转业务于2021年初试水,2022年底上量,但正式爆发是在2023年8月后开始迅速增加,各季度具体数据如下:
1、资产规模
单位:亿元

2、资产包数
单位:个

四年数据显示,三四季度为出包高峰期,调研了解到,因个贷包批转能够为金融机构财报带来一定改善,各机构在出包时会重点关注对其财报的影响,由此导致报表前一季度,报表前一个月的扎堆出包的情形明显。
(二)资产折率分析
受限于竞价系统的封闭性,非参与机构无法获得准确的资产包成交价格,市场数据的分析及抓取均以个贷包挂牌本金折扣率作为基础,银登中心数据如下:
1、本金折扣率

2、整体折扣率(含本息费等)

注:本息折扣率=∑转让价格/∑未偿本息费;本金回收率=∑转让价格/∑未偿本金
本金折率更能反映资产价值,同时因为市场仍处于成长阶段,转出机构估值逻辑并未成熟,导致资产包质量参差不齐,流拍率在20%-30%之间。
(三)2024年业务表现
1、资产出包量
2024年全年公开挂牌转让资产包共706个(扣除重复挂牌),未偿本金规模1157.40亿元,未偿本息规模1943.72亿元。若一并统计捷信消费金融有限公司CFC2024【01】号资产包,该资产包未偿本金总规模为264.64亿元,未偿本息总规模为348亿元(该资产包为非公开转让,未纳入银登中信统计),2024年全年转让未偿本金总规模为1422.04亿元,未偿本息总规模为2291.72亿元,为历史新高。从发包节奏看,季节性特点明显,下半年尤其是四季度,是发包高峰期。整体而言,资产包质量参差不齐,流拍率在20%左右,各月度出包数据如下:
单位:个

通过整体趋势分析,个贷包出包存在明显的周期性,这是由于个贷包的批转能够为金融机构财报带来一定的改善,但因各机构在出包时会重点关注对其财报的影响,会导致报表前一季度,报表前一个月的扎堆出包的情形并比较明显。
2、资产包类别
2024年度个贷资产批量转让中,信用卡类81笔,占比11.46%;个人消费类301个,占比42.57%,个人经营类153个,占比21.64%;个人消费及经营类组合172个,占比24.33%。从资产规模上看,各类资产总量具有明显增幅,其中个人消费类增幅最大。各类资产增幅如下:

数据显示,信用卡资产包的未偿本息平均规模较大,达到6.90亿元,个人经营类资产包最小,未偿本息平均规模为1.66亿元,个人消费类资产包未偿本息平均规模为4.14亿元。不过,从本金与利息的结构来看,个人消费类利息普遍较高,达到50.18%,而个人经营类仅为10.50%,可见,在差不多逾期天数情况下,个人消费类贷款的原始利率明显高于个人经营类,客户分层比较明显。
3、转出机构统计
截止到2024年末,共有810 家发包机构开立了发包账户,相比于2023 年末,新增发包机构112 家,农村中小银行与股份制商业银行新增数量最多。农村中小银行大量新增开户意味着个贷不良资产批量转让业务对于切实化解中小金融机构风险提供了有力支持,试点工作取得预期效果。开户机构情况如下:

4、底层资产维度
一是资产笔数/户数

笔数与户数反映笔均或户均债务金额的大小,正常逻辑下户均与笔均越小,债务人偿还压力越小,资产包的质量也越好。
二是户均未偿本息与平均授信

不同类型的金额机构存在明显差异,中小型银行的户均金额明显大于中大型银行。
三是年龄分布

不同类型资产,债务人平均年龄没有明显差异,均在 40-45岁之间。同业表示,债务人的加权平均年龄结构是估值重要因素,会影响资产包的拍卖价格。
四是逾期时间

逾期时间代表了债务人对该笔债务的态度,以及反映债务人陷入债务陷阱的时间,逾期时间越长的资产包其可联率会越低。2024 年全量资产包的平均逾期时间为 1047 天,较 2023 年(1175.20 天)、2022 年(1648.67 天)和 2021 年(1409.15 天)来比,总体的逾期时间有所缩短。资产质量有所提升。
五是诉讼情况

资产的诉讼情况大体分为未诉、调解、诉讼中、仲裁、已判未执、执行中、终本执行等几种情形,从转让公告统计,多数资产为未诉资产,2024年中98.35%为未诉,2023 年96.67%为未诉。资产处于未诉状态意味着未来在清收过程中可以有更多的清收方式,能够从更多方面提高债务人的还款意愿,但是也意味着需要清收过程中有司法资源的介入。
三、个贷不良资产包收购
受让方尽调流程的安排上,基本采用如下四大步骤:一是通过审阅不良资产档案和现场调查等⽅式,客观、公正地反映不良资产状况,充分披露资产⻛险。二是真实记录尽职调查过程,建⽴尽职调查数据库,撰写尽职调查报告。三是要求利益相关⼈员履职回避。出让方及受让方的相关⼈员与债务⼈、担保⼈、受托中介机构等存在直接或间接利益关系的,或经认定对不良资产形成有直接责任的,在不良资产转让和收购⼯作中应予以回避。四是要求银⾏加强信息披露。银⾏作为卖⽅,应在法律法规允许的范围内及时披露资产转让的有关信息,同时充分披露参与不良资产转让关联⽅的相关信息,提⾼转让⼯作的透明度。五是争取出让方开放内部清收管理系统,更全面了解资产历史情况以利于后续制定合适清收方案。
(一)关注维度
个贷不良批转评估中,应关注如下四个方面的维度:
一 | 个人信息类 |
姓名; 放款地区; 性别; 年龄; 居住地; 所在行业; 职务; 职称; 教育程度; 个人收入; 家庭收入; 婚姻情况; 子女情况; 子女年龄; 配偶情况; 是否为失信人; 是否涉及刑事诉讼等。 | |
二 | 征信类 |
账户数; 发生逾期账户; 为他人担保; 欠款时间; 欠税记录; 征信查询记录; 行政处罚; 有无房贷车贷等。 | |
三 | 基础资产基本特征类 |
所属区域; 授信总额度; 已经使用额度; 五级分类情况; 第一次逾期时间; 历史逾期次数; 历史最大连续逾期天数; 同一单位其他贷款情况; 获客场景与获客模式(如线上/线下)。 | |
四 | 外部信息类 |
地区催收环境; 催收成本情况; 宏观经济和城市指数判断; 行业政策会对个人贷款的信用表现带来系统性的影响。 当宏观经济下行、居民杠杆率增加、行业政策趋紧时,行业景气度下滑,失业率提升,风险增加。 |
参数的重要性依次为可联率、逾期时间、诉讼情况、资产包地区、债务人阶段性还款、年龄、职业及其他。在具体尽调过程中,会着重关注如下事项:
1、包内资产概况
一是资产包内笔数与金额特征

二是资产包内资产借款人特征

注释:
※ 借款人加权平均年龄=
Pi为每笔未偿本息和,gi为每笔资产借款人在初始起算日的年龄。
※ 借款人加权平均年收入=
Pi为每笔未偿本息和,hi为每笔资产借款人在个贷尽调时确认的年收入。
※ 借款人加权平均获得的授信额度=
Pi为每笔未偿本息和,ji为每笔资产借款人在初始授信时确认的授信额度。
2、包内资产分布
一是包内资产未偿本息费余额分布
单位:万元;%

二是贷款质量(五级分类)分布
单位:万元;%

三是贷款逾期时间分布
单位:月;万元;%

3、借款人分布信息
一是借款人年龄分布
单位:岁;万元;%

债务人年龄分布主要集中于 30至40岁质量最高,因为该年龄段处于个人职业生涯上升期,回收率或有一定保障。
二是借款人所在地区分布
单位:岁;万元;%

通过债务人区域分布,经济发达地区分布越多,资产包质量越高,非经济发达地区越分散,资产包质量越高。
三是借款人职业分布
单位:万元;%

四是借款人年收入分布
单位:万元;%

五是借款人授信额度分布
单位:万元;%

(二)估值逻辑
个贷不良批转业务于2021年初试点,2022年底上量,但正式爆发是在2023年8月后,截止目前除了部分小规模资产包外,多数资产包仍然处回本阶段,部分资产包在成交一年后仍然没有完成资料交接和进入处置阶段,全市场来看,完整走完“催-调-诉-判-执”以及回本后进入有收益阶段的不多。市场投资者更多的是出于一种朴素的“成交价”直观较低去看待个贷不良资产,至于个贷不良资产的盈利底层逻辑,目前仍不成熟。
资产包内个贷资产通常具有数量较多,分散度较高,同质性较强的特点,回收率分布符合大数定律,可采用通过历史回收数据预测资产池未来现金流的的方法,即对不良资产的历史回收数据按照一定维度(账户类型、年龄、收入、未偿本息总额等)分组求出不良后各期历史回收率,并利用这些分组数据求得历史回收率的概率密度分布,然后按照历史回收率的分布曲线对包内资产逐笔逐月进行模拟,得到每一笔资产未来各期的回收率,根据期初未偿余额求得资产的未来现金流,完成资产包的估值。单笔个贷不良贷款的回收具有较强的随机性,其未来的回收时间及回收金额很难独立预测。但是将足够多的个贷不良合并统一计算,其平均回收率符合大数定律,即不良贷款的数量达到一定水平时,其平均回收率将会趋近于期望回收率。存续期间,不良资产的实际回收率服从历史回收率分布,即回收率分布的时间一致性情景假设;并且资产包未来一段时间内的群组特征保持稳定,即回收率分布的横截面一致性假设。具体估值逻辑如下图:

(三)个贷不良批量收购业务流程图

四、个贷不良资产处置
不良资产收购后不得进行转让,因此处置工作就显得十分重要,在实操层面,个贷资产处置要关注三点,即成本、时效和效率。其中,压降成本包括降低处置成本、管理成本。个贷案件件均小、案件多,处置成本和管理成本较高,因此降成本是个贷处置中重要的环节。快速回款有利于投资成本的收回,管理成本的降低。提升效率是因为个贷案件众多,要求处置和管理的高效率,避免重复劳动和无效劳动,将最有效的资源用于可能产生收益的部分。为实现上述目标,在资产处置前,要通过处置前的网络尽调实现债务人的分级。即通过网络平台搜集债务人的公开信息、包括资产拍卖、涉诉、失信、限高等信息,了解债务人目前的公开情况。同时利用大数据分析债务人的涉诉、失信信息,评判债务人目前的还款能力及还款意愿,借此对债务人进行分级分类、进行差异化处置。在处置路径上,可采用电催、调解、诉前保全、司法诉讼、仲裁执行、委外催收等一种或多种方式。现将主要模式和法律法规梳理如下:
(一)催收
催收可分为自行催收和委外催收。
1、自行催收
自有资产管理团队对不良资产进行自主催收的手段,在不良资产的处置中,自催主要作为外包催收环节的辅助催收措施。为最大限度保全资产品质、控制风险,催收方面在细分客群的基础上,运用短信、电邮、信函、电话等传统渠道,结合微信、机器人外呼等新渠道,采取差异化催收流程和策略。对于催收过程中发现的风险信号,通过早期识别、早期介入方式,以提高风险资产的回收效率。主要适用于债权债务关系明了,债务承担方具有较强还款意愿且有足够的资产能够覆盖其债务。

自行催收过程中,使用最多的为电催,即通过与债务人沟通,借助电话、短信、外访等方式联系客户,提醒并督促客户及时还款并告知正确的还款方式。在具体工作中,要通过各种有效方式联系客户,提高回款率,降低坏账损失。同时对逾期账户情况进行专业管理,根据客户实际要求做相应业务处理,及时反馈并解决问题。适用逾期时间短,可联率较高的贷款。电催特点明显:一是佣金率稳定,对于个贷不良资产逾期账龄较长,处置难度增加,电催佣金比例整体处于30-50%区间,。二是配置方式灵活。电催可根据逾期阶段配置不同的催收手段,如短信、语音机器人、信函、实地走访等,实现批量作业,提高处置效率。三是合规压力较大,随着《个人信息保护法》等法律法规的出台,电催行业的合规性受到严格监管、对行业发展产生一定的影响。
在催收的同时,催收还能发挥权利维持的作用。根据《中华人民共和国民法典》第675条规定“借款人应当按照约定的期限返还借款。对借款期限没有约定或者约定不明确,依据本法第510条的规定仍不能确定的,借款人可以随时返还;贷款人可以催告借款人在合理期限内返还”。在不良资产经营业务中,催收的主要作用在于中断时效,维护法律权利。根据《民法典》第195条规定,有下列情形之一的,诉讼时效中断,从中断、有关程序终结时起,诉讼时效期间重新计算:(一)权利人向义务人提出履行请求;(二)义务人同意履行义务;(三)权利人提起诉讼或者申请仲裁;(四)与提起诉讼或者申请仲裁具有同等效力的其他情形。根据《民法典》第188条第一款规定:“向人民法院请求保护民事权利的诉讼时效期间为3年。法律另有规定的,依照其规定。”对于另有规定的领域,主要集中在如下几部法律法规上,一是《中华人民共和国产品质量法》第四十五条“因产品存在缺陷造成损害要求赔偿的诉讼时效期间为二年,自当事人知道或者应当知道其权益受到损害时起计算”。二是《中华人民共和国环境保护法》第66条 “提起环境损害赔偿诉讼的时效期间为三年,从当事人知道或者应当知道其受到损害时起计算”。三是《中华人民共和国海商法》第265条“有关船舶发生油污损害的请求权,时效期间为三年,自损害发生之日起计算;但是,在任何情况下时效期间不得超过从造成损害的事故发生之日起六年”。四是《中华人民共和国民法典》第594条“因国际货物买卖合同和技术进出口合同争议提起诉讼或者申请仲裁的期限为四年。”
2、委外催收
个贷不良资产处置主要对符合外包条件的客户采取外包催收,外包催收主要是根据逾期时间采取不同清收手段和催收机构。根据分单地区催收件量,参照外包公司金额清收率、催收服务品质、催收资源配备等情况,调整公司催收件分配额。在委外机构的选聘上,应根据各地业务实际情况,对备选催收外包机构以及诉讼外包律所开展尽职调查,从备选机构的基本概貌、组织架构、专业程度、历史业绩等方面开展评审并且确定聘用对象。对聘用的机构进行有序管理、日常监督,对其回收金额和外包服务品质建立考核标准,进行排序并执行末位淘汰制度。与此同时,实时监测违约资产的处置回收情况,并且按规定时间制作监测报告(应包括但不限于违约资产的基本情况、违约回收情况等)。
目前适用最多的针对消费贷、经营贷和信用卡不良债权的催收,其中,信用卡类不良资产催收难度最大,从个⼈信用卡不良贷款的催收情况来看,催收佣金率与个⼈信用卡不良贷款的逾期期数、回收⽐例等指标成正比,一般催收佣金率为10%~40%。

(二)调解
调解是借助中立方所持有的一系列社会规范(包括法律规范、道德规范等等)作为裁量标准,以在纠纷各方之间进行有效的交流与沟通,解决债权债务人之间的纠纷,在个贷不良资产处置中的作用逐渐体现。实操层面,债权人借助催收机构的资源摆布,进驻已获得当地法院或司法局特别授权的金融调解中心,采用三大运营商的固化线路,甚至使用法院相关线路与债务人进行沟通,提升接通率,并以国家司法机关的背书提升资产处置的效率。
在法律范畴内,调解无疑表现出高度的自愿性、灵活性以及保密性的特征。其主要宗旨在于通过和平、协商的方式来解决各种争议,以此降低解决纠纷所需的成本投入,同时也有助于维护社会关系的稳定和谐。调解的实施方式多种多样,包括但不限于民间调解、法院调解以及行政调解等三种类型。值得关注的是,调解所得达成的协议,只要符合相关法律法规的规定,便会具备相应的法律约束力。如法院主持调解所获得的协议,经过当事人双方的确认与签署后,便可立即产生法律效力,如果任何一方不遵守协议内容,另一方即可诉诸于法律申请强制执行。
调解能够通过合法合规流程,提升客户满意度,降低投诉率,增强机构的合规性和社会形象。该途径有合规路径,最高法《个人债务清理试点规程》为调解提供法律依据,确保调解结果的司法效力。财政方面,个贷调解费用享增值税即增即退优惠,降低运营成本,提升经济效益。通过诉前调解和司法确认相结合,能够为不良资产处置构建“柔性协商+刚性保障”的双重价值重组机制,优化传统司法程序的效率,通过法律效力转化实现资产价值的深度挖掘和变现保障。
(三)诉前保全
诉前保全在起诉前,人民法院根据债权人的申请对被申请人即债务人的财产采取的强制性措施。人民法院根据具体情况以及提供担保情况,作出是否同意诉前保全的决定。为有利于判决执行,切实保护债权人的合法权益,债权人作为申请人向法院申请对债务人的合法财产采取保全措施,法院受理后责令申请人提供担保后24小时内作出裁定。申请人应当在诉前财产保全后三十日内向法院起诉,逾期将解除财产保全。
一 | 申请保全前提条件 |
1、申请财产保全的案件应属给付之诉; 2、财产保全应具有法定的事实根据和事由; 3、法院责令申请人提供担保的,申请人必须提供担保(担保方式:现金、实物及公司信用),否则,法院将驳回其保全申请。 | |
二 | 财产保全的对象 |
| 被告所有、占有、享有的实物财产和财产权利,如银行账户、存款、房产、土地、股权、股票、债券和具有财产利益的知识产权等。 | |
三 | 提交申请/法院依职权提出保全 |
当事人在提起诉讼或申请仲裁前向被保全财产所在地、被申请人住所地或者对案件有管辖权的人民法院申请采取保全措施。并且申请人需要提供担保,申请人没有提供担保的,申请会被驳回。 诉前保全只能由利害关系人申请,诉讼中保全可以由当事人申请也可以由法院依职权提出。 | |
无需提供担保的情形 1、追索赡养费、扶养费、抚育费、抚恤金、医疗费用、劳动报酬、工伤赔偿、交通事故人身损害赔偿的; 2、婚姻家庭纠纷案件中遭遇家庭暴力且经济困难的; 3、人民检察院提起的公益诉讼涉及损害赔偿的; 4、因见义勇为遭受侵害请求损害赔偿的; 5、案件事实清楚、权利义务关系明确,发生保全错误可能性较小的; 6、申请保全人为商业银行、保险公司等由金融监管部门批准设立的具有独立偿付债务能力的金融机构及其分支机构的。 法律文书生效后,进入执行程序前,债权人申请财产保全的,人民法院可以不要求提供担保。 | |
四 | 财产保全提交的材料 |
1、财产保全申请书。 需载明如下内容: (1)申请人与被申请人的身份信息、送达地址及联系方式; (2)请求保全的数额或争议标的; (3)请求事项和所根据的事实与理由; (4)保全申请人签字或公司公章。 2、明确的被保全财产信息或具体的被保全财产线索。 3、为财产保全提供担保的财产信息或资信证明,或者不需要提供担保的理由。 4、情况紧急的证明材料(诉前保全适用)。 | |
五 | 缴纳费用 |
申请保全措施的,根据保全的财产数额,需按照下列标准缴纳: 1、≤1000元,保全费为30元; 2、1000元<保全财产数额<100000元,保全费按照保全财产数额的1%计算; 3、≥100000元,保全数额按照保全财产数额的0.5%计算,但最多不能超过5000元。 | |
六 | 法院作出裁定/驳回裁定 |
1、一般情况下:人民法院接受财产保全申请后,应当在五日内作出裁定。 需要提供担保的,应当在提供担保后五日内作出裁定;裁定采取保全措施的,应当在五日内开始执行。 2、紧急情况下:必须在四十八小时内作出裁定;裁定采取保全措施的,应当立即开始执行。 诉前保全必须采用紧急情况下的裁定和执行。 | |
七 | 裁定复议 |
申请保全人、被保全人对保全裁定或者驳回申请裁定不服的,可以自裁定书送达之日起五日内向作出裁定的人民法院申请复议一次。人民法院应当自收到复议申请后十日内审查。 对保全裁定不服申请复议的,人民法院经审查,理由成立的,裁定撤销或变更;理由不成立的,裁定驳回。 对驳回申请裁定不服申请复议的,人民法院经审查,理由成立的,裁定撤销,并采取保全措施;理由不成立的,裁定驳回。 | |
八 | 采取的强制措施 |
裁定要进行财产保全的,可通过查封、扣押、冻结及法律规定的其他方法。具体查封期限: 1、银行账号、存款:首次六个月,续冻三个月; 2、房产、土地:首次二年,续封一年; 3、车辆:首次一年,续封六个月。 到期未采取续封或者续冻措施的,保全措施自动失效。需续保的,应在期限届满之日30日前向法院提出申请,由法院及时安排续保。 |
诉前保全的相关法律法规规定主要集中在如下几个方面:
《中华人民共和国民事诉讼法》第一百零三条“人民法院对于可能因当事人一方的行为或者其他原因,使判决难以执行或者造成当事人其他损害的案件,根据对方当事人的申请,可以裁定对其财产进行保全、责令其作出一定行为或者禁止其作出一定行为;当事人没有提出申请的,人民法院在必要时也可以裁定采取保全措施。人民法院采取保全措施,可以责令申请人提供担保,申请人不提供担保的,裁定驳回申请。人民法院接受申请后,对情况紧急的,必须在四十八小时内作出裁定;裁定采取保全措施的,应当立即开始执行”;第一百零四条“利害关系人因情况紧急,不立即申请保全将会使其合法权益受到难以弥补的损害的,可以在提起诉讼或者申请仲裁前向被保全财产所在地、被申请人住所地或者对案件有管辖权的人民法院申请采取保全措施。申请人应当提供担保,不提供担保的,裁定驳回申请。人民法院接受申请后,必须在四十八小时内作出裁定;裁定采取保全措施的,应当立即开始执行。
申请人在人民法院采取保全措施后三十日内不依法提起诉讼或者申请仲裁的,人民法院应当解除保全。第一百零五条“保全限于请求的范围,或者与本案有关的财物”;第一百零六条“财产保全采取查封、扣押、冻结或者法律规定的其他方法。人民法院保全财产后,应当立即通知被保全财产的人。财产已被查封、冻结的,不得重复查封、冻结”;第一百零七条“财产纠纷案件,被申请人提供担保的,人民法院应当裁定解除保全”;第一百零八条“申请有错误的,申请人应当赔偿被申请人因保全所遭受的损失”;第一百零九条“人民法院对下列案件,根据当事人的申请,可以裁定先予执行:(一)追索赡养费、扶养费、抚养费、抚恤金、医疗费用的;(二)追索劳动报酬的;(三)因情况紧急需要先予执行的”;第一百一十条“人民法院裁定先予执行的,应当符合下列条件:(一)当事人之间权利义务关系明确,不先予执行将严重影响申请人的生活或者生产经营的;(二)被申请人有履行能力。人民法院可以责令申请人提供担保,申请人不提供担保的,驳回申请。申请人败诉的,应当赔偿被申请人因先予执行遭受的财产损失”;第一百一十一条“当事人对保全或者先予执行的裁定不服的,可以申请复议一次。复议期间不停止裁定的执行”。《最高人民法院关于规范和加强办理诉前保全案件工作的意见》(法[2024]]42号)第四条“申请人线下提交的诉前保全材料不符合要求的,人民法院应当当场一次性告知补正。申请人补正的,人民法院必须在收到补正材料之时起四十八小时内作出是否准许的裁定。申请人在非工作时间通过线上提交诉前保全材料的,人民法院自收到诉前保全申请后的第一个工作日开始之时起计算期间”;第七条“人民法院在受理诉前保全案件前,应当审查当事人提供的担保是否符合法律规定。申请人申请诉前财产保全的,应当提供相当于请求保全数额的担保,但情况紧急且特殊的例外”;第十条“申请人申请诉前财产保全,提供被保全财产的信息符合下列情形之一的,人民法院可以认定为明确的被保全财产信息:(一)被保全财产为不动产的,提供了房产证复印件、产权查询单等权属证明材料,或者所有权人名称、产权证号或者预售网签号、不动产所在行政区域、道路、楼盘名称、具体房号等不动产具体信息;(二)被保全财产为银行存款的,提供了储户姓名、开户银行名称、账号等存款的具体信息;(三)被保全财产为机动车辆的,提供了车辆保管人或者控制人信息、机动车车牌号、车辆登记管理机关等具体信息;请求扣押的,提供了该机动车具体停放位置;(四)被保全财产为有限责任公司或者非上市股份有限公司股权的,提供了具体公司名称、统一社会信用代码及注册(或者托管)机构、出资额度和股权份额等信息;被保全财产为上市公司股票或者其他可供保全的有价证券的,提供了相应账户信息及交易场所或者证券公司名称及地址;(五)被保全财产为到期债权的,提供了债权人名称、债务人名称及住所、债权数额、债权到期时间、债权凭证或者相关证明材料;(六)被保全财产为国债、基金的,提供了国债、基金的名称、种类、数量、登记机关;(七)被保全财产为专利权、商标权、著作权等知识产权的,提供了权利证书登记号码或者其他权属证明;(八)被保全财产为其他财产的,提供了财产的名称、种类、规格、数量、价值、所有权人、具体存放位置等详细情况以及相关证据材料”;第十一条“诉前财产保全的被申请人存在下列情形之一,导致或者可能导致丧失债务履行能力的,人民法院可以认定为情况紧急:(一)有转移、隐匿、变卖财产的行为;(二)有抽逃资金等逃避债务履行的行为;(三)生产经营状况严重恶化;(四)丧失商业信誉;(五)被列为失信被执行人;(六)导致或者可能导致丧失债务履行能力的其他情形”;第十二条“申请诉前行为保全存在下列情形之一的,人民法院可以认定为情况紧急:(一)申请人的人身权益正在或者即将面临被非法侵害的危险;(二)申请人的财产权益正在或者即将面临被非法侵害的危险;(三)被申请人的行为会导致侵权行为难以控制且可能增加申请人损害;(四)申请人的权益正在或者即将造成难以弥补的损害的其他情形”;第十三条“人民法院审查诉前行为保全申请,应当综合考量以下因素:(一)申请人的请求是否具有事实基础和法律依据;(二)不采取诉前行为保全措施是否会使申请人的合法权益受到难以弥补的损害;(三)不采取诉前行为保全措施对申请人造成的损害是否超过采取行为保全措施对被申请人造成的损害;(四)采取诉前行为保全措施对国家利益、社会公共利益可能产生的影响;(五)其他应当考量的因素”;第十四条“申请人同时申请财产保全、行为保全、证据保全的,人民法院应当作出一个是否准许的裁定;存在影响保全措施实施等情形的,可以分别作出裁定”;第十五条“对下列财产,人民法院不得采取诉前财产保全措施:(一)被申请人及其所扶养和抚育家属生活所必需的生活、教育、医疗等物品和费用;(二)农民工工资专用账户资金和工资保证金,但法律另有规定以及起诉请求支付该专用账户对应项目的农民工工资的除外;(三)金融机构交存在人民银行的存款准备金和备付金;(四)信托财产人民币专用存款账户;(五)社会保险机构开设的社会保险基金账户;(六)证券经营机构、期货经纪机构的交易保证金,信用证开证保证金、独立保函保证金,但失去保证金用途的除外;(七)工会等社团组织专项经费;(八)人民法院已裁定受理破产申请的债务人财产;(九)学校、幼儿园、医疗机构、养老机构等为公益目的成立的非营利法人的教育设施、医疗卫生设施、养老服务设施和其他公益设施;(十)用于防控、应急、救援等承担疫情防控、应急处置等任务的财产;(十一)法律、行政法规或者司法解释规定的其他不得查封、扣押、冻结的财产”;第十六条“在能够实现保全目的的情况下,人民法院应当选择采取对被申请人生活、生产经营活动影响较小的财产进行保全。由人民法院指定被申请人保管的生活、生产经营性财产,如果继续使用对该财产的价值无重大影响的,可以允许被申请人继续使用”;第十七条“人民法院准许诉前保全财产的价值,应当与申请人申请保全的数额相当,不得明显超标的、超范围保全。发现明显超标的保全的,人民法院应当根据当事人的申请或者依职权及时解除明显超标的部分保全,但该被保全财产为不可分物且被保全人无其他可供保全的财产,或者提供的担保置换财产不能足额保全的除外”;第二十条“存在下列情形之一的,人民法院应当及时解除诉前保全:(一)人民法院发现存在保全错误;(二)申请人申请解除保全,或者被申请人申请解除保全,申请人同意;(三)申请人在人民法院采取保全措施后三十日内不依法提起诉讼或者申请仲裁;(四)已被采取诉前财产保全措施的被申请人作为债务人已经进入破产程序;(五)法律、行政法规或者司法解释规定解除诉前保全的其他情形”;
《最高人民法院关于适用<中华人民共和国民事诉讼法>的解释》(2022修正)第一百五十二条“人民法院依照民事诉讼法第一百零三条、第一百零四条规定,在采取诉前保全、诉讼保全措施时,责令利害关系人或者当事人提供担保的,应当书面通知。利害关系人申请诉前保全的,应当提供担保。申请诉前财产保全的,应当提供相当于请求保全数额的担保;情况特殊的,人民法院可以酌情处理。申请诉前行为保全的,担保的数额由人民法院根据案件的具体情况决定。在诉讼中,人民法院依申请或者依职权采取保全措施的,应当根据案件的具体情况,决定当事人是否应当提供担保以及担保的数额”;第一百五十三条“人民法院对季节性商品、鲜活、易腐烂变质以及其他不宜长期保存的物品采取保全措施时,可以责令当事人及时处理,由人民法院保存价款;必要时,人民法院可予以变卖,保存价款”;第一百五十四条“人民法院在财产保全中采取查封、扣押、冻结财产措施时,应当妥善保管被查封、扣押、冻结的财产。不宜由人民法院保管的,人民法院可以指定被保全人负责保管;不宜由被保全人保管的,可以委托他人或者申请保全人保管。查封、扣押、冻结担保物权人占有的担保财产,一般由担保物权人保管;由人民法院保管的,质权、留置权不因采取保全措施而消灭”;第一百五十七条“人民法院对抵押物、质押物、留置物可以采取财产保全措施,但不影响抵押权人、质权人、留置权人的优先受偿权”;第一百六十四条“对申请保全人或者他人提供的担保财产,人民法院应当依法办理查封、扣押、冻结等手续”;第一百七十一条“当事人对保全或者先予执行裁定不服的,可以自收到裁定书之日起五日内向作出裁定的人民法院申请复议。人民法院应当在收到复议申请后十日内审查。裁定正确的,驳回当事人的申请;裁定不当的,变更或者撤销原裁定”;第一百七十二条“利害关系人对保全或者先予执行的裁定不服申请复议的,由作出裁定的人民法院依照民事诉讼法第一百一十一条规定处理”。《最高人民法院关于人民法院办理财产保全案件若干问题的规定》(2020修正)第四条“人民法院接受财产保全申请后,应当在五日内作出裁定;需要提供担保的,应当在提供担保后五日内作出裁定;裁定采取保全措施的,应当在五日内开始执行。对情况紧急的,必须在四十八小时内作出裁定;裁定采取保全措施的,应当立即开始执行”;第六条“申请保全人或第三人为财产保全提供财产担保的,应当向人民法院出具担保书。担保书应当载明担保人、担保方式、担保范围、担保财产及其价值、担保责任承担等内容,并附相关证据材料。第三人为财产保全提供保证担保的,应当向人民法院提交保证书。保证书应当载明保证人、保证方式、保证范围、保证责任承担等内容,并附相关证据材料。对财产保全担保,人民法院经审查,认为违反民法典、公司法等有关法律禁止性规定的,应当责令申请保全人在指定期限内提供其他担保;逾期未提供的,裁定驳回申请”。《诉讼费用交纳办法》(2006年中华人民共和国国务院令第481号)第十四条“申请费分别按照下列标准交纳:(一)依法向人民法院申请执行人民法院发生法律效力的判决、裁定、调解书,仲裁机构依法作出的裁决和调解书,公证机关依法赋予强制执行效力的债权文书,申请承认和执行外国法院判决、裁定以及国外仲裁机构裁决的,按照下列标准交纳:1、没有执行金额或者价额的,每件交纳50元至500元。2、执行金额或者价额不超过1万元的,每件交纳50元;超过1万元至50万元的部分,按照1.5%交纳;超过50万元至500万元的部分,按照1%交纳;超过500万元至1000万元的部分,按照0.5%交纳;超过1000万元的部分,按照0.1%交纳。3、符合民事诉讼法第五十五条第四款规定,未参加登记的权利人向人民法院提起诉讼的,按照本项规定的标准交纳申请费,不再交纳案件受理费。(二)申请保全措施的,根据实际保全的财产数额按照下列标准交纳:财产数额不超过1000元或者不涉及财产数额的,每件交纳30元;超过1000元至10万元的部分,按照1%交纳;超过10万元的部分,按照0.5%交纳。但是,当事人申请保全措施交纳的费用最多不超过5000元。(三)依法申请支付令的,比照财产案件受理费标准的1/3交纳。(四)依法申请公示催告的,每件交纳100元。(五)申请撤销仲裁裁决或者认定仲裁协议效力的,每件交纳400元。(六)破产案件依据破产财产总额计算,按照财产案件受理费标准减半交纳,但是,最高不超过30万元。(七)海事案件的申请费按照下列标准交纳:1、申请设立海事赔偿责任限制基金的,每件交纳1000元至1万元;2、申请海事强制令的,每件交纳1000元至5000元;3、申请船舶优先权催告的,每件交纳1000元至5000元;4、申请海事债权登记的,每件交纳1000元;5、申请共同海损理算的,每件交纳1000元”。
(四)民事诉讼
民事诉讼系债权人向人民法院提出诉讼请求,人民法院在债权人、债务人和其他诉讼参与人的参加下,依法审理和裁判民事争议,并进行确权、推动执行。由此可见,民事诉讼既包括法院依法进行的审判活动,也包括当事人和其他诉讼参与人依法进行的诉讼活动。法院的审判活动对民事诉讼的开始、发展和终结具有决定性作用,双方当事人的诉讼活动则对民事诉讼的开始、发展和终结具有很大影响。民事诉讼的整个过程,围绕解决民事纠纷这一基本任务,由若干各有其中心任务的阶段组成,同时各个阶段相互衔接,依次连续进行。根据《中华人民共和国诉讼法》及相关法律法规,其司法推动流程如图所示:

司法诉讼适用逾期时间长,管辖地约定或借款人住所地较为分散的平台贷款和信用卡贷款。一是合规性强,相较于电催,通过司法诉讼催收在合规性方面更具优势,能够降低合规风险。二是成本高、周期长。司法诉讼需要投入大量的人力、无理,且处置周期较长。司法诉讼程序较长,根据相关法律法规,各时效梳理如下:
| 一 | 一审阶段 |
诉讼时效 向人民法院请求保护民事权利的诉讼时效期间通常为三年。 | |
申请财产保全 诉前财产保全需由申请人提供担保,法院应在48小时内作出裁定,且申请人应在保全措施后30日内起诉。诉中财产保全在情况紧急时,法院也应在48小时内裁定并立即执行。若对财产保全或先予执行裁定不服,可申请复议一次。 | |
立案 法院应在收到起诉状或口头起诉后7日内立案,并在决定立案的3日内将案件移送审判庭。 | |
公告送达 国内适用于受送达人下落不明或无法用其他方式送达的,自公告发出之日起30天视为送达;涉外则自公告之日起满3个月视为送达。 | |
答辩期 国内案件中,法院应在立案之日起5日内将起诉状副本送达被告,被告需在收到之日起15日内提出答辩状,法院再在收到答辩状之日起5日内发送原告。涉外案件中,被告的答辩期为30日,并可申请延长。 | |
管辖权异议 需在答辩期间内提出,法院应在收到异议之日起15日内作出书面裁定,当事人不服可向上级法院上诉,上级法院应在30日内审结。 | |
举证期限相关规定 包括简易转普通程序后的举证期限应补足不少于30日,管辖权异议后的举证期限重新指定不少于30日,法院调查证据后的反证期间由法院酌情确定,增加当事人时的举证期限指定以及申请延期举证、申请证人出庭、申请调查取证、申请鉴定等的期限要求。 | |
增加、变更诉讼请求或提出反诉期间 应在举证期限届满前提出,特殊情况下可变更诉讼请求并重新指定举证期限。 | |
证据交换与提交新证据 证据交换应在答辩期满后、开庭审理前进行,法院组织证据交换的,交换之日即为举证期限届满日。一、二审新证据应在开庭前或开庭时提出,再审新证据应在申请再审时提出。 | |
传唤期限 法院应在开庭前3日用传票传唤当事人,传票传唤是按撤诉处理和缺席判决的前提条件。 | |
申请回避 案件开始审理前或法庭辩论终结前提出,法院应在3日内以口头或书面形式作出决定,当事人不服可申请复议,法院应在3日内对复议作出决定。 | |
罚款、拘留复议 对民事罚款、拘留决定不服向上级法院申请复议的,审理期限为5日。 | |
期限耽误后的补救 因障碍耽误期限的,应在障碍消除后10日内向法院申请延期。 | |
一审审限 普通程序一般为6个月,经批准可延长;简易程序为3个月,超期则转为普通程序;特别程序为30日,可延长;船舶碰撞、共同海损案件为1年,可延长6个月。 | |
判决书送达期限 当庭宣判的应在10日内发送判决书,定期宣判的宣判后立即发给判决书。 | |
| 二 | 再审申请期限 当事人向法院申请再审,应在判决、裁定、调解书发生法律效力后6个月内提出,存在特定情形的,自知道或应当知道之日起6个月内提出。向检察院申请检察建议或抗诉需符合相应条件,检察院审查期限为3个月,当事人不得再次申请。 |
接受抗诉的法院作出再审裁定的期限 应在收到抗诉书之日起30日内作出再审的裁定。 | |
法院审查再审期限 应在收到再审申请书之日起3个月内审查是否符合再审条件,需延长的,应经本院院长批准。 | |
再审审限 再审案件的审限执行第一审或第二审审限规定。 | |
| 三 | 申请执行期限 申请强制执行期间为2年,适用中止、中断规定,自法律文书规定履行期限的最后1天起计算,未规定履行期限的,自法律文书生效之日起计算。 |
申请执行中止 在申请执行时效期间的最后六个月内,因不可抗力或其他障碍不能行使请求权的,申请执行时效中止,从中止时效的原因消除之日起,申请执行时效期间继续计算。 | |
通知被执行人期间 法院在收到申请执行书或移交执行书后10日内发出执行通知。 | |
执行管辖权异议 应在收到执行通知书之日起3日内提出。 | |
次债务人的执行异议期间 执行债务人对第三人的到期债权,第三人应在收到履行通知书后15日内提出异议,法院不审查异议。 | |
对执行行为书面异议的处理期限 当事人、利害关系人认为执行行为违反法律规定的,法院应在收到书面异议之日起15日内审查并作出裁定。当事人、利害关系人对裁定不服的,可自裁定送达之日起10日内向上一级人民法院申请复议,上一级人民法院应在收到复议申请之日起30日内审查完毕并作出裁定,有特殊情况需要延长的,经本院院长批准,延长的期限不得超过30日。 | |
对执行标的书面异议的处理期限 案外人对执行标的提出书面异议的,法院应在收到书面异议之日起15日内审查。案外人、当事人对裁定不服,认为原判决、裁定错误的,依照审判监督程序办理;与原判决、裁定无关的,可自裁定送达之日起15日内向人民法院提起诉讼。 | |
财产分配方案异议期限 债权人或被执行人对分配方案有异议的,应在收到分配方案之日起15日内向执行法院提出书面异议。 | |
财产分配方案异议反对期限 未提出异议的债权人、被执行人收到财产分配方案异议通知之日起15日内未提出反对意见的,执行法院依异议人的意见对分配方案审查修正后进行分配;提出反对意见的,应通知异议人,异议人可自收到通知之日起15日内以提出反对意见的债权人、被执行人为被告,向执行法院提起诉讼;异议人逾期未提起诉讼的,执行法院依原分配方案进行分配。 | |
执行措施期限 人民法院冻结被执行人的银行存款的期限不得超过一年,查封、扣押动产的期限不得超过两年,查封不动产、冻结其他财产权的期限不得超过三年,续行期限不得超过前款规定的期限。 | |
拍卖公告发布期限 拍卖动产的,应在拍卖七日前公告;拍卖不动产或其他财产权的,应在拍卖十五日前公告。 | |
提前通知相关人员拍卖期限 法院应在拍卖5日前通知当事人和已知的担保物权人、优先购买权人或其他优先权人于拍卖日到场。 | |
恢复拍卖 暂缓执行期限届满或中止执行的事由消失后,需要继续拍卖的,应在15日内通知拍卖机构恢复拍卖。 | |
拍卖裁定期限 拍卖成交或以流拍的财产抵债的,法院应在价款或需补交的差价全额交付后10日内作出裁定并送达买受人或承受人。 | |
拍卖物移交期间 法院裁定拍卖成交或以流拍的财产抵债后,除依法不能移交的情形外,应在裁定送达后十五日内将拍卖的财产移交买受人或承受人,若被执行人或第三人拒不移交,可强制执行。 | |
第二次拍卖 拍卖时无人竞买或最高应价低于保留价的,应在60日内再行拍卖。 | |
第三次拍卖 第二次流拍的不动产和其他财产权,应在60日内举行第三次拍卖,第三次拍卖流拍后,法院应在7日内发出变卖公告,若60日内无买受人且申请执行人等不接受抵债,则解除查封、冻结,退还被执行人,但可采取其他执行措施的除外,动产不进行第三次拍卖。 | |
执行审限 诉讼执行应在立案之日起6个月内执结,非诉执行案子在3个月内执结,经批准可延长3个月,还需延长的,层报高院备案。 | |
申请上级法院执行期间 人民法院自收到申请执行书起超过6个月未执行的,可向上级法院申请执行,具体情形包括:债权人申请执行时被执行人有可供执行的财产,执行法院超过六个月未执行完结的;执行过程中发现被执行人可供执行的财产,执行法院超过六个月未执行完结的;对法律文书确定的行为义务的执行,执行法院超过六个月未依法采取相应执行措施的;其他有条件执行超过六个月未执行的。 | |
不受期限限制 法院采取特定执行措施后,被执行人仍不能偿还债务的,应继续履行义务,债权人发现被执行人有其他财产的,可随时请求人民法院执行。 |
(五)民事仲裁
民事仲裁是专门解决在市场经济中合同和其他民事纠纷的机制。仲裁的特点就是高效、便捷。所谓的仲裁,就是指双方的当事人通过订立仲裁的协议,自愿将现在已经发生或者将来可能会发生的争议提交约定的非司法机构的第三方部门居中进行审理并作出具有约束力的仲裁裁决的争议解决制度。根据《中华人民共和国仲裁法》第二条“平等主体的公民、法人和其他人之间发生的合同纠纷和其他财产权益纠纷,可以仲裁”;第五条“当事人达成仲裁协议,一方向人民法院起诉的,人民法院不予受理,但仲裁协议无效的除外。”第七条“当事人约定争议可以向仲裁机构申请仲裁也可以向人民法院起诉的,仲裁协议无效”。进行民商事仲裁的具体流程如表所示:
一 | 庭前准备 |
1、当事人及其代理人入庭; 2、宣布仲裁庭审纪律; 3、正式开庭。 | |
二 | 庭审准备 |
1、首席仲裁员或者独任仲裁员宣布开庭,逐一核对各方当事人的主体资格、到庭人员的身份情况及其代理权限,并询问各方对于对方出庭人员有无异议; 2、告知各方当事人有关的仲裁权利和义务; 3、宣布仲裁庭组成人员情况并询问各方当事人是否申请仲裁员回避。 | |
三 | 庭审调查 |
1、申请人陈述案件仲裁请求以及事实与理由,如对仲裁申请书中的仲裁请求进行变更,需以书面形式提交仲裁庭,由仲裁庭决定是否受理; 2、被申请人围绕申请人的仲裁请求进行答辩,如已提交书面答辩状,可以简要阐述主要观点;如未提交,应在庭审中逐项发表是否同意的意见,并阐述相应理由; 3、双方当事人举证、质证,一方当事人围绕己方的主张或者抗辩所提交的证据进行当庭出示,并对证据的证明内容进行逐份说明,另一方当事人对于对方提交的证据从真实性、合法性、关联性以及证明目的等方面进行辨认和质证; 4、仲裁庭提问,就相关事实询问各方当事人。 | |
四 | 辩论及最后陈述 |
1、仲裁庭归纳争议焦点,引导当事人围绕案件争议焦点问题开展辩论; 2、双方当事人发表辩论意见,主要对有争议的事实问题和法律问题陈述自己的主张,并反驳对方的主张; 3、庭审辩论终结时,仲裁庭按照申请人、被申请人的先后循序征询各方当事人最后意见。 | |
五 | 仲裁庭调解 |
| 仲裁庭征询当事人调解意愿并组织调解,根据情况如果双方能够调解的,由仲裁庭先行调解,并促成双方达成调解协议;如果调解不成的,仲裁庭将依法进行裁决。 | |
六 | 庭审结束 |
| 仲裁庭宣布闭庭,由当事人校阅庭审笔录并签名,仲裁员、记录人员、其他仲裁参与人一并在笔录上签名。 |
民事仲裁的流程相较于民事诉讼流程更为简便,其中所涉环节更少,结合《中华人民共和国仲裁法》和相关配套法律法规规定,其具体如图所示:

(六)债务加入
基于《中华人民共和国民法典》和《中华人民共和国民事诉讼法》等规定,允许第三方在特定条件下加入既存的债务关系(一般为担保关系),与原始债务人共同承担连带责任。《民法典》第552条规定,第三人与债务人约定加入债务并通知债权人,或者第三人向债权人表示愿意加入债务,债权人在合理期限内未明确拒绝的,债权人可以请求第三人在其愿意承担的债务范围内和债务人承担连带债务。根据《民法典》第552条的规定,债务加入的构成要件主要包括:一是原债权债务关系有效存在;二是债务人不脱离债务关系,第三人加入债务后,原债务人仍应当在原债务范围内承担履行义务,其并没有因第三人加入债务而免除其履行义务,即第三人加入债务只是在原债务人的基础上增加了一个新的债务人,在性质上具有担保债权实现的功能;三是第三人在其愿意承担的债务范围内与债务人对债权人承担连带清偿责任。最高法院在《张某良、张某双借款合同纠纷再审民事判决书((2019)最高法民再316号)》一案裁判说理中认为,第三人以自己的名义另行向债权人出具债务凭据并承诺由其偿还,债权人同意第三人承担还款责任,但双方没有约定原债务人脱离债权债务关系,债权人没有明确表示免除原债务人的还款义务,也没有其他证据或行为表明债权人同意由第三人独立承担原债务人债务,故应认定为并存式债务承担,即应当认定为债务加入。按照《民法典》条文文义的理解,债务加入的合意不以债务人的同意为要件。原因在于,对于第三人直接向债权人表示愿意加入债务,即使未经过债务人同意,由于第三人与债务人共同承担债务,债权人又愿意接受第三人的履行使债务全部或部分归于消灭,在债权人基于连带责任直接向第三人主张清偿责任时,减轻了债务人的清偿责任,或者至少对于债务人并无不利,故此通常认为,第三人与债权人之间的债务加入合意,可以不必经过债务人的同意即可生效,即使不符合债务人的本意,也应认可其效力。
通过该种方式,可在债权未转让的前提下突破管辖权限制,为债权人提供更多的选择和保障,同时也为债务纠纷的解决提供了更为高效和灵活的途径。适用于件均规模较大的贷款。如经营贷等。因此,采用债务加入的模式具有如下优点:一是快速高效。债务加入司法模式不涉及债权转让,不占用案件号,流程简化,判断风险低,见效速度快,债权人可以更加快速的实现债权回收。二是材料简单。相较于传统的诉讼程序,债务加入司法模式所需准备的材料更加简单,降低债权人操作难度和成本。三是增强触达率。通过债务加入的方式,债权人可以在债务人所在地的人民法院提起诉讼,增加了对债务人的触达率和执行效率。四是具有一定操作风险。债务加入涉及到债权人、债务人和第三方的协商与协议签署,若各方在权利义务方面的约定模糊或存在歧义,可能引发法律纠纷。
(七)收购反委托
个贷不良资产转让发起机构(下称出让方)接受受让方的委托,根据贷款服务合同、协议或条款的要求,代为收取管理贷款回收款(包括贷款本金、利息、罚息、复利、违约金等信贷资产项下所有应回收的资金),并在约定期限内转入受让方收款账户。
1、设置资金划付路径
回收款归集模式可分为间接转付、直接划付。
若采取间接转付方式,出让方将代管理贷款回收款先归集至内部统一收款账户后再定期转付至受让方账户。具体流程如下:一是出让方开立代收代管理贷款应付款本金账户和利息账户。二是扣收贷款还款本息后将分别归集至代收代管理贷款应付款本金账户和代收代管理贷款应付款利息账户。三是在约定的回收款转付日,出让方根据还款明细统计本期应收、实收及逾期本息,核对代收代管理贷款应付款账户的本期实际回收款,核对一致的,发出回收款转付指令,列明转出账户及户名、转入账户及户名、划付金额、划付时限等要求。四是转让资金落地机构根据收到的划拨指令,在回收款转付日将上一收款期间的回收款统一划付至受让方收款账户,确保资金及时、准确到账。
若采用直接划付的,扣收基础资产的还款本息后,划转至受让方开立的收款账户,回收款不在发起机构其他账户留存和中转。
2、回收款的归集与转付
以基准日为限,此前回收的贷款本息仍进入出让方自营贷款收款账户,基准日后,回收的贷款本息将归集至出让方代收代管理贷款应付账款账户(间接转付)或直接归集至受让方开立在发起机构的制定收款账户(直接划付)。
一是基准日至交割日(含)之间的回收款归集。该期间的回收款若进入出让方的自营账户,需将应归属于受让方的本金和利息归集并划转至受让方账户。出让方应在交割日后明确基准日至交割日(含)之间的回收款归集清单,列明应划付的本金和利息,并按时划至代收代管理贷款应付款账户,核对无误后统一划付至受让方。其中,借款人在该期间归还的本金(包括正常还款和提前还款),归属受让方所有,应全额划出。对于贷款在基准日后的第一个结息日发生在该期间的,该期收回的利息中,贷款的上一结息日至基准日(不含)之间的积数计算的利息,归属出让方所有,无需划出;基准日(含)至下一结息日之间的积数计算的利息,归属受让方所有,应予以划出。
二是交割日之后的回收款归集。交割日后,借款人还本付息的,出让方扣收贷款本息后应归集至代收代管理贷款应付款账户或直接进入受让方指定收款账户。对于贷款在基准日后的第一次结息发生在交割日之后的,当期回收利息中包含应归属出让方的部分应返还出让方。采用间接转付方式的,出让方应从代收代管理贷款应付款账户中划转;采用直接划付方式的,由受让方从其指定收款账户划转至出让方。
三是交割日后第一次结息发生逾期的本息回收。贷款在交割日后的第一次结息发生逾期的,后续收回的逾期本金均归属受让方;收回的利息款中,出让方所得部分至少包括贷款的上一结息日至基准日(不含)之间的积数计算的利息,对于因贷款逾期发生的复利、罚息等款项根据具体项目约定与受让方进行切分。
3、存续期管理
一是日常管理方面,自资产交割日起,出让方接受受让方委托,由债权人转变为贷款服务机构,行使对转出贷款的代为管理职责,主要内容包括:贷款本息回收与转付、贷款变更、贷后检查与催收、档案管理、贷款运行信息披露等,具体工作应比照自营贷款管理要求对转出贷款开展日常运营服务与贷后检查。
二是事项变更方面,根据变更后风险程度是否变化可分为一般变更和重大变更,在委托合同及相关附件中,需明确变更的受理及审批流程。针对一般变更,可直接由出让方作为被委托机构,直接按照内部要求执行,提升业务办理效率,针对重大变更事项,需经受让方同意后,再进行变更。
三是紧急处理方面,在征得受让方书面同意前,若出现因未能及时采取紧急保全等措施将导致受让方利益减损等特定情形,发起机构可以事先与受让方进行口头沟通,采取紧急的风险防范措施。
四是其他事项,在贷后管理中,出现国家有权机关要求就代管理贷款采取保全或强制执行措施,或者任何第三人就代管理贷款主张权利的,出让方应告知信贷资产已经转让的事实,并立即书面通知受让方。
4、征信处理
一是转让方依然作为贷款服务机构,仍需比照自营贷款征信报送规则上报借款人征信信息,人行信用报告中的贷款发放机构仍显示为发起机构。
二是对于借款人知悉其贷款已从发起机构转出,而人行信用报告未体现新债权人信息并提出质疑的情况,应明确为:人行信用报告仅采集“贷款发放机构”信息,并未采集“债权人”信息,贷款转出后,并未改变发起机构初始“贷款发放机构”角色。借款人需要发起机构就上述事项提供情况说明的,应积极予以配合,避免客户投诉与发起机构声誉风险。
5、信息与档案管理
一是交割日后,出让方将对基础资产作转出标记,附加资产池相关信息,实现与自营贷款的分别记账,单独管理。不同信贷资产转让项目也应分别记账,分别管理。
二是在交割日起,在转出贷款的信贷档案封面的显著位置注明“已出售”(加盖档案管理部门所属机构公章),并与自营贷款的信贷档案实现物理上的分开存放。不同信贷资产转让项目的信贷档案也应分开存放。
6、处置推动
依据出让方与受让方事先制定的贷款保全或处置预案,推动司法处置,按照项目约定形式向受让方报告,由受让方向发起机构出具委托书,明确在诉讼关系中,受让方作为诉讼原告或申请执行人,委托发起机构代理诉讼业务,发起机构接受受让方的委托在委托权限内开展代理活动,法律后果均由受让方承担。在具体处置费用上(包括但不限于出让方作为贷款服务机构代为向借款人或保证人、保险人等其他第三方提起诉讼或仲裁以及申请强制执行违约贷款、或与上述相关方协商处置违约贷款时可能发生的律师费、诉讼费、执行费、拍卖费、评估费、公告费等各种成本、费用及税赋等),可由出让方先行垫付,做应收款挂账处理,在收到违约贷款的处置回收款时,先行扣除其为该笔贷款垫付的执行费用,冲减应收款挂账,在用余额归还拖欠的额本息,并记录台账。对于确认发生且至双方约定的最长垫付期限内仍未能从该笔违约贷款的处置回收款中足额抵扣的执行费用,出让方可与受让方协商并在转让或服务合同中约定,在提供相关凭证经受让方审核同意后,可从其他违约贷款处置回收款或正常回收款中抵扣,实现对发起机构垫支费用的补偿。对于该部分提前抵扣的执行费用,出让方应记录为“已抵扣的执行费用”,之后收到该笔违约贷款的回收款时不可再重复抵扣。执行费用的原始票据、凭证及有关文件的原件留存发起机构,作为转让贷款档案资料的一部分存档备查。
注:文章为作者独立观点,不代表资产界立场。
题图来自 Pexels,基于 CC0 协议
本文由“负险不彬”投稿资产界,并经资产界编辑发布。版权归原作者所有,未经授权,请勿转载,谢谢!

负险不彬 











