克而瑞研究中心是易居企业集团专业研究部门。十余年来,我们专注于房地产行业和企业课题的深入探究,日度、周度、月度等多重常规研究成果定期发布,每年上百篇重磅专题推出,已连续十年发布中国房地产企业销售排行榜,备受业界关注。
作者:王彬
来源:负险不彬
目 录 |
一、金融资产投资公司的界定 |
(一)金融资产投资公司 |
(二)当前市场主体 |
1、正常运营的AIC |
2、已获批筹建的AIC |
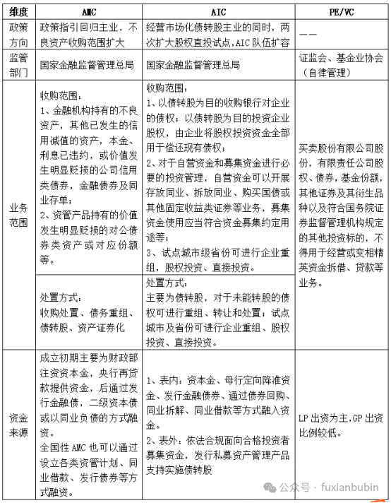
(三)同类机构的对比 |
二、AIC监管要求 |
(一)股东要求 |
(二)设立、变更及解散要求 |
(三)AIC风控要求 |
三、AIC资本管理要求 |
(一)资本充足率要求 |
(二)表内资产信用风险权重及风险缓释工具 |
(三)市场风险标准法计量规则 |
(四)操作风险基本指标法计量规则 |
(五)资产管理业务风险资本计量规则 |
(六)不同机构资本管理要求对比 |
四、AIC公司治理 |
(一)各AIC组织架构 |
(二)AIC下设私募基金管理人情况 |
五、AIC经营情况分析 |
(一)AIC重点业务品种 |
(二)AIC经营数据分析 |
六、AIC相关政策梳理 |
一、金融资产投资公司的界定
(一)金融资产投资公司
根据《金融资产投资公司管理办法(试行)》(中国银保监令2018年第4号)第2、3条规定,金融资产投资公司是指经国务院银行业监督管理机构批准,在中华人民共和国境内设立的,主要从事银行债权转股权及配套支持业务的非银行金融机构。公司遵循市场化、法治化原则运作,与各参与主体在依法合规前提下,通过自愿平等协商开展债转股业务,确保洁净转让、真实出售,坚持通过市场机制发现合理价格,切实防止企业风险向银行业金融机构和社会公众转移,防止利益冲突和利益输送,防范相关道德风险。
(二)当前市场主体
1、正常运营的AIC
2018年6月出台的《金融资产投资公司管理办法(试行)》在一定程度上突破了《商业银行法》第43条的规定(商业银行在中华人民共和国境内不得从事信托投资和证券经营业务,不得向非自用不动产投资或向非银行金融机构和企业投资,但国家另有规定的除外。)弥补了商业银行在权益性投资领域的空白。金融资产投资公司和金融资产管理公司、地方资产管理公司在部分业务模式上有一定的重叠(如市场化债转股),但三者的市场定位、资源禀赋、展业空间、政策环境仍具有较大差异。当前正在运作的五大AIC,系中国银行、中国工商银行、中国农业银行、中国建设银行、交通银行五大行旗下债转股实施机构。

2、已获批筹建的AIC
截至2025年9月,按获批时间,股份制银行AIC筹建进展如下:

(三)同类机构的对比

二、AIC监管要求
AIC需有符合《中华人民共和国公司法》和国务院银行业监督管理机构规定的章程;有符合本办法要求的股东和注册资本;有符合任职资格条件的董事、高级管理人员和熟悉业务的合格从业人员;建立有效的公司治理、内部控制和风险管理制度,有与业务经营相适应的信息科技系统;有与业务经营相适应的营业场所、安全防范措施和其他设施;有足够资本储备应对各类风险,并符合监督管理机构规定的其他审慎性条件。
(一)股东要求
正向要求 | |
具体要求 | |
银行 | 商业银行作为主要股东发起设立。商业银行作为主要股东,应当符合以下条件: 1、具有良好的公司治理机制、内部控制体系和健全的风险管理制度; 2、主要审慎监管指标符合所在地监管机构的监管要求; 3、财务状况良好,最近3个会计年度连续盈利; 4、监管评级良好,最近2年内无重大违法违规行为; 5、为金融资产投资公司确定了明确的发展战略和清晰的盈利模式; 6、入股资金为自有资金,不得以债务资金和委托资金等非自有资金入股; 7、承诺5年内不转让所持有的股权,不将所持有的股权进行质押或设立信托,并在金融资产投资公司章程中载明; 8、国务院银行业监督管理机构规章规定的其他审慎性条件。 |
其他境内外法人机构 | 1、具有良好的公司治理机制; 2、有良好的社会声誉、诚信记录和纳税记录; 3、其他境内外法人机构为非金融机构的,最近1年年末总资产不低于50亿元人民币或等值自由兑换货币,最近1年年末净资产不得低于总资产的30%; 4、其他境内外法人机构为非金融机构的,权益性投资余额原则上不超过其净资产的50%(合并会计报表口径); 5、财务状况良好,最近2个会计年度连续盈利; 6、经营管理良好,最近2年内无重大违法违规经营记录; 7、入股资金为自有资金,不得以债务资金和委托资金等非自有资金入股; 8、承诺5年内不转让所持有的股权,不将所持有的股权进行质押或设立信托,并在金融资产投资公司章程中载明; 9、国务院银行业监督管理机构规章规定的其他审慎性条件。 10、其他境内外法人机构为金融机构的,应当同时符合所在地有关法律法规和相关监管规定要求。 |
禁止性要求 | |
具体要求 | |
任何机构 | 如下情况不得作为金融资产投资公司的股东: 1、公司治理结构与机制存在明显缺陷; 2、股权关系复杂且不透明、关联交易异常; 3、核心主业不突出且其经营范围涉及行业过多; 4、现金流量波动受经济景气程度影响较大; 5、资产负债率、财务杠杆率明显高于行业平均水平; 6、代他人持有金融资产投资公司股权; 7、其他可能对金融资产投资公司产生重大不利影响的情形。 |
(二)设立、变更及解散要求
具体要求 | |
筹建 | 1、筹建金融资产投资公司,应当由作为主要股东的商业银行向国务院银行业监督管理机构提交申请,由国务院银行业监督管理机构按程序受理、审查并决定。国务院银行业监督管理机构自收到完整申请材料之日起4个月内作出批准或不批准的书面决定。 2、金融资产投资公司的筹建期为批准决定之日起6个月。未能按期完成筹建的,应当在筹建期限届满前1个月向国务院银行业监督管理机构提交筹建延期报告。筹建延期不得超过一次,延长期限不得超过3个月。 3、申请人应当在前款规定的期限届满前提交开业申请,逾期未提交的,筹建批准文件失效,由决定机关注销筹建许可。 |
开业 | 1、金融资产投资公司开业,应当由作为主要股东的商业银行向国务院银行业监督管理机构提交申请,由国务院银行业监督管理机构受理、审查并决定。国务院银行业监督管理机构自受理之日起2个月内作出核准或不予核准的书面决定。 2、金融资产投资公司应当在收到开业核准文件并领取金融许可证后,办理工商登记,领取营业执照。金融资产投资公司应当自领取营业执照之日起6个月内开业。不能按期开业的,应当在开业期限届满前1个月向国务院银行业监督管理机构提交开业延期报告。开业延期不得超过一次,延长期限不得超过3个月。未在规定期限内开业的,开业核准文件失效,由决定机关注销开业许可,发证机关收回金融许可证,并予以公告。 3、董事和高级管理人员实行任职资格核准制度,由国务院银行业监督管理机构及其派出机构按照有关金融资产管理公司董事和高级管理人员任职资格的行政许可范围、条件和程序进行审核。 4、根据业务发展需要设立分支机构和附属机构,由国务院银行业监督管理机构及其派出机构参照有关金融资产管理公司的行政许可范围、条件和程序进行审核。 |
变更 | 下列变更事项之一的,应当报经国务院银行业监督管理机构批准: 1、变更公司名称; 2、变更注册资本; 3、变更股权或调整股权结构。金融资产投资公司股权变更或调整股权结构后持股5%以上的股东应当经股东资格审核。变更或调整股权后的股东应当符合股东资质条件;金融资产投资公司发行优先股。 4、变更公司住所; 5、修改公司章程; 6、变更组织形式; 7、合并或分立; 8、国务院银行业监督管理机构规定的其他变更事项。 |
解散 | 有下列情形之一的,经国务院银行业监督管理机构批准后可以解散: 1、公司章程规定的营业期限届满或者公司章程规定的其他解散事由出现; 2、股东会议决议解散; 3、因公司合并或者分立需要解散; 4、其他解散事由。 |
(三)AIC风控要求
具体要求 | |
架构 | 建立与其业务规模、复杂程度、风险状况相匹配的有效风险管理框架,制定清晰的风险管理策略,明确风险偏好和风险限额,制定完善风险管理政策和程序,及时有效识别、计量、评估、监测、控制或缓释各类重大风险。 |
资本 | 建立资本管理体系,合理评估资本充足状况,建立审慎、规范的资本补充和约束机制。金融资产投资公司资本充足率、杠杆率和财务杠杆率水平参照金融资产管理公司资本管理相关规定执行。 |
计提 | 对所持有的债权资产进行准确分类,足额计提风险减值准备,确保真实反映风险状况。 |
流动性 | 确保其资产负债结构与流动性管理要求相匹配,建立、完善明晰的融资策略和融资渠道,提高融资来源的多元性、稳定性和可持续性,合理控制期限错配,实施流动性风险限额管理,制定有效的流动性风险应急计划。 |
流程 | 加强债转股项目全流程管理,严格落实尽职调查、审查审批、风控措施、后续管理等各项要求,加强监督约束,防范超越权限或者违反程序操作、虚假尽职调查与评估、泄露商业秘密谋取非法利益、利益输送、违规放弃合法权益、截留隐匿或私分资产等操作风险 |
考核 | 制定合理的业绩考核和奖惩机制,建立市场化的用人机制和薪酬激励约束机制。 |
审计 | 建立健全内部控制和内外部审计制度,完善内控机制,提高内外部审计有效性,持续督促提升业务经营、内控合规、风险管理水平。 |
三、AIC资本管理要求
对金融资产投资公司进行资本监管,是为了保证金融资产投资公司所持有的资本能够抵御经营过程中面临的集团风险、个体风险和系统性风险等各类风险。为此,监管机构及其派出机构将会对金融资产投资公司资本充足性、资本管理等情况进行日常监管和现场检查,并视情况采取相应的监管措施,促进金融资产投资公司稳健运行。
(一)资本充足率要求
| 一 | 核心一级资本充足率 |
指标: 核心一级资本充足率不得低于5% | |
公式: (核心一级资本-对应资本扣除项)/风险加权资产×100% | |
要素: 1、核心一级资本包括:实收资本或普通股;资本公积;盈余公积;一般风险准备;未分配利润;其他可计入部分。 2、对应资本扣除项包括:商誉;其他无形资产(土地使用权除外);由经营亏损引起的净递延所得税资产;信用风险类资产损失准备缺口(损失准备缺口指金融资产投资公司实际计提的损失准备低于不良资产余额的部分)。 3、未在金融资产投资公司核心一级资本中扣除的对金融机构的大额少数资本投资和相应的净递延所得税资产,合计金额不得超过本公司核心一级资本净额的35%。 4、风险加权资产应从资产账面价值中扣除相应的减值准备,然后再乘风险权重。风险加权资产应包括信用风险加权资产、市场风险加权资产、操作风险加权资产和资产管理业务风险加权资产。 5、采用权重法计量信用风险加权资产。计算方法如下: 信用风险加权资产=(资产账面价值-减值准备-风险缓释工具账面价值)×资产的风险权重+风险缓释工具账面价值×风险缓释工具风险权重 6、采用标准法计量市场风险资本要求。市场风险加权资产=市场风险资本要求×12.5。 7、采用基本指标法计量操作风险资本要求。操作风险加权资产=操作风险资本要求×12.5。 8、计量资产管理业务风险资本要求。资产管理业务风险加权资产=资产管理业务风险资本要求×12.5。 | |
| 二 | 一级资本充足率 |
指标: 一级资本充足率不得低于6% | |
公式: (一级资本-对应资本扣除项)/风险加权资产×100% | |
要素: 1、一级资本=核心一级资本+其他一级资本 2、其他一级资本包括其他一级资本工具和其他一级资本工具溢价。 | |
| 三 | 资本充足率 |
指标: 资本充足率不得低于8% | |
公式: (总资本-对应资本扣除项)/风险加权资产×100% | |
要素: 1、总资本包括核心一级资本、其他一级资本和二级资本。 2、表外项目不包括资产管理业务。表外项目余额为金融资产投资公司表外业务根据相应的信用转换系数计算得到的风险暴露。 3、表外项目信用转换系数如下: 担保及等同于担保的或有项目(包括一般负债担保、信用增级、远期收购承诺等)信用转换系数为100%。 信用风险仍在金融资产投资公司的资产销售与购买协议,信用转换系数为100%。 远期资产购买,信用转换系数为100%。 部分交款的股票及证券,信用转换系数为100%。 金融资产投资公司借出的证券或用作抵押物的证券,信用转换系数为100%。 其他表外项目,信用转换系数为100%。 | |
| 四 | 杠杆率 |
指标: 杠杆率不得低于6% | |
公式: 一级资本净额/(调整后的表内资产余额+表外项目余额)×100% | |
要素: 1、调整后的表内资产余额为表内总资产扣减一级资本扣减项后的表内资产余额。 2、二级资本包括二级资本工具、二级资本工具溢价、超额损失准备(金融资产投资公司实际计提的损失准备超过不良资产余额的部分)。金融资产投资公司应采用权重法计量信用风险加权资产,超额损失准备可计入二级资本,但不得超过信用风险加权资产的1.25%。 | |
| 五 | 逆周期资本 |
在最低资本要求之上计提逆周期资本。逆周期资本要求为风险加权资产的0—2.5%,由核心一级资本来满足。逆周期资本要求由银保监会根据实际情况确定。 | |
| 六 | 资本扣除标准 |
1、金融资产投资公司与其他金融机构之间通过协议相互持有的各级资本工具,或银保监会及其派出机构认定为虚增资本的各级资本投资,应从相应的监管资本中对应扣除。 2、金融资产投资公司直接或间接持有本公司发行的各级资本工具,应从相应的监管资本中对应扣除。 3、金融资产投资公司计算未并表资本充足率,应从各级资本中对应扣除对附属机构的资本投资。 4、对应扣除是指从金融资产投资公司自身相应层级资本中一次性全额扣除。金融资产投资公司某一级资本净额小于应扣除数额的,缺口部分应从更高一级的资本净额中扣除。 5、金融资产投资公司对未纳入资本监管范围的金融机构的小额少数资本投资[金融资产投资公司对金融机构各级资本投资(包括直接和间接投资)占该被投资金融机构实收资本(普通股加普通股溢价)10%(不含)以下,且根据规定可不纳入资本监管范围的资本投资],合计超出本公司核心一级资本净额30%的部分,应从各级监管资本中对应扣除。 6、金融资产投资公司对未纳入资本监管范围的金融机构的大额少数资本投资[金融资产投资公司对金融机构各级资本投资(包括直接和间接投资)占该被投资金融机构实收资本(普通股加普通股溢价)10%(含)以上,且根据规定可不纳入资本监管范围的资本投资]中,核心一级资本投资合计超出本公司核心一级资本净额30%的部分,应从本公司核心一级资本中扣除;其他一级资本投资和二级资本投资应从相应层级资本中全额扣除。 7、除由经营亏损引起的净递延所得税资产外,其他依赖于本公司未来盈利的净递延所得税资产,超出本公司核心一级资本净额10%的部分应从核心一级资本中扣除。 |
(二)表内资产信用风险权重及合格股权投资风险缓释工具
1、表内资产信用风险权重
表内资产信用风险权重表 | |
项目 | 权重 |
1.现金类资产 | |
1.1现金 | 0% |
1.2存放中国人民银行款项 | 0% |
2.对中央政府和中央银行的债权 | |
2.1对我国中央政府的债权 | 0% |
2.2对中国人民银行的债权 | 0% |
2.3对评级AA-以上(含AA-)的国家或地区的中央政府和中央银行的债权 | 0% |
2.4对评级低于AA-,且在A-以上(含A-)的国家或地区的中央政府和中央银行的债权 | 20% |
2.5对评级低于A-,且在BBB-以上(含BBB-)的国家或地区的中央政府和中央银行的债权 | 50% |
2.6对评级低于BBB-,且在B-以上(含B-)的国家或地区的中央政府和中央银行的债权 | 100% |
2.7对评级低于B-的国家或地区的中央政府和中央银行的债权 | 150% |
2.8对未评级的国家或地区的中央政府和中央银行的债权 | 100% |
3.对公共部门实体的债权 | |
3.1对我国公共部门的债权(收入来源于中央财政) | |
3.1.1其中:对我国公共部门的贷款(收入来源于中央财政) | 20% |
3.1.2其中:持有的我国公共部门发行的债券(收入来源于中央财政) | 20% |
3.2对我国省(市、区)级以及计划单列市人民政府的债权 | 20% |
3.3对评级AA-及以上国家或地区注册的公共部门实体的债权 | 25% |
3.4对评级低于AA-,且在A-以上(含A-)国家或地区注册的公共部门实体的债权 | 50% |
3.5对评级低于A-,且在B-以上(含B-)国家或地区注册的公共部门实体的债权 | 100% |
3.6对评级低于B-的国家或地区注册的公共部门实体的债权 | 150% |
3.7对未评级的国家或地区注册的公共部门实体的债权 | 100% |
4.对我国金融机构的债权 | |
4.1对我国开发性银行和政策性银行的债权 | |
4.1.1对我国政策性银行的债权 | 0% |
4.1.2对我国开发性银行和政策性银行的次级债权(未扣除部分) | 100% |
4.2对我国商业银行的债权 | |
4.2.1原始期限3个月以内(含) | 20% |
4.2.2原始期限超过3个月 | 25% |
4.3对我国商业银行的次级债权(未扣除部分) | 100% |
4.4对我国其他金融机构的债权 | 100% |
5.对一般企(事)业单位债权 | |
5.1以市场化债转股为目的收购正常类资产形成的债权 | 100% |
5.2以市场化债转股为目的收购不良资产形成的债权 | 75% |
5.3其他对一般企(事)业单位债权 | 100% |
6.股权投资 | |
6.1市场化债转股形成的股权投资 | 250% |
6.2非以债转股为目的形成的对工商企业的股权投资 | 400% |
6.3经批准以特殊目的持有的对金融机构投资 | 250% |
7.其他 | |
7.1非自用不动产 | |
7.1.1 因行使抵押权而持有的非自用不动产 | 100% |
7.1.2 其他非自用不动产 | 400% |
7.2次级受益权资产 | 200% |
7.3其他表内资产 | 100% |
2、表内资产信用风险权重及合格股权投资风险缓释工具
信用风险缓释工具种类 | |
类 | 具体种类 |
质物 | 类型: 1、以特户、封金或保证金等形式特定化后的现金; 2、黄金; 3、银行存单; 4、我国财政部发行的国债; 5、中国人民银行发行的票据; 6、我国开发性银行和政策性银行、公共部门实体、商业银行发行的债券、票据和承兑的汇票; 7、金融资产管理公司为收购国有银行不良贷款而定向发行的债券; 8、评级为BBB-以上(含BBB-)国家或地区政府和中央银行发行的债券; 9、注册地所在国家或地区的评级在A-以上(含A-)的境外商业银行和公共部门实体发行的债券、票据和承兑的汇票; 10、多边开发银行、国际清算银行和国际货币基金组织发行的债券。 |
要求: (一)一般要求: 1、金融资产投资公司应确保信用风险缓释工具符合《中华人民共和国民法典》等法律文件的要求,并应进行有效的法律审查,确保认可和使用信用风险缓释工具时依据明确可执行的法律文件,且相关法律文件对交易各方均有约束力,并在所涉及的经济体中得到可靠实施。 2、金融资产投资公司应在相关协议中明确约定信用风险缓释覆盖的范围。 3、金融资产投资公司不得重复计算信用风险缓释作用。 4、金融资产投资公司应制定书面管理制度以及审查和操作流程,并建立相应的信息系统,确保信用风险缓释作用的有效发挥。 5、在采用风险缓释技术降低信用风险的同时,金融资产投资公司还应建立相应的制度和流程来管理由于风险缓释本身带来的剩余风险,包括法律风险、操作风险、流动性风险和市场风险等。 6、信用风险缓释工具、因风险缓释带来的剩余风险,与债务人风险之间不应具有实质的正相关性。 (二)合格质物要求: 1、金融资产投资公司必须建立明确和严格的程序,确保在债务人违约、无力偿还、破产或发生其他借款合同约定的信用事件时,有权并及时地对债务人的质物进行清算或处置。 2、为确保质物能提供有效保护,债务人的信用与质物的价值不应具有实质的正相关性。 3、如果质物被托管方持有,金融资产投资公司应确保托管方将质物与其自有资产分离。 4、金融资产投资公司应建立质物的估值管理制度,质物价值评估应采用盯市价值的方法,且至少每6个月重新进行一次评估。 | |
保证 | 种类: 1、我国中央政府、中国人民银行、政策性银行、公共部门实体和商业银行; 2、评级为BBB-以上(含BBB-)国家或地区政府和中央银行; 3、注册地所在国家或地区的评级在A-以上(含A-)的境外商业银行和公共部门实体; 4、多边开发银行、国际清算银行和国际货币基金组织。 |
要求: (一)一般要求: 1、金融资产投资公司应确保信用风险缓释工具符合《中华人民共和国民法典》等法律文件的要求,并应进行有效的法律审查,确保认可和使用信用风险缓释工具时依据明确可执行的法律文件,且相关法律文件对交易各方均有约束力,并在所涉及的经济体中得到可靠实施。 2、金融资产投资公司应在相关协议中明确约定信用风险缓释覆盖的范围。 3、金融资产投资公司不得重复计算信用风险缓释作用。 4、金融资产投资公司应制定书面管理制度以及审查和操作流程,并建立相应的信息系统,确保信用风险缓释作用的有效发挥。 5、在采用风险缓释技术降低信用风险的同时,金融资产投资公司还应建立相应的制度和流程来管理由于风险缓释本身带来的剩余风险,包括法律风险、操作风险、流动性风险和市场风险等。 6、信用风险缓释工具、因风险缓释带来的剩余风险,与债务人风险之间不应具有实质的正相关性。 (二)合格保证要求: 1、保证合同必须直接针对金融资产投资公司某一风险暴露或特定风险暴露组合,保证人承担的偿付义务必须是定义清楚、不可撤销、不可改变且是无条件的。 2、在确认债务人违约或不支付条件下,金融资产投资公司有权并应及时向保证人追偿合同规定的款项。 3、金融资产投资公司应制定书面保证合同,确保保证人应有义务支付各类相关款项;若保证合同只涉及对本金的支付,利息和其他未覆盖的款项应按照未缓释部分处理。 | |
币种错配 | 若风险暴露与信用风险缓释工具之间存在币种错配,金融资产投资公司应将风险暴露划分为覆盖和未覆盖部分,并按照以下公式采用折扣系数Hfx降低信用风险缓释工具覆盖部分风险暴露。风险暴露与合格质物之间的币种错配无需进行调整。 Ga=G×(1-Hfx) Ga为为经币种错配调整后的信用风险缓释工具覆盖部分风险暴露。 G为信用风险缓释工具覆盖部分风险暴露。 Hfx为信用风险缓释工具和对应风险暴露币种错配的折扣系数,为8%。 |
期限错配 | 1、若信用风险缓释工具的剩余期限比风险暴露的剩余期限短,金融资产投资公司应考虑期限错配的影响。存在期限错配时,若信用风险缓释工具的原始期限不足1年且剩余期限不足3个月,则不具有信用风险缓释作用。 2、金融资产投资公司应审慎评估风险暴露期限和信用风险缓释工具期限。 3、合格质物、合格保证的剩余担保期限短于风险暴露剩余期限的,不具备风险缓释作用。 4、金融资产投资公司应按照以下公式对信用风险缓释工具价值进行调整: Pa=P×(t-0.25)/(T-0.25) Pa为期限错配因素调整后的信用风险缓释工具价值。 P为期限错配因素调整前、经币种错配调整后的信用风险缓释工具价值。 T为风险暴露的剩余期限与5之间的较小值,以年表示。 t为信用风险缓释工具的剩余期限与T之间的较小值,以年表示。 |
多种 | 一风险暴露存在多种信用风险缓释工具时,需要将风险暴露拆分为由不同信用风险缓释工具覆盖部分,分别计算风险加权资产。 |
(三)市场风险标准法计量规则
市场风险资本计量应覆盖金融资产投资公司交易账簿中的利率风险和股票风险。
1、账簿划分
金融资产投资公司应制定清晰的交易账簿和银行账簿划分标准,明确纳入交易账簿的金融工具以及在交易账簿和银行账簿间划转的条件,确保执行的一致性。金融资产投资公司账簿转换必须获得高级管理层和监管机构批准,严禁以监管套利为目的进行账簿转换。因账簿转换导致资本计提要求下降,应将减少的资本部分重新加回。除非产品性质发生了变化,否则账簿转换不可撤销。因会计准则变动引起的金融工具重新划分,金融资产投资公司可在获得高级管理层批准的情况下进行账簿转换,无须银保监会审批。
2、交易账簿
交易账簿包括为交易目的或对冲交易账簿其它项目的风险而持有的金融工具和商品头寸。为交易目的而持有的头寸,是指短期内有目的地持有以便出售,或从实际或预期的短期价格波动中获利,或锁定套利的头寸,包括自营业务、做市业务的头寸。交易账簿中的金融工具头寸原则上还应满足以下条件:在交易方面不受任何限制,可以随时平盘;能够完全对冲以规避风险;能够每日进行公允价值计量,变动计入损益账户;能够进行积极的管理。
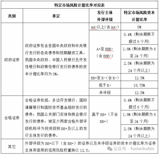
3、利率风险
利率风险包括交易账簿中的债券(固定利率和浮动利率债券、央行票据、可转让存单、不可转换优先股及按照债券交易规则进行交易的可转换债券)、利率及债券衍生工具头寸的风险。利率风险的资本要求包括特定市场风险和一般市场风险的资本要求两部分。
(1)特定市场风险
风险计提比率对应表如下:

(2)一般市场风险
一般市场风险的资本要求包含每时段内加权多头和空头头寸可相互对冲的部分所对应的垂直资本要求;不同时段间加权多头和空头头寸可相互对冲的部分所对应的横向资本要求;整个交易账簿的加权净多头或净空头头寸所对应的资本要求。
到期日法计量一般市场风险资本要求
金融资产投资公司采用到期日法计算一般市场风险资本要求,先对各头寸划分时区和时段,并匹配对应的风险权重:


到期日法具体计算步骤如下:各时段的头寸乘以相应的风险权重计算各时段的加权头寸;各时段的加权多头、空头头寸可相互对冲的部分乘以10%得出垂直资本要求;各时段的加权多头头寸和加权空头头寸进行抵消得出各个时段的加权头寸净额;将在各时区内各时段的加权头寸净额之间的可相互对冲的部分乘以“时区和权重表”中所列的同一区内的权重,得出各个时区内的横向资本要求;各时区内各时段的加权头寸净额进行抵消,得出各时区加权头寸净额;每两个时区加权头寸净额之间可相互对冲的部分乘以“时区和权重表”所列的相邻区内以及1区和3区之间的权重,得出时区间的横向资本要求;各时区加权头寸净额进行抵消,得出整个交易账簿的加权净多头或净空头头寸所对应的资本要求。
久期法计量一般市场风险资本要求
使用该方法需经监管机构核准,一旦选择使用久期法,应持续使用该方法,如变更方法需经监管机构的认可。久期法计算表如下:

具体计算步骤如下:在久期法计算表中找出每笔头寸期限对应的收益率变化,逐笔计算该收益率变化下的价格敏感性;将价格敏感性对应到久期法计算表的15级久期时段中;每个时段中的多头和空头头寸分别计提5%的垂直资本要求,以覆盖基差风险;按照到期日法的要求,计算横向资本要求;按照到期日法的规定,将各区加权头寸净额进行抵消,得出整个交易账簿的加权净多头或净空头所对应的资本要求。
4、股票风险
股票风险是指交易账簿中股票头寸的风险。其中股票是指按照股票交易规则进行交易的所有金融工具,包括普通股(不考虑是否具有投票权)、可转换债券和买卖股票的承诺。
特定市场风险的资本要求等于各不同市场中各类股票多头头寸绝对值及空头头寸绝对值之和乘以8%后所得各项数值之和。
一般市场风险对应的资本要求,等于各不同市场中各类多头及空头头寸抵消后股票净头寸的绝对值乘以8%后所得各项数值之和。
股票衍生工具包括股票和股票指数的远期、期货及互换合约。衍生工具应转换为基础工具,并按基础工具的特定市场风险和一般市场风险的方法计算资本要求。
5、期权风险
(1)仅购买期权的金融资产投资公司可以使用简易的计算方法
金融资产投资公司如持有现货多头和看跌期权多头,或持有现货空头和看涨期权多头, 资本要求等于期权合约对应的基础工具的市场价值乘以特定市场风险和一般市场风险资本要求比率之和,再减去期权溢价。资本要求最低为零。
金融资产投资公司如持有看涨期权多头或看跌期权多头,资本要求等于基础工具的市场价值乘以该基础工具的特定市场风险和一般市场风险资本要求比率之和与期权的市场价值两者中的较小者。
(2)同时卖出期权的金融资产投资公司应使用“得尔塔+(Delta-plus)”方法
“得尔塔+”方法计算的资本要求由以下三个部分组成:一是期权基础工具的市值乘以该期权的得尔塔值得到得尔塔加权期权头寸,然后将得尔塔加权期权头寸加入到基础工具的头寸中计算资本要求。二是伽马(Gamma)风险的资本要求。伽马效应值=0.5×Gamma×(VU)2 。VU为期权基础工具的变动。其中:对于利率期权,当基础工具为债券时:VU=基础工具市值×特定市场风险计提比率对应表中相应时段的风险权重;当基础工具为利率时:VU=基础工具市值×特定市场风险计提比率对应表中相应时段的假定收益率变化;当基础工具为股票、股指时,VU=基础工具市值×8%。当基础工具为商品时,VU=基础工具市值×15%。
同一基础工具每项期权对应的伽马效应值相加得出每一基础工具的净伽马效应值。仅当基础工具的净伽马效应值为负值时,才须计算相应的资本要求,且资本要求总额等于这些净伽马效应值之和的绝对值。
(3)维加(vega)风险的资本要求。基础工具维加风险的资本要求=25%×该基础工具波动率×|该基础工具的各项期权的维加值之和|。维加风险的资本要求总额,等于各项基础工具维加风险的资本要求之和。
(四)操作风险基本指标法计量规则
金融资产投资公司应当以最近三年平均总收入为基础计量操作风险资本要求。总收入包括投资收益(以各种方式对外投资取得的收益,包括债券及股票投资收益、股权投资分红等)、手续费及佣金净收入(手续费及佣金收入-手续费及佣金支出)、利息净收入(金融机构往来利息收入及其他利息收入等-金融机构往来利息支出及其他借入资金利息支出等)、不良资产处置净收入(不良资产经营及处置收益减去经营及处置损失后的净额,包括因处置不良资产获取的价差收益或损失,因重组不良资产所获取的收益或损失,以及以公允价值计量的不良资产的公允价值变动损益)以及其他收入(除以上各项外的其他业务所取得的收入)。
操作风险资本要求公式计量为:
KBIA=[ΣnI=1(GIi×α)]/n
其中,KBIA为按照基本指标法计量的操作风险资本要求;GI为过去三年中每年正的总收入;n为过去三年中总收入为正的年数;α为15%。
(五)资产管理业务风险资本计量规则
接受投资者委托,设立债转股投资计划并担任管理人,依照法律法规和债转股投资计划合同的约定,对受托的投资者财产进行投资和管理。资产管理业务风险资本要求计算公式:
风险资本要求=Σ(债转股资管计划投资的各类资产余额×风险系数)
具体风险系数为:

(六)不同机构资本管理要求对比
1、资本管理对比
作为金融机构,AIC面临较为严格的资本监管。资本充足率、杠杆率和财务杠杆率水平参照金融资产管理公司资本管理相关规定执行,与银行类金融机构资本充足率及杠杆率的情况对比如下:

2、不同类型资产投资风险权重分析
整体上AIC风险加权资产的计算方式与现行银行加权资产计算方式基本一致,不过在信用风险、市场风险和操作风险加权资产之外,还参照了众多非银金融机构的净资本管理框架,增加了计算资产管理业务风险加权资产。现将商业银行、AIC、AMC一般债权和股权投资风险权重对比如下:

四、AIC公司治理
(一)各AIC组织架构
1、工银金融资产投资有限公司

2、建信金融资产投资有限公司

3、中银金融资产投资有限公司

4、农银金融资产投资有限公司

5、交银金融资产投资有限公司

(二)AIC下设私募基金管理人情况
AIC可设立附属机构,并申请成为私募股权投资基金管理人,设立私募股权投资基金。目前五大AIC均已设立自己的私募股权、创业投资基金管理人,并且在中基协完成登记。截止到2024年年末,五大AIC附属私募基金管理人情况如下表所示:

在基金的架构设计中,目前五大AIC附属私募管理人发行的基金普遍采取银行系资本与当地国资共同出资的模式,投资方向也具有很明显的地域属性,一般要聚焦当地的战略新兴产业和未来产业,推动地方本土产业的转型升级发展。
在AIC附属私募管理人旗下已备案的基金产品中,除了常规架构(由AIC附属私募管理人担任单GP)以外,仍有较大比重的合伙企业采用双执行事务合伙人(以下简称“双GP”)架构。既可以做到项目资源共享,也可以更多地表达双方的利益诉求。双GP构架中,其中一个执行事务合伙人是AIC附属的私募管理人,另一个执行事务合伙人是其他机构(通常为地方政府部门下属私募管理人,或地方政府下属投资平台),目前AIC旗下备案的基金产品主要是以投资地方特色产业或者上市公司相关的产业来呢为主,以达到促进经济发展或产业转型的目的。
从投资领域来看,五大AIC附属私募管理人旗下基金的投资领域排名前十的分别是能源矿产、电子信息产业、生产制造、信息技术、企业服务、金融、材料、地产建筑、汽车交通、政府及公用事业,合计占比超80%。但各家AIC旗下的私募机构投资的方向也有明确的差异,如工银资本聚焦电子信息产业、企业服务、金融、信息技术等领域,农银资本在能源矿产领域投资较多,中银资本各类投资较为平均,电子信息产业、能源矿产、生产制造;建投基金主要集中在能源矿产、地产建筑、生产制造、新基建、电子信息产业领域;交银资本集中在信息技术、生产制造、电子信息产业。
退出方式上,五大AIC附属私募管理人管理的直投基金中,退出方式与其他市场化私募基金相似,主要以股权转让、并购、回购为主。
五、AIC经营情况分析
金融资产投资公司可以经营业务范围包括:以债转股为目的收购银行对企业的债权,将债权转为股权并对股权进行管理;对于未能转股的债权进行重组、转让和处置;以债转股为目的投资企业股权,由企业将股权投资资金全部用于偿还现有债权;依法依规面向合格投资者募集资金,发行私募资产管理产品支持实施债转股;发行金融债券;通过债券回购、同业拆借、同业借款等方式融入资金;对自营资金和募集资金进行必要的投资管理,自营资金可以开展存放同业、拆放同业、购买国债或其他固定收益类证券等业务,募集资金使用应当符合资金募集约定用途;与债转股业务相关的财务顾问和咨询业务;经国务院银行业监督管理机构批准的其他业务。
(一)AIC重点业务品种
1、债转股业务
AIC应当以债转股为目的收购银行对企业的债权,将债权转为股权并对股权进行管理;对于未能转股的债权进行重组、转让和处置;以债转股为目的投资企业股权,由企业将股权投资资金全部用于偿还现有债权;依法依规面向合格投资者募集资金,发行私募资产管理产品支持实施债转股为主业。AIC全年主营业务占比或者主营业务收入占比原则上不应低于总业务或者总收入的50%。
综上,AIC要业务就是市场化债转股,业务模式为AIC通过先收购银行对企业的债权,再将债权转为股权的形式,并限定企业将取得的资金用于偿还自身金融债务,降低企业财务杠杆。标的债权可以是正常类、不良类或潜在不良类。从业务实操看,债转股的投资方式包括“发股还债”、“收债转股”以及“以股抵债”等模式;退出方式包括上翻进上市公司退出、转让股权或者让大股东回购等。债转股的标的企业为发展前景良好、符合国家产业发展方向、信用状况较好,但因行业周期性波动、高负债等原因遇到暂时困难的优质企业,具体包括央企、大型地方国企、行业龙头型民营企业三大类客户。
2、直接股权投资业务
2024年《促进创业投资高质量发展的若干政策措施》(国办发[2024]31号)、《关于做好金融资产投资公司股权投资扩大试点工作的通知》(金办发[2024]100号)出台后,代表国家构建“长钱长投”的环境,将银行系耐心资本引入股权投资市场;充分发挥AIC在创业投资、股权投资、企业重组等方面的专业优势,加大对试点区域范围内科技创新的支持力度,促进科技型企业成长。目前各家AIC已在多地设立私募股权基金、落地股权投资业务,聚焦新技术、新能源、新质生产力等领域。
3、资产管理业务
国家鼓励AIC利用各种市场化方式和渠道加以筹集资金,设立附属机构申请成为私募股权投资基金管理人,通过设立私募股权投资基金、面向合格投资者募集资金开展债转股业务;也可以通过发行金融债券募集债转股资金。2025年3月《国家金融监督管理总局办公厅关于进一步扩大金融资产投资公司股权投资试点的通知》(金办发[2025]19号)出台,支持保险资金依法合规投资AIC通过附属机构发行的私募股权投资基金、AIC发行的债券或者参股AIC,有利于发挥保险资金长期投资优势,拓宽股权投资试点资金来源,进一步丰富科技企业多元化融资体系。
AIC应通过附属机构发行私募股权投资基金的形式开展股权投资。AIC表内资金进行股权投资的金额不得超过公司上季末总资产的10%、投资单只私募股权投资基金的金额不得超过该基金发行规模的30%。
(二)AIC经营数据分析
1、财报数据统计

2、经营数据分析
根据清科研究中心的统计数据,2020年以来五大AIC每年对外投资规模均在200亿元以上,2024年度为576.04亿元,但其中纯股权投资项目的规模较小,如2024年仅有18.10亿元,纯股权投资项目规模在全部对外投资规模中占比不足1%,根据2024年9月金融监管总局的政策,AIC开展表内股权投资的险恶将从AIC总资产的4%提高至10%,未来,随着AIC股权投资试点规模与规模的扩大,AIC纯股权投资的规模和占比或将快速上升。5家AIC对外投资规模及纯股权投资项目规模如下图所示:

股权投资业务的开展,更大的意义在于突破传统信贷业务的局限性,切入此前难以触达的客户群体。帮助银行锁定优质客户资源,为后续现金管理、资产管理、并购融资等一系列金融服务的开展创造机会,推动银行整体金融服务链条的延伸与拓展,提升综合竞争力。最终母行的收益不仅是AIC报表层面体现的营收利润,更重要的是科创企业客户衍生而来的存贷款业务、中间业务收入等。
六、AIC相关政策梳理
| 一 | 《国务院关于积极稳妥降低企业杠杆率的意见》(国发[2016]54号) 附件《关于市场化银行债权转股权的指导意见》 |
1、鼓励跨地区、跨所有制兼并重组;推动重点行业兼并重组;引导企业业务结构重组,优化产业链布局。 2、加大重组类业务的金融支持,允许符合条件的企业通过非阿星优先股、可转换债券等方式筹集兼并重组资金。 3、推动企业存量资产盘活。分类清理企业存量资产,对土地、厂房、设备等闲置资产以及各类重资产,采取出售、转让、租赁、回租、招商合作等多种形式予以盘活。 4、完善现代企业制度强化自我约束,形成降低企业杠杆率的长效机制。 5、多方式优化企业债务结构,降低企业财务负担。 6、有序开展市场化银行债权转股权,帮助发展前景良好但遇到暂时困难的优质企业渡过难关。银行不得直接将债权转为股权。银行将债权转为股权应通过向实施机构转让债权、由实施机构将债权转为对象企业股权的方式实现。 7、依法依规实施企业破产,因企制宜实施企业破产清算、重整与和解。 8、积极发展股权融资,形成合理的融资结构。加快健全和完善多层次股权市场,创新和丰富股权融资工具。 | |
关于市场化银行债权转股权的指导意见中要求: 1、市场化债转股对象企业应当具备以下条件:发展前景较好,具有可行的企业改革计划和脱困安排;主要生产装备、产品、能力符合国家产业发展方向,技术先进,产品有市场,环保和安全生产达标;信用状况较好,无故意违约、转移资产等不良信用记录。鼓励面向发展前景良好但遇到暂时困难的优质企业开展市场化债转股,包括:因行业周期性波动导致困难但仍有望逆转的企业;因高负债而财务负担过重的成长型企业,特别是战略性新兴产业领域的成长型企业;高负债居于产能过剩行业前列的关键性企业以及关系国家安全的战略性企业。 2、禁止将下列情形的企业作为市场化债转股对象:扭亏无望、已失去生存发展前景的“僵尸企业”;有恶意逃废债行为的企业;债权债务关系复杂且不明晰的企业;有可能助长过剩产能扩张和增加库存的企业。 3、转股债权范围以银行对企业发放贷款形成的债权为主,适当考虑其他类型债权。 4、除国家另有规定外,银行不得直接将债权转为股权。银行将债权转为股权,应通过向实施机构转让债权、由实施机构将债权转为对象企业股权的方式实现。鼓励金融资产管理公司、保险资产管理机构、国有资本投资运营公司等多种类型实施机构参与开展市场化债转股;支持银行充分利用现有符合条件的所属机构,或允许申请设立符合规定的新机构开展市场化债转股;鼓励实施机构引入社会资本,发展混合所有制,增强资本实力。鼓励银行向非本行所属实施机构转让债权实施转股,支持不同银行通过所属实施机构交叉实施市场化债转股。银行所属实施机构面向本行债权开展市场化债转股应当符合相关监管要求。 5、自主协商确定市场化债转股价格和条件。银行、企业和实施机构自主协商确定债权转让、转股价格和条件。对于涉及多个债权人的,可以由最大债权人或主动发起市场化债转股的债权人牵头成立债权人委员会进行协调。经批准,允许参考股票二级市场交易价格确定国有上市公司转股价格,允许参考竞争性市场报价或其他公允价格确定国有非上市公司转股价格。 6、市场化筹集债转股资金。债转股所需资金由实施机构充分利用各种市场化方式和渠道筹集,鼓励实施机构依法依规面向社会投资者募集资金,特别是可用于股本投资的资金,包括各类受托管理的资金。支持符合条件的实施机构发行专项用于市场化债转股的金融债券,探索发行用于市场化债转股的企业债券。 7、采取多种市场化方式实现股权退出。实施机构对股权有退出预期的,可与企业协商约定所持股权的退出方式。债转股企业为上市公司的,债转股股权可以依法转让退出,转让时应遵守限售期等证券监管规定。债转股企业为非上市公司的,鼓励利用并购、全国中小企业股份转让系统挂牌、区域性股权市场交易、证券交易所上市等渠道实现转让退出。 | |
| 二 | 《金融资产投资公司管理办法(试行)》(银保监令[2018]4号) |
1、银行只能通过金融资产投资公司实施债转股,其向银行收购的债权价格自主协商。鼓励通过债转股、原股东资本减记、引进新股东等方式优化企业股权结构。支持金融资产投资公司推动企业改组改制。 2、金融资产投资公司的主要股东应当为在境内注册的商业银行,并且入股资金为自有资金、最近3个会计年度连续盈利、最近2年内无重大违法违规行为;其他境内外法人机构为股东的,最近1年年末总资产不低于50亿元人民币或等值自由兑换货币,最近1年年末净资产不得低于总资产的30%;其他境内外法人机构为非金融机构的,权益性投资余额原则上不超过其净资产的50%(合并会计报表口径);财务状况良好,最近2个会计年度连续盈利;经营管理良好,最近2年内无重大违法违规经营记录。 3、金融资产投资公司的最低注册资本为100亿元人民币或等值自由兑换货币。 4、资金端,收购银行对企业的债权,并转化为股权;对债权进行重组、转让和处置;投资企业股权,用于偿还企业现有债权;自营资金可以开展存放同业、拆放同业、购买固定收益类证券;与债转股相关的财务顾问和咨询业务。 5、负债端,发行私募资产管理产品,可以设立附属机构,申请成为私募股权投资基金;发行金融债券,银行借款,质押融资;同业拆借,债券回购、同业借款等;申请成为私募股权投资基金管理人;根据募集资金的确定用途使用。 6、以债转股为目的收购银行对企业的债权,将债权转为股权并对股权进行管理;对于未能转股的债权进行重组、转让和处置;以债转股为目的投资企业股权,由企业将股权投资资金全部用于偿还现有债权;依法依规面向合格投资者募集资金,发行私募资产管理产品支持实施债转股。上述四类业务应作为金融资产投资公司主营业务,且其占比或者主营业务收入占比原则上不应低于总业务或者总收入的50%。 7、金融资产投资公司自营资金可以进行交叉实施债转股,募集资金则应当主要用于交叉实施债转股。 8、金融资产投资公司收购银行债权不得接受债权出让方银行及其关联机构出具的本金保障和固定收益承诺,不得实施利益输送,不得协助银行掩盖风险和规避监管要求,不得由该债权出让方银行使用资本金、自营资金、理财资金或其他表外资金提供任何形式的直接或间接融资,不得由该债权出让方银行以任何方式承担显性或者隐性回购义务。 9、银行债权评估或估值可以由金融资产投资公司会同银行对企业进行尽职调查后确定,也可以由独立第三方实施。银行债权转让可以采取招标、拍卖等公开方式,也可在评估或估值基础上自主协商确定公允价格,允许金融资产投资公司折价收购银行债权。 10、金融资产投资公司对企业进行股权投资,股权投资资金用于偿还企业银行债权的,不得由该债权人银行使用资本金、自营资金、理财资金或其他表外资金提供任何形式的直接或间接融资。 11、转股债权标的应当以银行对企业发放贷款形成的债权为主,适当考虑其他类型银行债权和非银行金融机构债权。转股债权资产质量类别由债权银行、企业和金融资产投资公司自主协商确定,包括正常类、关注类和不良类债权。 12、经过法定程序,债权可以转为普通股,也可以转为优先股。 13、金融资产投资公司确定作为债转股对象的企业应当具备以下条件:发展前景良好但遇到暂时困难,具有可行的企业改革计划和脱困安排;主要生产装备、产品、能力符合国家产业发展方向,技术先进,产品有市场,环保和安全生产达标;信用状况较好,无故意违约、转移资产等不良信用记录。 14、金融资产投资公司开展债转股,应当符合国家产业政策等政策导向,优先考虑对拥有优质优良资产的企业和发展前景良好但遇到暂时困难的优质企业开展市场化债转股,包括:因行业周期性波动导致困难但仍有望逆转的企业;因高负债而财务负担过重的成长型企业,特别是战略性新兴产业领域的成长型企业;高负债居于产能过剩行业前列的关键性企业以及关系国家安全的战略性企业;其他适合优先考虑实施市场化债转股的企业。 15、金融资产投资公司不得对下列企业实施债转股:扭亏无望、已失去生存发展前景的“僵尸企业”;有恶意逃废债行为的失信企业;债权债务关系复杂且不明晰的企业;不符合国家产业政策,助长过剩产能扩张和增加库存的企业;金融业企业;其他不适合实施债转股的企业。 | |
| 三 | 《关于鼓励相关机构参与市场化债转股的通知》(发改办财金[2018]1442号) |
鼓励AMC、保险集团(控股)公司、保险公司、保险资产管理机构、国有资本投资运营公司、银行自营、银行理财、理财子公司、信托公司、证券公司、基金管理公司、私募股权投资基金、养老金等机构使用自有资金、合法筹集或管理的专项用于市场化债转股的资金投资AIC债转股投资计划。 | |
| 四 | 《关于市场化债转股股权风险权重的通知》(银保监会2018年8月) |
明确银行集团通过金融资产投资公司持有的市场化债转股股权风险权重为250%(上市公司)和400%(非上市公司) | |
| 五 | 《2019年降低企业杠杆率工作要点》(发改财金[2019]1276号) |
1、扩大金融投资公司编制,充实金融资产投资人才队伍,建立符合股权投资特点的绩效评价和薪酬管理体系。 2、出台金融资产投资公司发起设立资管产品备案制度。 3、加快股份制商业银行定向降准资金使用。支持符合条件的股份制商业银行利用所属具有股权投资功能的子公司、同一金融控股集团的现有股权投资机构或拟开展合作的具有股权投资功能 的机构参与市场化债转股。 4、加强对商业银行定向降准资金使用情况的评估考核。进一步推动商业银行调动全行资源用好定向降准资金支持市场化债转股。 5、采取多种措施解决市场化债转股资本占用过多问题。支持商业银行发行永续债补充资本。鼓励外资依法合规入股金融资产投资公司等债转股实施机构。 6、加快推进市场化债转股资产交易,推动具备条件的各类交易场所依法合规开展转股资产交易。 7、鼓励对优质企业开展市场化债转股。鼓励对品牌知名度高、市场竞争力强、经营运转正常的高杠杆优质企业或企业集团内优质子公司及业务板块优先实施市场化债转股,增强优质企业资本实力,降低债务风险,提高抗冲击能力。 8、支持对民营企业实施市场化债转股。鼓励和支持实施机 构对符合政策和条件的民营企业实施市场化债转股,降低民营企业债务风险,促进民营经济发展。 9、开展债转优先股试点。鼓励依法合规以优先股方式开展市场化债转股,扩大非上市非公众股份公司债转优先股试点范围。 10、强化公司治理和社会资本权益保护。引导实施机构依法向转股对象企业派驻董事、监事,实质性参与公司治理,积极推动企业转型升级;促进市场化债转股与混合所有制改革等有机结合,优化股权结构,推动完善现代企业制度。 11、推进企业战略重组与结构调整。鼓励通过兼并重组整合资源,出清过剩产能,提高产业集中度,减少同质化无序竞争和资源浪费;鼓励有效整合企业内部优质资源,提升内部资源配置效 率,提高优质业务板块股权融资能力。 12、大力发展股权融资。完善交易所市场股权融资功能,改革股票发行制度,提升上市公司质量;加强对中小投资者权益的保护,增强投资者信心;按照投资者适当性原则,有序促进社会储蓄转化为股权投资,拓宽企业资本补充渠道;鼓励私募股权投资基 金等多元化投资主体发展,丰富股权融资市场投资者群体。 13、充实国有企业资本。拓宽国有企业资本补充渠道,鼓励国有企业通过发行普通股和优先股充实资本金,进一步规范国有企业资本管理,防止虚假降杠杆。 | |
| 六 | 《关于金融资产投资公司开展资产管理业务有关事项的通知》(银保监发[2020]12号) |
1、金融资产投资公司开展资产管理业务,是指其接受投资者委托,设立债转股投资计划并担任管理人,依照法律法规和债转股投资计划合同的约定,对受托的投资者财产进行投资和管理。债转股投资计划应当主要投资于市场化债转股资产,包括以实现市场化债转股为目的的债权、可转换债券、债转股专项债券、普通股、优先股、债转优先股等资产。 2、债转股投资计划财产独立于管理人、托管机构的自有资产,因债转股投资计划财产的管理、运用、处分或者其他情形而取得的财产,均归入债转股投资计划财产。 3、金融资产投资公司债转股投资计划可以依法申请登记成为债转股标的公司股东。 4、金融资产投资公司应当通过非公开方式向合格投资者发行债转股投资计划,并加强投资者适当性管理。合格投资者为具备与债转股投资计划相适应的风险识别能力和风险承担能力,并符合下列条件的自然人、法人或者其他组织:(1)具有4年以上投资经历,且满足下列条件之一:家庭金融净资产不低于500万元,或者家庭金融资产不低于800万元,或者近3年本人年均收入不低于60万元。(2)最近1年末净资产不低于2000万元的法人单位。(3)中国银保监会视为合格投资者的其他情形。 5、合格投资者投资单只债转股投资计划的金额不低于300万元。 6、自然人投资者参与认购的债转股投资计划,不得以银行不良债权为投资标的。 7、金融资产管理公司、保险资产管理机构、国有资本投资运营公司、金融资产投资公司等各类市场化债转股实施机构及相关机构,可以在依法合规的前提下使用自有资金、合法筹集或管理的专项用于市场化债转股的资金投资债转股投资计划。 8、金融资产投资公司作不得使用受托管理的资金投资本公司债转股投资计划。 9、保险资金、养老金等可以依法投资债转股投资计划。 10、除各类市场化债转股实施机构及相关机构外,其他投资者可以使用自有资金投资债转股投资计划。 11、投资者可以通过银行业理财登记托管中心(下称登记机构)以及中国银保监会认可的其他场所和方式,向合格投资者转让其持有的债转股投资计划份额,并按规定办理持有人份额变更登记。转让后,持有债转股投资计划份额的合格投资者合计不得超过200人。不得以拆分债转股投资计划份额等方式,变相突破合格投资者标准或200人的人数限制。 12、债转股投资计划可以投资单笔市场化债转股资产,也可以采用资产组合方式进行投资。资产组合投资中,市场化债转股资产原则上不低于债转股投资计划净资产的60%。债转股投资计划可以投资的其他资产包括合同约定的存款(包括大额存单)、标准化债权类资产等。 12、债转股投资计划应当为封闭式产品;债转股投资计划直接或间接投资于非标准化债权类资产的,非标准化债权类资产的终止日不得晚于产品到期日。债转股投资计划直接或间接投资于未上市企业股权及其收益权的,未上市企业股权及其收益权的退出日不得晚于产品的到期日。 13、债转股投资计划原则上应当为权益类产品或混合类产品,可以进行份额分级,根据所投资资产的风险程度设定分级比例(优先级份额/劣后级份额,中间级份额计入优先级份额)。权益类产品的分级比例不得超过1∶1,混合类产品的分级比例不得超过2∶1。分级债转股投资计划不得直接或间接对优先级份额认购者提供保本保收益安排。金融资产投资公司应当对分级债转股投资计划进行自主管理,不得转委托给劣后级投资者。 14、债转股投资计划的总资产不得超过该产品净资产的200%。分级债转股投资计划的总资产不得超过该产品净资产的140%。 15、金融资产投资公司应当在登记机构对债转股投资计划进行集中登记。未经登记不得发行。 16、金融资产投资公司设立的债转股投资计划,应当选择在商业银行、登记机构等具有相关托管资质的机构托管。 | |
| 七 | 《关于银行业保险业支持高水平科技自立自强的指导意见》(银保监发〔2021〕46号) |
鼓励AIC在业务范围内,在上海依法依规试点开展不以债转股为目的的科技企业股权投资业务。 | |
| 八 | 《促进创业投资高质量发展的若干政策措施》(国办发[2024]31号) |
要扩大金融资产投资公司直接股权投资试点范围。支持金融资产投资公司在总结上海试点开展直接股权投资经验基础上,稳步扩大试点地区范围,充分发挥金融资产投资公司在创业投资、股权投资、企业重组等方面的专业优势,加大对科技创新的支持力度。 | |
| 九 | 《关于做好金融资产投资公司股权投资扩大试点工作的通知》(金办发[2024]100号) |
1、金融资产投资公司应通过附属机构发行私募股权投资基金的形式开展股权投资,私募股权投资基金应在中国基金业协会履行登记备案程序并接受其监督管理。金融资产投资公司附属机构担任私募股权投资基金管理人或执行事务合伙人,要加强对基金的主动管理。 2、金融资产投资公司表内资金进行股权投资的金额不得超过公司上季末总资产的10%、投资单只私募股权投资基金的金额不得超过该基金发行规模的30%。 3、金融资产投资公司应对每只私募股权投资基金的资金单独管理、单独建账、单独核算,不得开展或参与任何形式的资金池业务,并依法依规披露资金运用情况。 4、股权投资业务应按照内部授权管理要求报金融资产投资公司投决会或董事会审议,超出金融资产投资公司审批权限的应报母行审批。金融资产投资公司每年应至少对股权投资业务开展一次专项审计。 | |
| 十 | 《关于扩大金融资产投资公司股权投资试点范围的通知》(金办便函[2024]1210号) |
1、将股权投资试点范围由上海扩大至北京、天津、上海、重庆、南京、杭州、合肥、济南、武汉、长沙、广州、成都、西安、宁波、厦门、青岛、深圳、苏州等18个城市。 2、总结在上海试点开展股权投资的经验,建立健全股权投资业务制度流程,强化内部管理和人才队伍建设,加强风险管控,按照市场化、法治化原则,依法合规在上述城市开展股权投资试点工作,加大对科技创新的支持力度。 | |
| 十一 | 《国家金融监督管理总局办公厅关于进一步扩大金融资产投资公司股权投资试点的通知》(金办发[2025]19号) |
1、将金融资产投资公司股权投资范围扩大至试点城市所在省份。金融资产投资公司通过附属机构发行的私募股权投资基金,可以在试点城市所在省份进行股权投资,进一步加大对科技创新和民营企业的支持力度。 2、支持符合条件的商业银行发起设立金融资产投资公司。 3、支持保险资金依法合规投资金融资产投资公司通过附属机构发行的私募股权投资基金、金融资产投资公司发行的债券或者参股金融资产投资公司,拓宽股权投资试点资金来源。 |
注:文章为作者独立观点,不代表资产界立场。
题图来自 Pexels,基于 CC0 协议
本文由“负险不彬”投稿资产界,并经资产界编辑发布。版权归原作者所有,未经授权,请勿转载,谢谢!

负险不彬 











