最及时的信用债违约讯息,最犀利的债务危机剖析
作者:李坤泽
来源:睿博恩重生笔记

就在一个月前,公司刚刚披露4.06亿元资金占用“零归还”的事实,股票已自2月26日起停牌。如今控股方的重整从“各自为战”升级为“集体作战”,ST新华锦的未来走向变得更加扑朔迷离。对于持有这只股票的约4万名投资者而言,摆在面前的是两个悬而未决的问题:4.06亿元被占用的资金能否追回?上市公司的控制权将花落谁家?
1 从独立重整到“抱团”自救
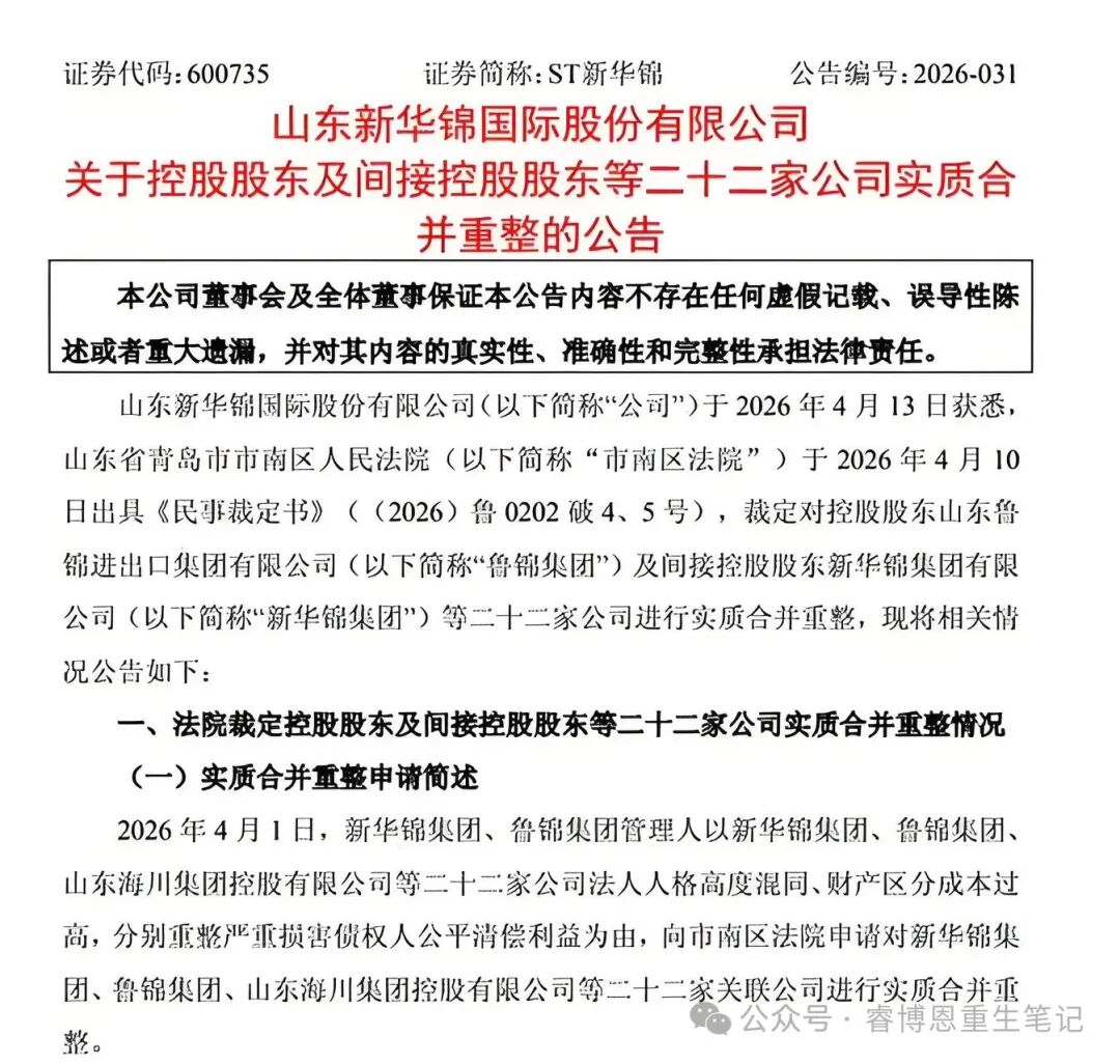
2026年1月20日,青岛市市南区法院裁定受理鲁锦集团和新华锦集团的破产重整申请。此后,两家公司的重整程序各自推进:3月20日,鲁锦集团召开第一次债权人会议,审议通过了《融资方案》;3月23日,法院批准管理人执行该方案,管理人随即发布融资公告招募意向投资人。同一天,新华锦集团也召开了第一次债权人会议。然而,独立重整的路径很快被证明存在问题。4月1日,新华锦集团和鲁锦集团的管理人共同向法院提出申请,理由是:这22家公司法人人格高度混同、财产区分成本过高,分别重整将严重损害债权人公平清偿利益。法院于4月9日召开听证会,听取了管理人、被申请人、职工代表及部分债权人等相关利害关系人的意见后,次日便出具了实质合并重整的裁定。速度之快,表明法院对这一判断高度认可:22家公司实际上是一个“家族”,分开重整既难分清账目,也无益于公平偿债。
被纳入实质合并重整的22家公司,涵盖的业态极为庞杂:除了以进出口贸易为核心的新华锦集团和鲁锦集团外,还有山东海川集团控股有限公司、青岛丽晶大酒店有限公司、新华锦大商(青岛)国际贸易有限公司、山东即墨黄酒厂有限公司、青岛海拓旅游投资有限公司、青岛芯科半导体新材料科技有限公司、青岛华锦新材料科技发展有限公司、新华锦(青岛)置业集团有限公司、新华锦集团青岛华业科技开发有限公司、青岛聚源开发有限公司、新华锦集团山东海润工艺品进出口有限公司、青岛鲁锦繁华国际贸易有限公司、青岛新华锦汽车贸易有限公司、新华锦(青岛)即墨老酒有限公司、新华锦(青岛)酒业销售有限公司、新华锦(青岛)长乐颐养服务有限公司、青岛广源物业管理有限公司、山东新华锦国际高尔夫公寓有限公司、山东新华锦汽车销售服务有限公司等。从酒店到黄酒、从汽车贸易到新材料、从房地产到物业管理,一个横跨十几个行业的“商业帝国”轮廓隐约可见。
实质合并重整的法律效果在于:这些公司的资产和负债将被合并为一个整体进行统一处理,债权人在同一框架下按统一比例获得清偿。对于上市公司的4.06亿元被占用资金而言,这意味着它将被纳入22家公司合并后的债权池中,与其他债权人的债权一同按比例受偿。4月11日,市南区法院出具《决定书》,指定新华锦集团管理人担任这22家公司实质合并重整的管理人。债权人应在5月15日前申报债权,第一次债权人会议定于5月29日以网络方式召开。
2 4亿资金占用:悬在上市公司头上的利剑
在控股方的重整程序之外,上市公司本身正面临一场更紧迫的危机。2025年8月25日,青岛证监局对ST新华锦、新华锦集团及公司实控人张建华采取责令改正措施,要求新华锦集团及其关联方在六个月内归还非经营性占用的4.06亿元资金。6个月整改期于2026年2月25日届满。截至公告披露日,新华锦集团及其关联方累计归还占用资金0元,资金占用具体解决方案尚未确定。2月26日,公司股票开市起停牌,预计停牌时间不超过2个月。停牌并非终点,而是退市倒计时的起点。根据上交所股票上市规则,若公司在停牌期限内未完成整改,上交所将对公司股票实施退市风险警示(*ST);复牌后两个月内仍未完成整改的,上交所将决定终止公司股票上市交易。这意味着,ST新华锦的退市倒计时已经按下了启动键。公司的命运,与22家公司实质合并重整能否成功、融资方案能否落地、4.06亿元资金占用能否清偿,紧紧捆绑在一起。从法律角度看,资金占用的性质对ST新华锦极为不利:按照《企业破产法》的规定,控股股东及其关联方占用的上市公司非经营性资金,在破产程序中只能作为普通债权处理,清偿顺序排在担保债权和职工债权之后。这意味着,如果22家公司合并后的资产在清偿了优先债权后所剩无几,ST新华锦这4.06亿元占款能拿回多少,存在很大的不确定性。
尽管《融资方案》旨在解决ST新华锦非经营性资金占用问题、化解退市风险,但公告也坦承:意向投资人尚未支付资金,募集资金能否到位、何时到位、是否可以足额偿还公司,均存在较大不确定性。更令人关注的是,公司及实控人还因涉嫌信息披露违法违规,于2026年2月被证监会立案调查。在立案调查期间,任何外部资本的入场意愿都可能受到抑制。
3 控制权悬疑:新买家还是旧班底?
22家公司实质合并重整,对上市公司最直接的影响是:控制权可能变更。ST新华锦在公告中明确表示,目前公司生产经营正常,与控股股东在业务、人员、资产等方面保持独立,该事项不会对正常经营造成不良影响。但后续重整方案及法院最终裁定可能影响公司控制权,是否导致控制权变更存在不确定性。控制权归属的变化可能有两种走向:第一种:重整投资人入主。 如果22家公司的合并重整能够成功引入实力雄厚的产业投资人,该投资人可能通过承接鲁锦集团持有的上市公司股份,成为ST新华锦的新控股股东。对于上市公司而言,这或许是一条相对理想的路径——新股东带来新资金、新资源,有可能推动公司走出困境。第二种:原控制人延续控制。 如果重整方案最终保留原控制人张建华家族的控制地位,上市公司面临的局面将更加复杂。目前张建华已被采取责令改正措施,公司及实控人还因涉嫌信披违规被立案调查,这些负面因素将持续影响市场对上市公司的信心。
从行业经验看,上市公司控股股东进入重整程序后,控制权变更的概率相当高。但具体走向,取决于重整投资人招募结果、债权清偿方案的设计以及法院的最终裁定。
4 基本面:一家发制品龙头的三条业务线
ST新华锦成立于1993年,总部位于青岛,主营业务可分为三个板块:1,发制品出口是公司的传统优势业务,也是发制品出口细分领域的头部企业之一,产品主要销往欧美市场。这项业务现金流相对稳定,但受国际贸易环境和汇率波动影响较大。2,石墨新材料产业是公司近年来布局的新方向,依托山东石墨资源优势,公司在石墨深加工领域有一定积累。目前该板块仍处于培育期,对整体利润贡献有限。3,跨境进口电商是公司的另一条业务线,主要通过线上平台销售海外消费品,但该领域竞争激烈,毛利率偏低。
业绩方面,ST新华锦预计2025年净亏损0.95亿元至1.42亿元,亏损主要系基于谨慎性原则计提资产减值准备,包括商誉减值、存货跌价和信用减值损失。2025年前三季度,公司实现收入10.25亿元,归母净利润1644万元。从基本面看,ST新华锦并非“空壳公司”。发制品出口业务具有稳定的现金流和海外客户基础,是公司能够维持运营的“压舱石”。在控股股东陷入债务危机、上市公司自身被立案调查的背景下,主营业务的持续运营能力是支撑公司价值的核心底线。
5 睿博恩三重门分析:三道门的现状与出路
用睿博恩的“三重门”系统论来分析ST新华锦的困境,现状如下:
第一重门:资本结构之困——恶化中。 上市公司层面,2025年前三季度归母净利润仅1644万元,全年预计亏损近亿元,盈利能力薄弱。控股股东层面,22家公司已进入实质合并重整,整体资不抵债。ST新华锦自身资产负债率处于可控范围,但控股股东层面的债务危机随时可能波及上市公司。
第二重门:产融能力之困——分化中。 发制品出口主业仍有竞争力,石墨新材料和跨境电商处于培育期。公司生产经营保持正常,与控股股东保持独立,这是ST新华锦区别于很多“烂壳”公司的核心优势。但控股股东的债务危机已在客观上削弱了上市公司的融资能力和品牌信用。
第三重门:治理信任之困——严重受损。 4.06亿元资金占用“零归还”、实控人张建华被采取监管措施、公司及实控人因涉嫌信披违规被立案调查——治理层面的每一个信号都在削弱外部对这家公司的信任。22家公司实质合并重整,本身也是治理混乱的后果。这一重门是目前ST新华锦最棘手的问题,也是影响控制权变更走向的关键变量。
6 对困境企业家的几点启示
ST新华锦的案例,对正在困境中挣扎的企业家,有几个值得深思的启示:
启示一:资金占用是上市公司治理的“红线”。 4.06亿元资金占用“零归还”,不仅直接导致公司股票停牌,还可能触发退市。资金占用的本质是控股股东对上市公司的利益输送,在监管趋严的背景下,这条路已经走不通了。对于困境企业而言,任何形式的非经营性资金占用都必须坚决杜绝。
启示二:实质合并重整是集团化企业应对债务危机的有效工具。 22家公司法人人格高度混同,分别重整难以厘清资产负债关系。实质合并重整将资产和负债打包处理,统一清偿方案,是更高效、更公平的路径。对于关联关系复杂、资产混同严重的集团企业而言,这一工具值得重视。
启示三:核心主业是上市公司最后的“护城河”。 ST新华锦能在控股股东破产重整、自身被立案调查的双重压力下维持正常经营,靠的是发制品出口业务稳定的现金流。这提醒困境企业:无论外部环境多恶劣,保住主业、维持经营,才有翻盘的可能。业务停摆才是真正的绝症。
启示四:控制权变更是“危”也是“机”。 控股股东破产重整,对于ST新华锦而言,既可能意味着控制权的旁落,也可能是引入新股东的契机。关键在于重整方案的设计:新股东的产业背景是否与上市公司业务匹配?重整资金能否覆盖资金占用?这些问题的答案,将决定上市公司能否借此机会实现真正意义上的“重生”。
7 后续时间节点与核心关注
对于关注ST新华锦进展的投资者和从业者,以下几个时间节点和关键事项值得密切跟踪:5月15日前:债权申报截止。 ST新华锦已就4.06亿元资金占用在破产程序中申报债权。债权确认的金额和性质,将直接影响资金占用的最终清偿率。5月29日:第一次债权人会议。 22家公司合并重整的第一次债权人会议将以网络方式召开,届时重整方案的框架、投资人招募的进展等信息有望披露。
停牌期满前(预计4月下旬至5月中旬):资金占用整改。 停牌期限不超过2个月,即最晚在4月26日前后到期。若届时资金占用仍未解决,公司股票将复牌并披星戴帽(*ST),随后进入两个月的退市倒计时。实质合并重整推进进度:投资人招募。 鲁锦集团的《融资方案》已获法院批准,管理人已发布融资公告招募意向投资人。22家公司实质合并重整后,融资方案是否需要调整、意向投资人招募能否成功,将直接影响资金占用的偿还能力。
8 结语:一场与时间赛跑的重整
ST新华锦的故事,是中国民营企业在经济周期下行、金融环境收紧背景下的一个缩影。发制品出口业务仍能正常运转,2025年前三季度仍有千万元级别净利润——但4.06亿元的资金占用像一个黑洞,把公司一步步拖向退市的深渊。控股股东22家公司实质合并重整,是新华锦集团自救的最新一步,也是上市公司能否“保壳”的最大变量。
实质合并重整的优势在于:将22家公司的资产和负债打包处理,统一引入重整投资人,统一制定清偿方案。对于资金占用的债权人ST新华锦而言,这意味着4.06亿元债权的受偿比例,取决于22家公司合并后的整体资产价值与投资人投入的重整资金。如果重整成功,投资人注入的资金有望用于清偿资金占用;如果重整失败,ST新华锦将面临占款无法追回、股票退市的双重风险。
睿博恩不预测重整的成败,但有一点可以肯定:ST新华锦的命运,已经与22家公司实质合并重整的进度深度绑定。 能否在规定时间内完成整改、能否找到合适的重整投资人、4.06亿元资金占用能否得到妥善解决——这些问题的答案,将在未来一两个月内陆续揭晓。
【睿博恩观点提炼】
· 核心判断:ST新华锦面临资金占用引发的退市风险和控股股东重整引发的控制权变更风险,双重风险叠加,局面复杂。但公司主营业务仍有运营能力,这是其区别于“空壳”公司的核心资产。
· 核心风险:4.06亿元资金占用“零归还”,停牌期满后可能被实施退市风险警示;公司及实控人被证监会立案调查;资金占用在破产程序中作为普通债权,清偿率存在较大不确定性。
· 可能的出路:22家公司实质合并重整成功、引入实力雄厚的产业投资人、重整资金用于清偿资金占用,这是最理想的路径;反之,若重整失败或资金占用无法解决,退市风险将实质性落地。
· 给企业家的启示:资金占用是上市公司治理的红线;实质合并重整是集团化企业化解债务的有效工具;核心主业是上市公司最后的护城河。
(本文数据截至2026年4月,均来自法院公告、上市公司公告及公开信息,仅做行业案例复盘与实务观点分享,不构成任何投资建议。配图无不良引导,请仔细甄别,欢迎关注评论或私信与我交流。)
注:文章为作者独立观点,不代表资产界立场。
题图来自 Pexels,基于 CC0 协议
本文由“睿博恩重生笔记”投稿资产界,并经资产界编辑发布。版权归原作者所有,未经授权,请勿转载,谢谢!

睿博恩重生笔记 











