作为中国基础设施及不动产领域信息综合服务商,睿思坚持以专业视角洞察行业发展趋势及变革,打造最具公信力和影响力的垂直服务平台,输出有态度、有锐度、有价值的优质行业资讯。
作者:公用评级四部
来源:联合资信(ID:lianheratings)
各国家级新区发展基础差异较大,但整体战略定位高,政策支持力度大,长期稳定发展具备多方位保障。行政管理方面,国家级新区享受不同程度的管理权限下放,有助于提高新区运行效率,协调资源保障发展。财政体制方面,绝大多数新区构建独立财政体制,财政资源配置效率较高。
国家级新区经济发展水平不一、产业结构各有不同。但因国家级新区承担落实国家战略、协调区域发展和政策先试先行的核心职能,经济活力相对较大,经济增速普遍高于所在城市,且对所在城市经济发展的贡献普遍较大。
国家级新区可支配财力的判断需结合不同新区的财政结算体制,现阶段国家级新区一般公共预算收入规模分化明显。受产业聚集及人口吸引力、区域经济环境等多方面因素影响,兰州新区、贵安新区、长春新区、哈尔滨新区等自身财力较弱;现阶段大部分新区仍处于开发建设阶段,对土地财政依赖程度仍较高。
国家级新区的快速发展导致城投企业债务规模持续增长,新区城投企业市场化融资是国家级新区建设筹措资金的重要渠道。新区城投企业信用分析的思路与普通城投企业基本一致,主要考虑平台自身偿付能力及外部支持情况,其中城投企业自身偿付能力的分析需重点考虑现金流、债务负担、融资渠道结构、集中偿付压力等因素。不同新区城投企业短期偿债压力分化明显,贵安新区、西咸新区、金普新区及滨海新区等部分西部新区和东北部新区的城投企业债务化解压力较大。长远来看,国家级新区的设立具有重大战略意义,对其评价不能局限于一时一地,随着配套基础设施建设完善、产业培育壮大、人口集聚及财税产出能力的提升,新区城投企业债务压力将逐步缓解。
各国家级新区发展基础差异较大,但整体战略定位高,政策支持力度大,为新区发展提供多方位保障。
国家级新区是由国务院批准设立,承担国家重大发展和改革开放战略任务的综合功能区。自1992年上海浦东新区获批以来,我国已有19个国家级新区。国家级新区规划面积大、范围广,资源环境承载能力强,作为引领区域经济发展的新引擎,其长期规划发展得到了多方位的保障。

资源禀赋、空间布局和区位条件等是国家级新区发展的先天基础,不同新区先天基因差异巨大,起步条件和发展空间也存在较大差异。多数国家级新区依托直辖市或省会城市建设,区位条件整体较为优越,其中7个新区毗邻国际海港,9个新区坐拥国际机场、多数新区距离国际机场不足60公里,绝大多数新区设高铁站点。浦东新区、滨海新区、两江新区、福州新区等已构建水陆空立体交通体系,优越的区位条件为其发展奠定了良好的基础。而兰州新区地处西北内陆秦王川盆地且距离兰州市中心较远,贵安新区地跨两市距贵阳市中心及龙洞堡国际机场均有一定距离,滇中新区空间布局割裂、分布在昆明市东西两侧,舟山群岛新区海域广阔、海岛众多,与其他国家级新区相比起步基础不具备明显优势。
国家级新区定位明确,是国家重大发展战略及区域发展战略的承载主体,成立的时间序列和区域分布某种程度上体现了国家改革开放和区域发展战略的演变。促进经济对外开放方面,依托独特的地理位置和自然条件,浦东新区定位国际经济中心、国际金融中心、国际贸易中心、国际航运中心、全球科技创新中心,全面对外开放;滇中新区面向南亚东南亚,哈尔滨新区承载中俄全面合作。优化区域经济发展方面,浦东新区是东部率先发展的模范样本,两江新区服务西南地区统筹发展,兰州新区、西咸新区及贵安新区等深耕西部大开发,南沙新区助力粤港澳大湾区,福州新区促进两岸交流合作,金普新区、长春新区和哈尔滨新区着力于东北振兴,雄安新区支撑京津冀协同发展。此外,国家级新区在“一带一路”及“长江经济带”等重大战略中各自扮演不同角色,助力深化改革开放和区域协调发展。
政策支持是国家级新区优先发展的前提,基于国家级新区的高定位和高目标,其在金融、财税、土地、海关、产业、人才等政策方面往往享受较大支持。浦东新区和滨海新区成立时间较早,在较长时间内享受独有的政策红利,从而取得瞩目的发展成就;对于后期成立的国家级新区,虽国家直接的、专项的政策支持力度有所弱化,但仍可享受国家对于新区整体性的政策支持及地方政府的政策倾斜,且多数新区产业政策具有独特性,中央和地方政府对国家级新区整体政策支持力度仍较大。此外,国家级新区具备政策先行优势,在发展过程中往往多重身份叠加,优先享受创新政策。如浦东新区既是国家级新区,又是国家综合配套改革试验区,着力探讨政府职能转变、经济发展方式转变及城乡二元结构转变等问题,享受相关政策倾斜;同时还是自由贸易试验区,进一步扩大开放,极大程度上享受贸易和关税政策优惠。
国家级新区不同的行政管理体制带来不同的行政管理效率,但整体上享受上级政府不同程度的管理权限下放,有助于新区协调资源保障发展。
根据行政管理体制特征的不同,可将国家级新区分为政府型新区、政区合一型新区及管委会型新区。政府型新区即设立一级建制政府,统筹负责新区建设、社会管理与服务职能。政区合一型新区即新区的行政规划范围与所在行政区完全重合,新区管委会与所在行政区政府合署办公,实行“一套人马、两块牌子”。管委会型新区即管委会作为派出机构代表上级政府行使区内开发建设管理权利,负责新区规划实施、经济发展、项目建设、土地管理等经济职能,辖区内社会事务主要由所在行政区负责。浦东新区、滨海新区为政府型新区;舟山群岛新区、南沙新区、西海岸新区和金普新区[1]为政区合一型新区,两江新区、兰州新区、西咸新区、贵安新区、天府新区、湘江新区等其他新区均为管委会型新区。不同行政管理体制带来的行政管理效率有所不同。政府型新区和政区合一型新区因行政管理体制成熟、责权清晰,行政管理效率较高;而管委会型新区多跨越多个行政区,发展过程中可能存在管委会与行政区政府权力职能、组织机构、责任清单等方面的交叉,导致权责不清、沟通不畅、甚至恶性竞争,进而影响新区整体运行效率。
管理权限方面,国家级新区由国务院统一审批,根据新区发展需要,所在地区上级政府不同程度下放管理权限并在新区不同发展阶段适时做出调整,因此,具体到不同的新区行政级别差异较大且与所在区域的行政级别无直接关系。如西海岸新区行使省级管理权限,舟山群岛新区行使省级经济社会管理权限及部分省级行政审批(管理)权限,金普新区、雄安新区行使省级经济社会管理权限,浦东新区被赋予市级经济管理权限,兰州新区、贵安新区等行使省级经济管理权限,哈尔滨新区和赣江新区可行使部分省级经济管理权限,江北新区和滇中新区行使部分省级行政管理权限等。较大程度的自主权有助于提高决策效率,较高的管理权限有助于协调各种资源保障新区发展。
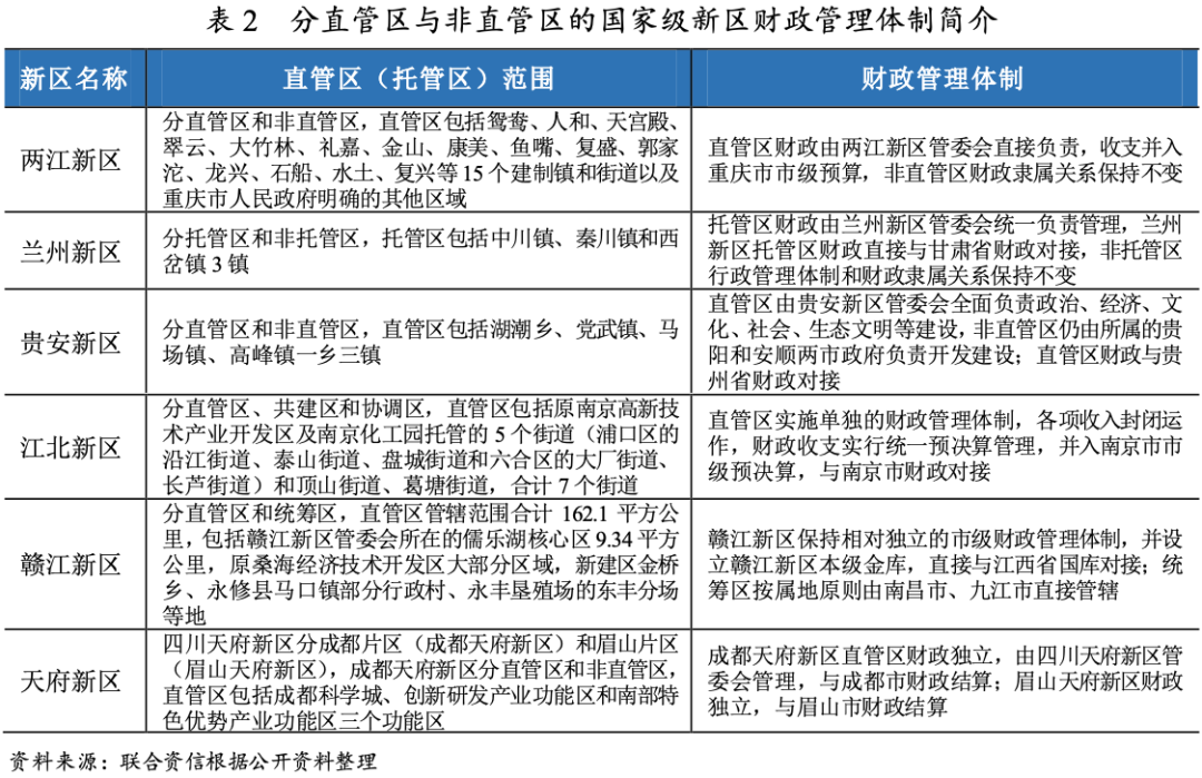
绝大多数新区构建独立财政体制,财政资源配置效率较高。管委会型新区财政管理体制差异较大,反映出不同新区财力支配、资金运作效率的不同。
财政管理体制方面,国家级新区多建立独立财政体制,财政独立性、灵活性较强,财政配置资源的效率较高,为国家级新区开发建设投融资提供较大的便利性。但不同新区财税分成和财政管理体制各有不同,反映出财政实力、财力支配灵活度及资金运作效率各有差异,中央及地方政府财税支持政策不同,可获取的上级政府支持力度亦有所不同。
政府型新区与政区合一型新区与正常行政区财政管理体制一致,均具备独立财政并对接上级政府金库直接与上级政府进行结算,财政独立性、灵活性强。管委会型新区财政管理体制差异较大:(1)部分新区分直管区和非直管区,通常直管区是新区发展的起步区或重点区域,直管区具备独立财政,非直管区保持原有的财政隶属关系不变,此种情况下,新区财力更多反映的是直管区范围内产生的财政收入。

(2)部分新区下辖多个功能区,新区与各功能区均具备独立财政,新区管委会对各功能区财力进行归口管理。此种情况下,新区本级财力较弱,财力主要分布在下属各功能区,呈现“子强母弱”态势。

(3)少数新区未设独立金库,如湘江新区和福州新区,财政收支分别纳入长沙市本级预算和福州市本级预算进行管理。
1、国家级新区经济发展情况
受成立时间、空间布局、资源禀赋、区位条件、产业基础、发展规划、支持政策等因素综合影响,国家级新区经济发展水平不一,浦东新区经济发展一枝独秀,滨海新区经济缩水严重,贵安新区、兰州新区及西咸新区等西部新区经济发展较为滞后。国家级新区经济活力较大,增速普遍高于所在城市,且对所在城市经济发展的贡献普遍较大。各新区产业结构受新区定位、产业基础、产业规划及布局等影响呈明显分化态势。
成立时间、空间布局、资源禀赋、区位条件、产业基础、发展规划、支持政策等因素综合影响国家级新区的经济发展水平,现阶段国家级新区开发建设进度及经济发展水平差异大,整体呈现东南沿海强、内陆地区弱的特征,与我国区域经济分布特征保持一致。具体来看,浦东新区占据天时地利,经济发展一枝独秀,2018年GDP总量首次突破万亿元;受产业结构转型阵痛、天津港大爆炸及挤水分等因素影响,滨海新区GDP自2017年以来大幅缩水;贵安新区、兰州新区、西咸新区、哈尔滨新区、长春新区、滇中新区及赣江新区等经济发展水平较低。赣江新区、西咸新区及贵安新区规划范围地跨两市,云南滇中新区分布在昆明市东西两侧,空间布局及管理体制上制约了新区聚力发展;长春新区及哈尔滨新区产业结构以重工业为主,加之资源逐步枯竭、人口流失严重,经济发展难有改观;兰州新区位于西北内陆深处,远离兰州市主城区,产业基础薄弱,人口稀疏等导致发展滞后;贵安新区与兰州新区面临问题较为类似。
经济发展速度方面,成立前期新区经济往往受益于政策支持力度大、集中投资及基数效应等保持高速增长,随着新区开发建设成熟度的提升,经济增速逐步回归正常水平。近年来,随着宏观经济下行压力的增大,多数新区GDP增速呈下降态势。其中,江北新区GDP增速保持较高水平,一方面江北新区固定资产投资规模大,另一方面产业聚集效应初显,集成电路及生命健康等新兴产业高速增长;兰州新区GDP规模小,固定资产投资对GDP拉动效应明显,带动GDP增速保持较高水平;2020年以来,大连市连续爆发多轮疫情,对金普新区经济发展产生重大影响,导致GDP增速低至0.55%。

经济贡献方面,因国家级新区承担落实国家战略、协调区域发展和政策先试先行的核心职能,经济活力相对较大,往往对区域经济的发展产生较大贡献且GDP增速普遍高于所在城市。2020年,滨海新区、浦东新区、西海岸新区和金普新区GDP占所在城市GDP比例均超过30%,绝大多数新区以占所在城市较小比例的面积产出了较大规模的GDP,单位面积GDP产出超过所在城市,而兰州新区、西咸新区及贵安新区单位面积GDP产出与所在城市相当。

新区定位、产业基础、产业规划及布局造就国家级新区不同的产业结构,赋予国家级新区不同的创税能力。现阶段国家级新区产业结构分化明显,浦东新区定位“五个中心”,主导金融、航运、贸易、电子信息、智能制造等产业,第三产业占比高达76.85%;两江新区定位为长江上游地区的经济中心、金融中心和创新中心,第三产业占比紧随浦东新区;贵安新区依托“大数据”提供信息服务拉升第三产业占比。兰州新区定位为承接产业转移示范区、重点布局石化、装备制造、绿色冶金等产业,福州新区电子器件、化纤纺织、玻璃陶瓷等制造业发达,赣江新区主导光电信息、生物医药、智能装备制造、新能源与新材料、有机硅、现代轻纺等六大产业,长春新区以汽车制造、医药制造、黑色金属冶炼等为支柱产业,以上新区第二产业占比均超过50%。

2、国家级新区财政实力
(1)一般公共预算
国家级新区可支配财力的判断需结合其不同的财政结算体制,不同国家级新区一般公共预算收入规模差距较大,兰州新区、贵安新区等一般公共预算收入规模小,财政自给能力较弱。
不同新区一般公共预算收入规模差距较大,且不同新区财政结算体制差异造成一般公共预算收入统计口径不同,叠加税源结构等因素影响,国家级新区一般公共预算收入序列与GDP序列有所不同。江北新区、两江新区、贵安新区等仅统计直管区一般公共预算收入,天府新区一般公共预算收入为成都天府新区直管区及眉山天府新区[2]一般公共预算收入之和,滇中新区为新区本级一般公共预算收入,湘江新区披露一般公共预算收入仅含非税收入。西咸新区房地产行业发展迅速,相关税收收入对一般公共预算收入贡献较大,一定程度上带动一般公共预算收入规模排序较为靠前。
具体来看,根据相关财政体制,江北新区直管区每年给予浦口区12.5亿元补助、给予六合区3.5亿元补助,江北新区管委会实际可支配财力需考虑此部分影响。两江新区非直管区由江北区、北碚区和渝北区三区人民政府负责投资建设,两江新区管委会统筹的财力仅用于直管区开发。四川天府新区中成都天府新区直管区及眉山天府新区财政相互独立,前者一般公共预算收入显著高于后者。西咸新区管委会归口管理五大功能区财力,新区本级财力较弱(2020年西咸新区本级一般公共预算收入1.08亿元,仅含非税收入)。滇中新区及湘江新区一般公共预算收入均不能全面反映其实际财力情况。
从增长情况来看,2020年受疫情及减税降费政策等因素影响,国家级新区一般公共预算收入增速普遍下降,金普新区、贵安新区、两江新区等一般公共预算收入降幅明显。

财政自给方面,大部分国家级新区无法自给自足,财政收支平衡依赖上级财力补助。两江新区为统筹城乡综合配套改革试验的先行区,南沙区自2016年被定位为广州市副中心,以上两个新区城乡公共设施规划与管理、公共设施建设支出规模较大,导致财政自给率偏低;兰州新区、贵安新区一般公共预算收入规模小,而维持新区运转承担的支出责任仍较大,导致财政自给水平低。
(2)政府性基金预算
兰州新区及贵安新区建设起步基础较弱,金普新区和长春新区受东北经济持续低迷、人口流失影响,政府性基金收入规模均较小。处于不同建设发展阶段的新区对土地财政的依赖程度差异较大,现阶段大部分新区仍处于开发建设阶段,整体上对土地财政依赖程度仍较高。
不同新区之间政府性基金收入规模差异巨大,间接反映了不同新区产业聚集效果及人口吸引力的差异。兰州新区及贵安新区建设起步基础较弱,从而导致产业聚集较慢,人口吸引力不足;东北经济持续低迷、人口净流出严重波及金普新区和长春新区等,以上新区2020年政府性基金收入规模均不足百亿。
从增长情况来看,近年来,国家级新区政府性基金收入合计规模持续增长,2020年合计规模超3000亿元,较2018年增加近千亿。从各新区的增长情况来看,政府性基金收入增速波动较大,2019年及2020年均有多个新区政府性基金收入规模出现下滑。2021年上半年,受试点城市集中供地政策影响,浦东新区、江北新区、西海岸新区及长春新区等上半年供地面积明显增加,带动政府性基金收入较上年同期明显增长。

国家级新区起步阶段通常面临巨大的投资需求,而融资渠道尚不完善,普遍依赖出让土地获取开发建设资金,随着开发建设逐步完善,产业体系构建成熟及人口的聚集,国家级新区对土地财政的依赖也将逐步减弱。现阶段,大部分新区开发建设尚未成熟,对土地财政依赖程度仍较高。滇中新区、西咸新区、两江新区、湘江新区、天府新区、南沙新区等6个新区政府性基金收入占综合财力的比重超过60%,南沙新区、西咸新区、两江新区和贵安新区的政府性基金收入为一般预算收入的3倍以上,政府性基金收入对财政收入的支撑作用明显。
(3)上级补助收入
因成立时间、定位及财政结算体制等不同,国家级新区具体获得的支持存在较大差异。南沙新区、贵安新区、兰州新区及哈尔滨新区等上级补助收入对新区综合财力贡献大。
国家级新区普遍在财税政策上得到上级政府的大力支持,体现在财政结算体制、定额补助、设立专项资金、单独核定政府债券限额、加大所在省市政府支出责任等方面。不同新区因成立时间、定位及财政结算体制等不同,具体获得的支持存在较大差异,浦东新区、滨海新区、两江新区及雄安新区可不同程度获得中央政府支持,其他新区则以地方政府支持为主。
中央政府支持方面,第一阶段成立的新区作为国家试点,在较长时间内获得中央政府的大力支持,如浦东新区前期在财政结算体制、资金筹集及定额补助方面获得中央政府大力支持,滨海新区在定额补助方面获得中央财政较大支持。自两江新区之后成立的国家级新区,鲜少有来自中央政府的专项支持,直至雄安新区设立,中央政府明确提出雄安新区规划建设起步阶段要加大中央财政转移支付力度,加强北京市企业向雄安新区变迁的税收政策引导,加大对雄安新区直接融资支持力度(包括单独核定雄安新区债券额度,支持中国雄安集团有限公司提高市场化融资能力)等,财政部在2021年已下达雄安新区建设发展补助100亿元,支持力度空前之大。
地方政府支持方面,大部分新区都可获得省市两级政府的支持,除财力倾斜、定额补助、专项资金、土地出让金封闭运作等,部分新区还明确了对新区范围内城投企业的支持措施,如贵州省财政分步向贵安新区内核心平台贵安新区开发投资有限公司注入资本金50亿元;江西省政府支持省属国企和赣江新区共同设立投融资平台,落实省级出资责任,做大做强江西赣江中医药科创城建设投资有限公司等投融资平台;湘江新区支持优质企业发行企业债、公司债和在境外发债,鼓励区域内企业通过资产证券化融资等。
上级补助收入与一般公共预算收入的比较关系反映出新区对上级补助的依赖程度,整体上看,新区发展成熟度越高,对上级补助收入的依赖性越弱。南沙新区、贵安新区、兰州新区及哈尔滨新区2020年上级补助收入均超过一般公共预算收入规模;浦东新区、西海岸新区、金普新区及江北新区等上级补助收入占一般公共预算收入比例较低(均在30%以下)。

国家级新区城市基础设施投融资主体(以下简称“新区城投企业”)是国家级新区发展建设的重要实施主体,同时,新区城投企业市场化融资是国家级新区建设筹措资金的重要渠道,自国家级新区进入快速发展阶段以来,发债城投企业数量大幅增加,城投债发行规模亦快速增长。新区城投企业信用分析的思路与普通城投企业基本一致,主要考虑平台自身偿付能力及外部支持情况。
1、城投企业分布
近年来,新区发债城投企业数量较快增长。AAA及AA+城投企业占比较高,主要分布在浦东新区、滨海新区、西海岸新区及江北新区等经济财政实力较强的国家级新区。
截至2021年11月底,综合考虑主体级别及数据资料可得性,本报告选取的新区城投企业共计80家,其中浦东新区、滨海新区、西海岸新区、舟山群岛新区、西咸新区等发债城投企业均超过7家,南沙新区和哈尔滨新区暂无发债城投企业,其他新区发债城投企业较少。2018-2020年,发债新区城投企业分别净增5家、13家和15家,主要集中在浦东新区、西海岸新区和舟山群岛新区。受新区开发建设资金需求加大、政府政策鼓励及货币市场流动性宽松等多重因素影响,近年来新区发债城投企业数量较快增长。
西咸新区、赣江新区等新区内城投企业采用“综合平台+功能区平台”的组合架构,平台之间的业务区域范围及职能定位划分较为明确。如西咸新区综合平台为陕西西咸新区发展集团有限公司,通过控股五大功能组团核心城投企业对整个西咸新区开发建设进行统筹,五大功能组团分别有1~2家城投企业,沣东新城中西安沣东发展集团有限公司负责传统的土地一级开发、配套基础设施建设等业务,另一家城投企业西安沣东控股有限公司则主要负责园区开发和运营。雄安新区、成都天府新区、福州新区、贵安新区、兰州新区等则由一个主平台统筹把控整个区域开发,西海岸新区建立多功能、多层级的平台架构,舟山群岛新区城投企业沿用新区成立之前的运作模式。
从主体信用级别分布看,AA+和AAA的城投企业占比近62%。其中,AAA级城投企业主要分布在浦东新区、滨海新区、西海岸新区、江北新区等经济财政实力较强的国家级新区,贵安新区、赣江新区和兰州新区等新区受制于经济发展水平较低、财政实力较弱等因素,城投企业主体信用级别以AA为主。

2、现金流分析
国家级新区整体存在较大融资需求,各新区城投企业投资需求不同且资金投向有所分化。伴随着新区开发建设的逐步推进,绝大多数新区城投企业筹资活动呈净流入状态。
城投企业资金投向不同反映出各新区开发成熟度差异较大,西海岸新区、浦东新区、两江新区、西咸新区、江北新区和滨海新区城投企业保持较大规模的项目投入,但具体资金投向有所分化,其中浦东新区和两江新区城投企业资金更多投向房地产开发项目,滨海新区城投企业资金更多投向高速公路及轨道交通项目,西海岸新区、西咸新区及江北新区城投企业资金更多投向基础设施建设。

从筹资活动前净现金流来看,2018-2020年,伴随着较大规模的新区开发投入,国家级新区城投企业筹资活动前净现金流总体呈现净流出,且净流出规模急剧扩大,2020年净流出规模超1700亿元;结合各新区城投企业披露未来基建项目投资规模,四川天府新区城投企业未来基建项目尚需投资规模约900亿元,西咸新区和滨海新区城投企业未来尚需投资规模在500~600亿元之间,湖南湘江新区、青岛西海岸新区和重庆两江新区城投企业尚需投入规模在350~460亿元之间。从投资需求来看,国家级新区整体仍存在较大融资需求。
从筹资情况来看,2018-2020年,新区城投企业筹资规模逐年扩大。具体来看,为满足新区开发建设资金需求,江北新区和西海岸新区城投企业保持较大规模的筹资活动现金净流入,且净流入规模有所扩大;浦东新区、西咸新区和舟山群岛新区筹资活动净现金流有所波动,但总体维持较大规模净流入;金普新区、滇中新区、赣江新区、湘江新区、福州新区和长春新区整体筹资活动净流入规模较小。由于集中偿还债务,金普新区和两江新区部分年份筹资活动现金呈现较大净流出。2020年,融资政策整体宽松,除滨海新区外,其余新区城投企业筹资活动现金呈不同规模净流入状态。

3、债务负担分析
近年来,国家级新区城投企业有息债务规模持续增长。各新区城投债务规模分化较为明显,滨海新区、江北新区及西咸新区城投企业债务规模位列前三,西咸新区、江北新区、西海岸新区、天府新区、滇中新区及贵安新区等新区城投企业实际债务负担较重。
剔除具有并表关系的子公司及无法获取财务数据的城投企业后,以48家样本企业(分布在15个新区[3]中)进行以下分析。截至2020年底,新区城投企业债务规模近1.60万亿元,2008-2020年年均复合增长11.25%,整体呈增长趋势。具体来看,因滨海新区前期投资规模大、高速公路及轨道交通投资回收周期较长、新区政府与城投企业结算慢,导致相关城投企业整体债务规模居高不下;江北新区、西咸新区、浦东新区、舟山群岛新区和西海岸新区等发债城投企业较多,城投企业债务规模紧随其后;长春新区、滇中新区、金普新区和赣江新区发债城投企业数量较少,城投企业债务规模相对较小。债务增速方面,受新区开发成熟度、政府支持政策、融资环境等因素影响,不同新区城投企业债务规模增速表现不一。西海岸新区、四川天府新区及赣江新区等基建项目持续推进,城投企业债务增速较快;滨海新区、贵安新区、长春新区、金普新区等受累于区域融资环境,城投企业债务规模增速较低或出现负增长。

从债务负担看,2018-2020年底,国家级新区城投企业全部债务资本化比率均值小幅上升,截至2020年底为53.87%,整体债务负担尚可。其中,西咸新区、江北新区、西海岸新区、四川天府新区和滇中新区城投企业2020年底全部债务资本化比率均超过60%。浦东新区、贵安新区、福州新区、金普新区和两江新区全部债务资本化比率较低,其中贵安新区核心平台贵安新区开发投资有限公司债务余额超800亿元,但因政府向其注入位于山林、滩涂等地约1200亿元土地资产拉低了杠杆水平。绝大多数新区城投企业杠杆水平呈上升趋势,长春新区、金普新区城投企业近年来外部融资减少杠杆水平逐年下降。

4、债务融资渠道
(1)融资渠道结构
国家级新区城投企业融资渠道结构差异较大,部分新区城投企业融资渠道结构有所失衡,非标及债券市场融资占比较高。
从债务融资渠道看,2018-2020年底,国家级新区城投企业非标融资[4]占比小幅下降,债券融资占比逐年上升,加之2020年资金市场超预期宽松影响,当年债券融资规模同比增长25.05%,截至2020年底非标融资和债券融资占比分别为8.84%和30.11%,整体上,国家级新区城投企业直接融资与间接融资渠道结构尚可。具体来看,贵安新区、湘江新区、金普新区、西海岸新区、舟山群岛新区及滇中新区城投企业融资渠道结构有所失衡,截至2020年底,贵安新区城投企业银行借款融资仅占30%左右,非标融资及债券融资占比高,加大了利息支出和刚性兑付压力;此外,滇中新区、西咸新区和长春新区等新区城投企业非标融资占比也较高,湘江新区、金普新区、西海岸新区等新区城投企业债券融资占比较高。

(2)债券融资情况
随着国家级新区发展水平的逐步提升及开发建设资金需求的加大,新区城投企业债券发行规模持续增长。受经济发展水平、融资渠道不同等影响,各新区城投企业债券发行规模差异大,且头部优势明显。受债券集中到期、区域融资环境等因素影响,各新区城投企业债券净融资分化明显,金普新区、滨海新区及两江新区城投债净偿还规模较大。
从发行规模来看,2018-2020年,国家级新区城投债总发行规模呈持续增长趋势,年均复合增长43.37%,2021年1-10月城投债发行总额相当于2020年全年的82.22%。其中,滨海新区和浦东新区发展水平较高、城投企业融资较为成熟,江北新区和西海岸新区产业基础雄厚,上述四个新区城投债发行规模较大,合计占国家级新区城投债总发行规模的60.35%。从发行规模增速来看,2018-2020年,西咸新区城投企业债券发行规模年均复合增长率超过600%,居于首位;其次为长春新区、浦东新区和四川天府新区,城投企业债券发行规模增速均超过100%;贵安新区及滇中新区城投债发行规模波动大。随着短期债务的逐步到期,2021年1-10月,浦东新区和两江新区城投债发行规模大幅增长,已远超2020年;滨海新区及贵安新区城投企业则受区域融资环境影响,1-10月城投债发行规模快速下降。

从净融资规模来看,国家级新区城投债净融资情况分化明显,2018年至2021年10月底,金普新区、两江新区、滨海新区和长春新区城投债净融资为负。其中,两江新区2020年以来城投债集中到期、偿还量较大导致报告期间城投债累计净融资为负;金普新区、滨海新区和长春新区则更多受区域融资环境拖累。同期,其他新区城投债融资均呈净流入状态,江北新区和西海岸新区城投债净融资规模均超过450亿元,明显领先于其他新区;滇中新区及兰州新区城投债净融资规模较小。

不同新区城投企业债券发行利差分化明显,浦东新区、福州新区、雄安新区等新区城投债发行利差较低,贵安新区、滇中新区、长春新区、兰州新区等城投债发行利差较高。
新区城投企业发行的债券以长期债券为主,以长期债券为分析样本,从发行利差来看,浦东新区、福州新区、雄安新区等新区城投债发行利差较低,贵安新区、滇中新区、金普新区、兰州新区等城投债发行利差较高,均超过400BP。具体来看,浦东新区发行利差始终处于较低水平;兰州新区、贵安新区、滇中新区及长春新区发债主体信用资质较弱,城投债发行利差始终处于较高水平,报告期内兰州新区仅在2021年发行一支债券,且由甘肃金控融资担保集团股份有限公司提供担保,发行利差超450BP。

5、短期偿债压力分析
大多数国家级新区城投企业存在短期偿付压力,滨海新区城投企业流动性压力较为突出。此外,滨海新区、贵安新区及长春新区城投企业2022年底前到期债券占比较高,存在短期集中偿付压力。
2018-2020年底,国家级新区城投企业短期偿债能力指标整体弱化。2020年底,国家级新区城投企业现金短期债务比下降至0.66倍,大多数新区发债城投存在短期偿付压力。具体来看,各新区城投短期偿债能力指标表现明显分化,其中浦东新区、江北新区、四川天府新区城投企业净融资规模较大、账面资金较充裕;长春新区开发投资进度较慢、相关城投企业账面留存较大规模现金,以上新区城投企业短期偿债能力指标表现较强。滨海新区、金普新区和贵安新区城投企业短期偿债能力指标较弱,其中,滨海新区城投企业短期债务规模大,近三年现金短期债务比持续下降,流动性压力较为突出。随着债务集中到期,两江新区、西咸新区和湘江新区等新区城投企业短期偿债能力有所弱化。

从城投债集中偿付压力来看,截至2021年10月底,国家级新区存续城投债债券余额合计5454.10亿元,其中南京江北新区城投债余额最大,滨海新区次之,金普新区、赣江新区、福州新区、雄安新区及兰州新区城投债余额较小。从到期分布来看,滨海新区、贵安新区及长春新区2022年底之前到期城投债占比分别为41.07%、36.85%和31.13%,短期集中兑付压力较大;江北新区和西海岸新区2024年面临较大集中偿付压力。

长期来看,国家级新区的设立具有重大战略意义,各国家级新区肩负不同的战略使命,对其评价不能局限于一时一地。作为区域经济创新发展和经济结构调整升级的试验区和示范区,未来中央及地方政府将在发展政策上持续给予大力支持。以发展的眼光来看,国家级新区发展前景良好,随着配套基础设施建设完善、产业培育壮大、人口集聚及财税产出能力的提升,相关城投企业的债务压力将逐步缓解。
注:文章为作者独立观点,不代表资产界立场。
题图来自 Pexels,基于 CC0 协议
本文由“联合资信”投稿资产界,并经资产界编辑发布。版权归原作者所有,未经授权,请勿转载,谢谢!
原标题: 【专项研究】国家级新区城投企业信用研究

联合资信 











