中国最专业、最具规模的信用评级机构之一。 业务包括对多边机构、国家主权、地方政府、金融企业、非金融企业等各类经济主体的评级,对上述经济主体发行的固定收益类证券以及资产支持证券等结构化融资工具的评级,以及债券投资咨询、信用风险咨询等其他业务。
作者:劳佳刚
近年来,尤其是在新型冠状病毒疫情爆发以来,生命科学、大健康等领域迎来了前所未有的发展与挑战,来自产、学、研、用各界的人类遗传资源开发与利用需求也进入了快速攀升的阶段,人类遗传资源已然成为科学研究、生物医药、生命科学等产业不断开拓创新、持续迭代发展的重要战略资源。
伴随着《人类遗传资源管理条例》《生物安全法》、《刑法修正案(十一)》以及《民法典》的相继出台与施行,标志着我国人类遗传资源管理步入了法制化、标准化和专业化的发展新阶段。中华人民共和国科学技术部(“科技部”)于2022年3月4日,更新了“人类遗传资源管理常见问题解答”[1],又于3月21日发布了《人类遗传资源管理条例实施细则(征求意见稿)》(“《实施细则征求意见稿》”),面向社会公开征求意见,以期进一步提高我国人类遗传资源的管理效能。
笔者日常在为生命科学、生物科技企业提供法律咨询服务过程中,时常被问及人类遗传资源管理的相关问题,例如:我国人类遗传资源监管是否只针对外商投资企业?外商投资企业要在境内开展涉及我国人类遗传资源科学研究或临床试验是否必须与中方单位合作?归国创业的外籍科学家或虽保有中国国籍但享有境外永居权的科学家及其创立的生物科技企业是否需要进行人类遗传资源项目审批或备案?监管部门如何看待外资股权代持、员工股权激励持股平台以及VIE协议控制等调整股权结构的方式等等。
值此《生物安全法》正式施行一周年以及《人类遗传资源管理条例实施细则》公开征求意见之际,笔者将就我国人类遗传资源的监管要求做简要介绍,并提出相应的合规建议[2]。
一 何为人类遗传资源
根据《人类遗传资源管理条例》第二条的规定,“人类遗传资源”包括人类遗传资源材料和人类遗传资源信息:人类遗传资源材料是指含有人体基因组、基因等遗传物质的器官、组织、细胞等遗传材料;人类遗传资源信息则是指利用人类遗传资源材料产生的数据等信息资料。《实施细则征求意见稿》将人类遗传资源信息的定义又做了进一步的限缩,限定为人类遗传资源材料产生的人类基因、基因组数据等信息。
在《人类遗传资源管理条例实施细则》正式通过并施行以前,可以参照科技部公布的中国人类遗传资源审批/备案的相关行政许可事项服务指南来对人类遗传资源进行细化:常规的人类遗传资源材料类型包括全血、血清、血浆、尿液、粪便、血细胞、脑脊液、骨髓、骨髓涂片、血涂片、组织切片及其他样本;而人类遗传资源信息类型则包括临床数据(如人口学信息、一般实验室检查信息等)、影像数据(如B超、CT、PET-CT、核磁共振、X射线等)、生物标志物数据(如诊断性生物标志物、监测性生物标志物、药效学/反应生物标志物、预测性生物标志物、预后生物标志物、安全性生物标志物、易感性/风险生物标志物)、基因数据(如全基因组测序、外显子组测序、目标区域测序、人线粒体测序、全基因组甲基化测序、lnc RNA测序、转录组测序、单细胞转录组测序、small RNA 测序等)、蛋白质数据和代谢数据等。
二 我国对于人类遗传资源的监管要求
我国人口存在数量多、民族多、病种多的特点,既有常见于发展中国家的传染病或某些遗传病,又有因我国人民生活日益富足而引起的高血脂、肥胖、冠心病、脑卒中、糖尿病等现代文明病(又称“富贵病”),我国还拥有丰富的特色健康长寿人群、特殊生态环境人群、地理隔离人群以及疾病核心家系等遗传资源,可谓是世界上人类遗传资源最为丰富的国家之一,在过去很长一段时间,我国人类遗传资源经常被境外组织或个人所“掠取”。虽然早在1998年,我国科技部和卫生部便联合制定了《人类遗传资源管理暂行办法》,但我国人类遗传资源非法外流的情况仍时有发生,人类遗传资源的利用也不够规范、缺乏统筹,相应的法律责任、监管措施等制度也不够完备。为了解决新形势下日益凸显的人类遗传资源管理问题,我国不断加强和完善着立法,《人类遗传资源管理条例》和《生物安全法》的相继出台,更是标志着我国正式进入了对人类遗传资源的强监管时代,分别针对采集、保藏、利用、对外提供等各大环节,规定了严格的监管要求。
1. 外方单位在我国境内开展人类遗传资源活动受严格限制
根据《生物安全法》和《人类遗传资源管理条例》的相关规定,外国组织、个人及其设立或者实际控制的机构(下称“外方单位”)不得在我国境内采集、保藏我国人类遗传资源,不得向境外提供我国人类遗传资源。外方单位如需要利用我国人类遗传资源开展科学研究活动,应当采取与我国科研机构、高等学校、医疗机构、企业(下称“中方单位”)合作的方式进行,且必须保证中方单位及其研究人员在合作期间全过程、实质性地参与研究,依法分享相关权益,如研究过程中的所有记录以及数据信息等完全向中方单位开放,并向中方单位提供备份等等。
《人类遗传资源管理条例》项下“外方单位”的外延究竟有多大,目前并没有统一的认定标准。但在目前的实际操作环节,科技部对于“外方单位”的认定是倾向于严格的,对于外国组织或个人直接参股设立的外商投资企业,无论该外资股东占股多少,均属于外方单位;对于外国组织、个人间接持股的企业,由于当前审批实行“股权穿透”和“实际控制”的标准,还是存在被认定为外方单位的可能。据此,外国组织、个人通过VIE(可变利益实体,Variable Interest Entities)协议控制的境内企业,也有可能被认定为外方单位。
归国创业的华人科学家常常会采用由其中国籍亲友代持企业股权、通过员工持股平台持股或者通过VIE协议控制企业等方式,来试图规避我国人类遗传资源的监管。事实上,前述方式并不能避免所涉企业被认定为外方单位的可能。如果企业在申请科技部官网账户时,侥幸逃脱了科技部对企业性质的形式性审查,但仍无法排除未来被追责的可能性。此外,由于股权结构不明晰,股权代持的安排本身也会对企业的融资以及未来上市产生不利影响。
值得专门指出的是,《实施细则征求意见稿》对于“外方单位”的认定做了一些细化,特别是对“实际控制”的情形做了一些列举。实际控制包括(1)境外组织、个人持有或间接持有机构50%以上的股份、股权、表决权、财产份额或者其他类似权益;(2)境外组织、个人持有或间接持有机构的股份、股权、表决权、财产份额或者其他类似权益虽然未达到百分之五十,但其所享有的决策机构表决权或其他权益足以对该机构的决策、内部管理产生重大影响;(3)境外组织、个人通过协议或者其他安排,足以对机构的决策、经营管理等重大事项施加重大影响。除前述3种情形外,还有“科技部认定的其他情形”作为兜底。若前述条款最终获得通过,将在一定程度上改变目前实践中存在的外方单位认定从严的局面。
2. 我国人类遗传资源管理涉及的行政许可/备案事项
目前,科技部将我国人类遗传资源管理主要划分为采集、保藏、国际合作科学研究、材料出境四个审批(行政许可)事项,和国际合作临床试验、信息对外提供或开放使用两个备案事项。为便于相关单位比照自身情况来确定相应的行政许可事项,笔者根据相关法律规定及科技部发布的服务指南制作列表如下:

3. 人类遗传资源的伦理审查要求
《民法典》规定,为研制新药、医疗器械或者发展新的预防和治疗方法,需要进行临床试验的,应当依法经相关主管部门批准并经伦理委员会审查同意;从事与人体基因、人体胚胎等有关的医学和科研活动的,应当遵守法律、行政法规和国家有关规定,不得危害人体健康,不得违背伦理道德,不得损害公共利益。
2022年3月20日,中共中央办公厅、国务院办公厅联合发布了《关于加强科技伦理治理的意见》,提出应当制定生命科学、医学、人工智能等重点领域的科技伦理规范、指南等,完善科技伦理相关标准,明确科技伦理要求,引导科技机构和科技人员合规开展科技活动。开展科技活动应进行科技伦理风险评估或审查。
《人类遗传资源管理条例》第九条明确规定,采集、保藏、利用、对外提供我国人类遗传资源,应当符合伦理原则,并按照国家有关规定进行伦理审查。《实施细则征求意见稿》规定伦理审查的“具体要求参照国家卫生健康行政部门涉及人的生命科学和医学研究伦理审查等有关规定”。据笔者查询,国家卫生健康委员会(“卫健委”)或其前身制定的现行有效的涉及人的生命科学和医学研究伦理审查的规定主要有原卫计委制定的《涉及人的生物医学研究伦理审查办法》(2016年),以及由卫健委医学伦理专家委员会办公室与中国医院协会联合发布的《涉及人的临床研究伦理审查委员会建设指南(2020版)》。
上述现行有效的《涉及人的生物医学研究伦理审查办法》仅适用于各级各类医疗卫生机构开展涉及人的生物医学研究伦理审查工作。但采集、保藏、利用、对外提供我国人类遗传资源对应的中方单位并不限于医疗机构。严格来说,非医疗机构的中方单位开展伦理审查目前无法适用《涉及人的生物医学研究伦理审查办法》。卫健委于2021年3月发布的《涉及人的生命科学和医学研究伦理审查办法(征求意见稿)》,将伦理审查拓展到生命科学和医学研究领域,对医疗机构、高等学校、科研院所等伦理审查委员会的构成提出了管理要求。该征求意见稿已于2021年4月16日结束意见征求,预计在正式获得通过后,将取代或部分取代《涉及人的生物医学研究伦理审查办法》。
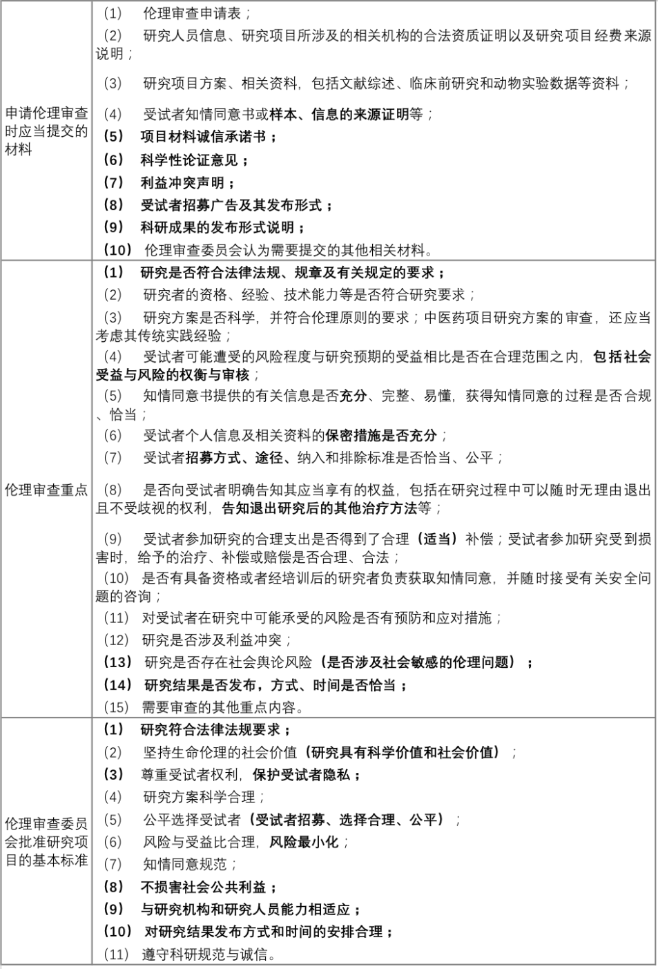
笔者现就伦理审查过程中需要提交的材料、审查重点以及审批标准列表如下(其中的粗体部分,为《涉及人的生命科学和医学研究伦理审查办法(征求意见稿)》相较于现行《涉及人的生物医学研究伦理审查办法》新增或调整的内容):

4. 人类遗传资源的安全审查要求
《生物安全法》从法律层面确立了人类遗传资源与生物资源安全是“国家安全”的重要组成部分,科技部专门聘请生物技术、医药、卫生、伦理、法律等方面的专家组成了专家评审委员会,负责对技术评审、安全审查等提供专业意见和建议。
《实施细则征求意见稿》也规定了对可能影响我国公众健康、国家安全和社会公共利益的人类遗传资源信息,在向境外组织、个人及其设立或者实际控制的机构提供或者开放使用前,应当通过科技部组织的安全审查。第四十九条进一步规定:“安全审查的情形包括对外提供或者开放使用以下信息:(一)重要遗传家系的人类遗传资源信息;(二)特定地区的人类遗传资源信息;(三)500人以上人群的外显子组测序、基因组测序信息资源;(四)可能影响我国公众健康、国家安全和社会公共利益的其他信息。”
笔者通过公开渠道检索,目前尚未发现具体的安全审查实践案例。《实施细则征求意见稿》专门提及由科技部会同相关部门制定安全审查原则和审查要点,组织相关领域专家进行安全审查评估,并根据专家安全审查评估意见作出决定。期待科技部尽快制定、落地相关安全审查制度,以便相关企业更好地遵照执行。
5. 对重要遗传家系和特定地区人类遗传资源的申报登记要求
为掌握我国重要遗传家系和特定地区人类遗传资源分布,加强我国重要遗传家系和特定地区人类遗传资源的保护,《人类遗传资源管理条例》第五条专门对“重要遗传家系和特定地区人类遗传资源”提出了申报登记要求。
根据科技部制定的《重要遗传家系和特定地区人类遗传资源申报登记办法(暂行)》第二条的规定,“重要遗传家系”是指患有遗传性疾病或具有遗传性特殊体质或生理特征的有血缘关系的群体,患病家系或具有遗传性特殊体质或生理特征成员五人以上,涉及三代。“特定地区人类遗传资源”则指在隔离或特殊环境下长期生活,并具有特殊体质特征或在生理特征方面有适应性性状发生的人群遗传资源(特定地区不以是否为少数民族聚居区为划分依据)。
科技部已建立重要遗传家系和特定地区人类遗传资源档案信息管理系统,收集、保存相关数据和资料,进行监测和评估。科技部还将会同省级人民政府科学技术行政部门开展重要遗传家系和特定地区人类遗传资源的调查工作。
《实施细则征求意见稿》第二十九条规定,我国科研机构、高等学校、医疗机构、企业发现重要遗传家系和特定地区人类遗传资源信息,应及时通过申报登记管理信息服务平台进行登记,这进一步拓宽了相关信息的来源。
三 违反我国人类遗传资源管理的相关责任
随着相关法律法规的进一步完善,对人类遗传资源管理违法行为的打击力度也得到了进一步的提升。笔者根据相关规定,对违反我国人类遗传资源管理规定的相关活动和行为将面临的主要行政责任和刑事责任总结如下:

除以上所列相关责任外,《人类遗传资源管理条例》第四十三条进一步规定:对有该条例第第三十六条、第三十九条、第四十一条、第四十二条规定违法行为的单位,情节严重的,由科技部或者省级科学技术行政部门依据职责禁止其1至5年内从事采集、保藏、利用、对外提供我国人类遗传资源的活动;情节特别严重的,永久禁止其从事采集、保藏、利用、对外提供我国人类遗传资源的活动。对有该条例第三十六条至第三十九条、第四十一条、第四十二条规定违法行为的单位的法定代表人、主要负责人、直接负责的主管人员以及其他责任人员,依法给予处分,并由科技部或者省级科学技术行政部门依据职责没收其违法所得,处50万元以下罚款;情节严重的,禁止其1至5年内从事采集、保藏、利用、对外提供我国人类遗传资源的活动;情节特别严重的,永久禁止其从事采集、保藏、利用、对外提供我国人类遗传资源的活动。单位和个人有相关违反人类遗传资源管理行为的,还将记入信用记录,并依法向社会公示。《生物安全法》也重申了针对相关责任人员个人的从业禁令等处罚措施。
四 我国人类遗传资源管理的合规建议
如上所述,人类遗传资源与生物资源安全已经上升到了国家安全的新高度,加之中方单位、外方单位权利义务的诸多实质性变化以及法律责任的加重,无不提醒着相关企业及其责任人员应当对我国人类遗传资源的合规管理引起高度重视,避免因触及法律红线而承担相应的行政责任甚至刑事责任。
笔者建议,从事涉及人类遗传资源相关业务的企事业单位应当对照相关法律法规进行充分地自我审查,具体可以从以下几个方面着手:
1. 提前了解我国人类遗传资源管理的相关规定,合理架设股权结构
拟在境内开展与我国人类遗传资源相关业务的企业,应当充分意识到我国对于外方单位和中方单位的监管要求是存在区别的,比如采集和保藏我国人类遗传资源只能由中方单位开展,外方单位只能通过与中方单位采取国际合作的方式来开展科学研究和临床试验等等,因此,企业应当根据拟开展的业务形态来合理、合法地进行股权结构设计。
2. 依法依规及时、准确办理我国人类遗传资源的审批、备案事项
如前文所述,与我国人类遗传资源有关的审批/备案事项有多种类型,企业应当根据自身实际情况来选择办理相应的行政许可或备案事项,对于需要办理多个事项的,也应依法提前提出申请,避免遗漏。举例来说,某中方单位作为申办方进行临床试验,该临床试验虽不属于国际合作项目,但如果临床试验电子数据管理系统(Electronic Data Capture)的供应商为外方单位,那么该种情形将被视为我国人类遗传资源的对外提供或开放使用,应当办理相应的备案手续。
此外,对于相关事项需要经过安全审查和伦理审查的,企业也应当按照相关要求如实向专家提供资料和信息。
3. 充分意识到监管的持续性,及时办理相关审批或备案变更手续
我国对于人类遗传资源的管理并不仅限于最开始的审批或备案阶段,《实施细则征求意见稿》的发布更是对持续监管提出了更为具体的要求。因此,企业应当严格按照相关法律法规开展相关业务,时刻谨防违法违规行为的发生。企业即便是将部分业务进行了对外委托,仍应对受托方的相关服务过程进行必要的监督和管理,同时应在服务协议中对可能产生不利后果的赔偿责任作出约定以转嫁相关风险。
在采集、保藏我国人类遗传资源或者利用我国人类遗传资源开展国际合作科学研究过程中,若发生参与单位、活动/合作期限、采集/保藏/研究方案等变更的,还应当及时办理变更审批手续。已备案的国际合作事项、对外提供或开放使用人类遗传资源信息等发生用途变化等变更的,也应当办理备案变更手续。在《人类遗传资源管理条例实施细则》正式施行以前,应当根据《人类遗传资源管理条例》及中国人类遗传资源管理办公室《关于对部分行政审批项目实施简化审批流程的通知》《关于进一步扩大简化审批流程实施范围的通知》来办理相关变更手续。
4. 高度警觉责任风险,及时整改现有问题
人类遗传资源的价值不可估量,因此对于违反人类遗传资源管理规定的行为,也必将承担相应的责任。截至目前,科技部官网上一共公布了八则因违反人类遗传资源管理规定而受到科技部行政处罚的案例,其中不乏华大基因、阿斯利康、药明康德、上海华山医院等知名企业或机构[3]。此外还有生物安全方面的刑事案件,如南方科技大学原副教授贺建奎“基因编辑婴儿”案、金斯瑞创始人章方良涉嫌人类遗传资源违规出境案等。相关企业及其责任人员应当时刻保持警醒,高度警觉责任风险,对于企业目前已然存在的问题,及时采取合法、有效的整改措施,使企业获得长足的发展。
注:文章为作者独立观点,不代表资产界立场。
题图来自 Pexels,基于 CC0 协议
本文由“金诚同达”投稿资产界,并经资产界编辑发布。版权归原作者所有,未经授权,请勿转载,谢谢!

金诚同达 











