最及时的信用债违约讯息,最犀利的债务危机剖析
作者:李坤泽
来源:睿博恩重生笔记

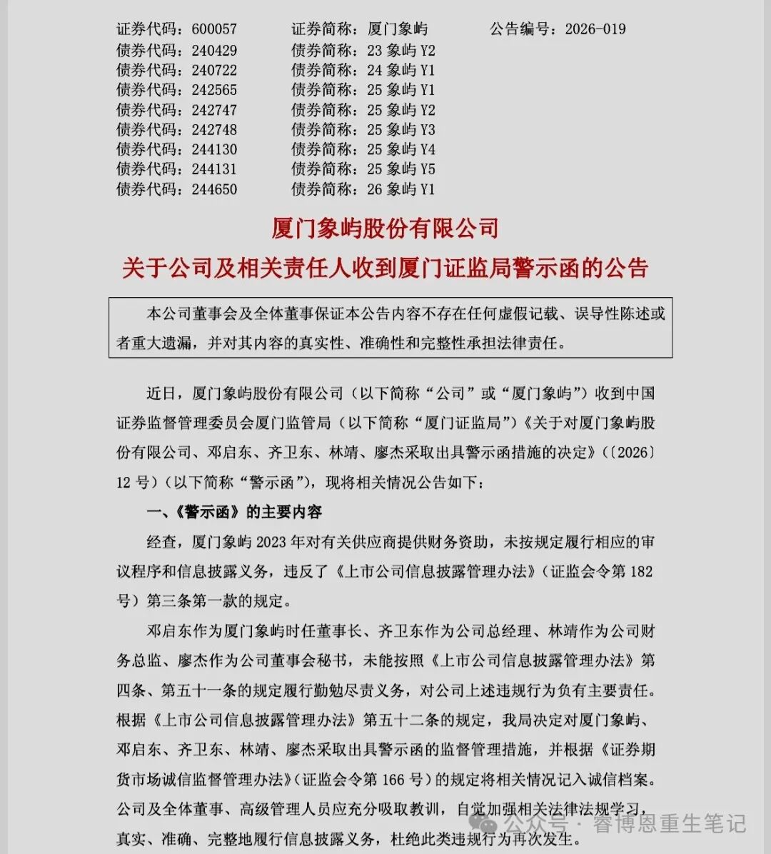
警示函背后,是这家年营收超三千亿的供应链巨头正在经历的“拧巴”时刻:一边是业绩大幅回暖——2025年前三季度归母净利润16.33亿元,同比增长83.57%,扣非净利润11.49亿元,同比暴增302.47%;另一边是债台高筑、资金紧绷——公司人民币债券规模约65.75亿元,2026年面临约21.46亿元偿债高峰。一家营收破三千亿的公司,毛利率长期徘徊在1%-2%之间。这样的公司,抗风险能力到底有多强?转型之路又通向何方?
1 前世今生:从保税区建设者到世界五百强供应链龙头
1.1 起点:0.6平方公里的“象屿奇迹”。1995年11月,在厦门经济特区这片热土上,一家为保税区建设而生的国有企业挂牌成立——厦门象屿集团有限公司。彼时,厦门象屿保税区刚刚获批,0.6平方公里的滩涂上,一家肩负特殊使命的国企诞生了。2011年8月,象屿集团将旗下所有供应链服务相关子公司重组整合,厦门象屿股份有限公司在上海证券交易所正式重组上市,股票代码600057。
此后十年,厦门象屿走上了高速扩张的快车道。公司逐步构建起农产品、能源化工、金属矿产、新能源等大宗商品供应链服务体系,核心优势品种业务量名列行业前茅。2011年至2024年,公司营业收入、归母净利润复合增速分别达20.1%和17.3%,成就了业内称道的“象屿速度”。
1.2 身份定位:连接中国制造与全球资源的关键枢纽。今天,厦门象屿是国内大宗供应链领域与建发股份、厦门国贸、物产中大并列的头部企业之一。公司以制造业企业为核心客户,提供大宗原辅材料采购供应、产成品分销、物流配送、供应链金融、信息咨询等一体化服务。它的角色正在发生深刻变化。正如《期货日报》所言:厦门象屿的角色已超越传统贸易商,进阶为连接中国制造与海外资源的关键枢纽。
1.3 控股股东象屿集团:资产超5000亿的“幕后推手”。厦门象屿的控股股东为象屿集团,截至2026年4月持股49.22%。象屿集团是财富世界五百强企业,总资产规模超5000亿元,业务涵盖供应链服务、地产、金融、航运等多个领域。更值得关注的是,象屿集团近年来频频以“产业整合者”的角色出现在资本市场,展现了强大的资本运作和产业布局能力。
2024年11月,象屿集团宣布以36亿元入局忠旺集团重整。忠旺曾是“亚洲铝王”,拥有电解铝75万吨、铝挤压100万吨、铝压延180万吨等稀缺产能。同年3月,厦门象屿以3.89亿港元认购南山铝业国际基石发行股份。2025年初,象屿又通过参股三门峡铝业(焦作万方重组标的)进一步卡位铝产业链上游资源。控股股东在前端布局资源,上市公司在后端承接供应链运营——这种“集团+上市公司”的双层架构,使厦门象屿具备了一般供应链公司难以企及的产业协同优势。
2 财务诊断:三千亿营收背后的“微利”密码
2.1 业绩回暖:从低谷到反弹。2023年至2024年,受全球大宗商品价格回调与国内制造业去库存影响,厦门象屿业绩一度承压。2024年公司营收3666.7亿元,同比下降20.12%,归母净利润14.19亿元,同比下降9.86%。
进入2025年,经营状况明显好转。2025年前三季度,公司实现营业总收入3168.65亿元,同比增长6.44%;归母净利润16.33亿元,同比增长83.57%。经营活动现金流净额达71.24亿元,同比增长1282.30%,现金质量大幅改善。公司管理层在半年报中总结道:“2025年上半年,公司实现经营货量和净利润双增长,在保持市占率领先的同时,各项指标重拾升势”。
2.2 低毛利率:1%-2%的“生存空间”。厦门象屿最核心的特征,是低得惊人的毛利率。2025年前三季度毛利率仅为1.90%,净利率0.66%。2025年上半年毛利率更低至1.68%。这意味着什么?每做100元生意,毛利不到2元;扣除三费后,净利只有几毛钱。业内一句调侃很形象:“做二道贩子,但做得极重”——盈利高度依赖“以量取胜、快进快出”。
但“快”需要巨额资金垫付。一笔铁矿石贸易,从预付货款到终端回款动辄数月,期间需大量营运资金。2024年厦门象屿总资产1238亿元,其中应收账款与存货合计占比超六成。这种“低毛利、高杠杆、重资金”的模式,在经济上行周期运转顺畅,一旦需求疲软,现金流压力便迅速显现。
2.3 债务压力:100亿发债背后的“流动性焦虑”。2026年2月,厦门象屿公告拟发行不超过100亿元公司债券,用于偿还债务、补充流动资金。据统计,2025年下半年至今,公司及其关联主体累计发行各类债券逼近200亿元。第三方债券平台披露,公司人民币债券规模约65.75亿元,2026年面临21.46亿元偿债高峰。2025年三季度末资产负债率71.55%,虽较此前略有下降,但整体仍处于较高水平。
此外,公司存货规模达281.22亿元,合并报表子公司从2022年的190家增至2025年6月的218家,庞大的业务规模导致对流动资金的需求持续增加。
3 业务转型:从“贸易商”到“产业组织者”
3.1 铝产业链的“全链条运营”样板。铝产业链是厦门象屿从“贸易商”向“产业组织者”转型的最成熟样本。中国铝产业链有两大痛点:一是铝矿资源储量仅占全球2%,约70%铝土矿依赖海外进口;二是产业链空间跨度大、链条长,物流成本高企。厦门象屿的解法是——构建“采-运-产-销”的全链条服务闭环。
控股股东层面,象屿集团入局忠旺集团重整、参股三门峡铝业、认购南山铝业国际基石发行股份,在铝产业链上游完成战略性布局。上市公司层面,通过构建“海外铝土矿—港口枢纽—中西部冶炼—东部加工”多式联运网络,成功串联起铝产业链上下游,降低物流成本、提升作业效率。同时,将物流网络与生产端直接对接,通过掌控生产环节,实现“赚服务费”到“控资源”的升级。2025年上半年,由西非矿源到国内销区的铝产业全链条物流通道落地后,厦门象屿铝产业物流营收增幅突破400%。
3.2 全球化布局:非洲与东南亚的“资源卡位”。厦门象屿的国际化战略可以概括为“物流先行、资源卡位、属地深耕”。在非洲,聚焦铝土矿、锂矿等核心资源,构建“矿山—港口—物流”一体化物流体系;在东南亚,打造“资源进口—精深加工—全球销售”全链条模式,并配套属地化物流网络与服务团队。
早在2018年,公司就开始对全球锂矿资源进行重点布局,陆续打通澳洲、南美洲、非洲等地从矿石资源到选矿、冶炼、产成品销售的全流程供应链服务。在尼日利亚设立锂矿集采中心,推动当地锂矿交易从“论堆卖”转向标准化定价,并打造散货船点对点直达运输方案,缩短运输时间15天以上。2025年上半年,中印尼航线、中越航线业务规模分别增长超15%、50%。
3.3 跨界造船:6年亏14亿,终于熬到了“回报期”。厦门象屿的造船业务始于2016年。此后,象屿海装分别在2017年1月和2024年8月,通过司法拍卖收购了两家破产船厂——南通明德重工和江苏宏强重工。明德重工资产评估价14.7亿元,象屿海装以5.7亿元拍得;宏强重工资产评估价3.53亿元,起拍价2.58亿元,最终成交价4.4亿元。
但这是一条漫长的投入期。象屿海装经历了长达6年的亏损,累计亏损近14亿元。直到2023年船舶行业持续复苏,象屿海装才实现扭亏为盈。截至2025年6月底,象屿海装累计签下214艘造船订单,已交付121艘,在手订单93艘,在手订单排至2029年。2024年造船业务实现净利润5.44亿元,占比将近四成。2024年8月,启东象屿海装正式投产,满产年产值有望突破30亿元。但造船业务与主营供应链的协同效应仍需时间验证。
4 睿博恩三重门分析:三大挑战
用睿博恩的“三重门”系统论来看厦门象屿:
第一重门:资本结构之困——紧绷。 资产负债率71.55%,总资产1302亿中应收账款与存货占比超六成,低毛利重资金模式需要大量营运资金。虽然控股股东背景雄厚、融资渠道畅通,但高杠杆运营带来的偿债压力和流动性风险不容忽视。
第二重门:产融能力之困——转型阵痛期。 铝产业链整合初见成效,全球化布局稳步推进,造船业务已从“包袱”变为“第二引擎”。但供应链服务的增值空间有限,制造端(造船)与主业的协同效应有待验证。行业正面临结构性挑战:制造业PMI在荣枯线附近徘徊,大宗原材料采购意愿低迷;建发、国贸、物产中大等对手加速出海,竞争加剧。
第三重门:治理信任之困——警示信号已现。2026年4月17日,公司及4名时任高管因财务资助未信披收到监管警示函。虽不涉及资金占用或重大财务造假,但在监管趋严的背景下,任何信披瑕疵都会被市场放大。加之供应链行业的“隐形风险”——市场传闻公司曾卷入“江苏德龙系”事件,虽由控股股东兜底化解,但市场对风控能力的疑虑并未完全消散。
总体判断:厦门象屿处于“第一道门紧绷、第二道门转型期、第三道门存在隐忧”的状态。公司的核心价值——供应链整合能力、全球化布局、国企信用背书——仍然存在,但资本结构的脆弱性和治理层面的瑕疵是必须正视的风险。
5 对困境企业家的几点启示
厦门象屿的案例,对正在思考企业发展的企业家,有几个深刻的启示:
启示一:规模不等于安全,利润质量比营收数字更重要。 厦门象屿三千亿营收,毛利率不到2%,净利润率不到1%,一次价格波动就可能吃掉全年利润。制造业和贸易型企业必须警惕“大而不强”的陷阱。
启示二:周期行业需要“第二曲线”对冲风险。大宗商品贸易受宏观经济和供需周期影响极大。厦门象屿从单纯贸易切入物流、制造,布局造船、铝产业链,意在平滑周期波动。对强周期行业企业而言,多元化布局是穿越周期的必要手段。
启示三:转型需要“长线思维”,不能急于求成。造船业务从2016年切入,到2023年才扭亏为盈,累计亏损近14亿元。7年投入、6年亏损——这种“长线打法”只有具备雄厚资金实力的国企才能坚持。民企在考虑类似转型时,必须审慎评估自身资金实力和风险承受能力。
启示四:信披合规是上市公司的“生命线”。厦门象屿因财务资助未信披收到警示函,虽未造成实质性损失,但在监管趋严的背景下,这类“小问题”可能被市场过度放大。对于任何上市公司而言,规范运作和信息披露的合规性,是底线中的底线。
6 结语:大象的“换挡”之路
厦门象屿的困境,是供应链行业“大而不强”的真实写照。低毛利、高杠杆、重资金的运营模式,构筑了庞大的营收体量,也让企业在周期波动中如履薄冰。站在2026年的节点上,厦门象屿正处在转型的关键期:铝产业链整合初见成效,全球化布局稳步推进,造船业务开始“反哺”利润。但在大宗商品价格持续波动、制造业需求复苏乏力的宏观背景下,转型之路注定不会平坦。
“大象转身”从来不易,但方向对了,慢一点,也是进步。
【睿博恩观点提炼】
· 核心判断:厦门象屿处于“低毛利高杠杆运营+产业链转型+治理隐忧”三重压力之下。公司在铝产业链整合、全球化布局、造船业务等领域已取得阶段性突破,但资本结构紧绷和治理瑕疵是必须正视的风险。
· 三大亮点:控股股东象屿集团铝产业链布局完成关键卡位;全球化物流网络建设成效显著;造船业务从“包袱”变为“第二引擎”(2024年贡献净利润5.44亿元)。
· 三大风险:资产负债率71.55%,偿债压力持续存在;毛利率长期低于2%,抗风险能力脆弱;信披违规警示函暴露治理瑕疵。
· 关键时间节点:4月23日约0.248亿元供应链票据到期偿付;2026年全年偿债约21.46亿元;铝产业链整合效果持续验证。
· 给企业家的启示:规模不等于安全,利润质量比营收更重要;周期行业需要“第二曲线”对冲风险;转型需要“长线思维”;信披合规是上市公司的生命线。
(本文数据截至2026年4月,均来自公开公告及公开信息,仅做行业案例复盘与实务观点分享,不构成任何投资建议。配图无不良引导,请仔细甄别,欢迎关注评论或私信与我交流。)
注:文章为作者独立观点,不代表资产界立场。
题图来自 Pexels,基于 CC0 协议
本文由“睿博恩重生笔记”投稿资产界,并经资产界编辑发布。版权归原作者所有,未经授权,请勿转载,谢谢!

睿博恩重生笔记 











