作者:小债看市
来源:小债看市(ID:little-bond)
金鸿顺的控股股东爆发债务危机。
01列入失信被执行人
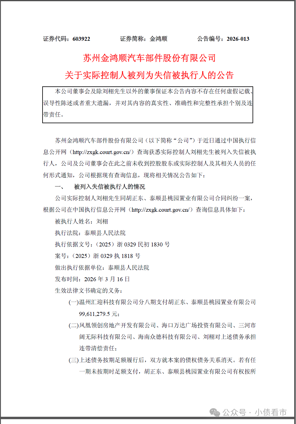
4月21日,金鸿顺(603922.SH)公告称,查询获悉实际控制人刘栩被列入失信被执行人,生效法律文书确定的义务显示,刘栩等对9961.13万元债务承担连带清偿责任。

实控人被列为失信被执行人
公告显示,金鸿顺控股股东海南众德科技有限公司(以下简称“众德科技”)、实际控制人刘栩因与胡正东、泰顺县桃园置业有限公司就合同纠纷一案,被采取限制高消费。
金鸿顺称,刘栩自2025年9月底起已不到公司现场履职,同时其多次缺席第三届董事会会议。
自2025年12月中旬至今,刘栩未与金鸿顺联系,公司亦无法与刘栩取得联系。
金鸿顺表示,后续公司将按照相关规定解除刘栩的非独立董事职务。目前公司经营业务正常开展,其停止履职不会对公司经营管理活动产生重大影响。
值得注意的是,控股股东的债务危机已经蔓延至金鸿顺,侵蚀了上市公司的资产和业绩。
此前,金鸿顺公告称,由于控股股东违规借贷,导致金鸿顺涉诉等事项计提坏账准备,预计公司2025年年度经营业绩将出现亏损。
目前,众德科技所持有的金鸿顺股份因质押违约,已全部处于司法冻结、司法标记及轮候冻结状态。
02财务分析
据官网介绍,金鸿顺创建于2003年,主要从事汽车零部件的冲压、焊接及电泳等表面处理。
2017年10月,金鸿顺在上交所主板上市。
从股权结构看,金鸿顺控股股东众德科技持股比例为29.99%,公司实际控制人是刘栩。
目前,众德科技已质押5224万股金鸿顺股票,占其所持股份的97.21%。
从业绩上看,2019年至2024年,金鸿顺扣非净利润已连续6年亏损,累计亏损约2.5亿元。
金鸿顺预计2025年度实现归属于上市公司股东的净利润为-8240万元到-12360万元。

归母净利润
截至2025年三季末,金鸿顺总资产有13.45亿元,总负债3.06亿元,净资产有10.39亿元,资产负债率为22.74%。
《小债看市》分析债务结构发现,金鸿顺主要以流动负债为主,占总债务的99%,债务结构不合理。
截至2025年三季末,金鸿顺流动负债有3.03亿元,主要为应付账款,其一年内到期的短期债务合计有5901.58万元。
相较于短债规模,金鸿顺的流动性较好,其账上货币资金有4.94亿元,虽较2024年规模下降,但仍可覆盖短债,公司短期偿债压力不大。
此外,金鸿顺还有非流动负债336.63万元,均为长期递延收益。
整体来看,金鸿顺刚性债务全部为短期有息负债,带息债务比为20%。
从融资渠道看,作为上市公司,金鸿顺具备直接融资能力,此外其还通过应收账款融资。
2025年前三季度,金鸿顺筹资性现金流为-932万元,需关注公司再融资压力。
资产质量方面,金鸿顺的应收账款有2.67亿元,不仅对资金形成占用,还存在一定回收风险。
此外,金鸿顺还有1.82亿存货,也对资金占用较大。
总得来看,金鸿顺扣非净利润连续为负,对债务和利息的保障能力下降;筹资性现金流净流出,需关注公司再融资压力;资产质量一般。
03转型失败
刘栩并非金鸿顺的创始人,他的背景更偏向于资本运作与房地产。
早年间,刘栩曾是北京观韬律师事务所的合伙人律师,后来转型进入房地产和投资领域,担任过北京天鸿宝业的法律负责人。
在入主金鸿顺之前,刘栩是瀚德集团、北京翰德东辉资产管理有限公司的董事长。他名下的核心资产和过往投资项目,绝大多数与房地产、城市更新及旧城改造相关。
2017年10月,金鸿顺在上交所主板上市,主要从事汽车零部件的模具设计、冲压、焊接、ED、涂装加工。
不过,金鸿顺上市以来业绩逐渐低迷,2019年—2024年公司的扣非净利润已经连续六年为负。
2021年9月,通过新成立仅月余的海南众德,刘栩斥资约12.5亿元从原实控人洪建沧叔侄手中接过金鸿顺控制权,并出任公司董事长兼总经理。
此后,刘栩多次尝试资本运作以求让金鸿顺“跨界转型”,但四次重组尝试均以失败告终。
没想到,金鸿顺转型未见成效,刘栩自身的危机却率先爆发,并直接引发上市公司内部的激烈权斗。
注:文章为作者独立观点,不代表资产界立场。
题图来自 Pexels,基于 CC0 协议
本文由“小债看市”投稿资产界,并经资产界编辑发布。版权归原作者所有,未经授权,请勿转载,谢谢!

小债看市 











