中国最专业、最具规模的信用评级机构之一。 业务包括对多边机构、国家主权、地方政府、金融企业、非金融企业等各类经济主体的评级,对上述经济主体发行的固定收益类证券以及资产支持证券等结构化融资工具的评级,以及债券投资咨询、信用风险咨询等其他业务。
作者:史晓姗
来源:中证鹏元评级
"主要内容
2025年11月5日,西安钢研功能材料股份有限公司(简称“钢研功能”)的科技创新可转换公司债券获批,成为首只严格意义上的科创可转债,引发市场广泛关注。本系列文章立足中小型非上市公司,对比分析股债结合债券产品,并为中小型非上市科创企业的融资提出建议。
股债结合产品的对比分析:(1)可转债和附转股权科创债的对比。目前,非上市公司股债结合科创债券产品主要分为两类:可转债和附转股权债券。其中,可转债包括股转系统定向可转债、交易所非公开发行可转债;附转股权科创债包括交易所和银行间市场的混合型科创债。相对来说,可转债更侧重“股”的属性,发行和投资门槛更高,附转股权科创债更侧重于“债”的属性,发行和投资者参与范围更广。目前,附转股权可转债中仅银行间市场混合型科创票据给出转股权安排细节,与传统可转债不同,其参与主体包括了科创投资主体,为此转换标的除股票外还包括基金份额。且发行期限更长,政策要求应发行3年期及以上中长期品种。(2)股转系统定向可转债和交易所非公开发行可转债对比分析。相同点:二者都是非公开发行、都具有债转股属性。条款方面均可以设置价格修正。不同点:股转系统可转债主要面向拟上市的中小型科创企业;而交易所非公开发行可转债面向所有非上市主体,严格限制股东人数和转换期,转股存在一定不确定性。此外,交易所的投资者范围更广,债券流动性更好。(3)可交换债。与可转债的不同点主要体现在发行方式、发行条件及投资者范围;发行主体和股份来源等方面。其中,可交换债发行人是上市公司股东,交换股份来源发行人持有的其他公司股份,不涉及新增股份,不会对原股东权益造成摊薄;可转债发行人多为是上市公司本身(少数为非上市公司发行),转股来源是购回股份或新发股份。
科创债券品种选择:银行间和交易所科创债发行条件区别主要体现在发行人要求、用途类科创债募集资金用于科创领域的比例、风险分担机制等方面。股转系统对科创属性要求较低,更侧重于盈利能力和市值管理。而交易所则明确了企业科创收入占比、科创投入占比、核心专利数量等要求。
"
2025年11月5日,全国中小企业股份转让系统(简称“股转系统”)创新层科创企业西安钢研功能材料股份有限公司(简称“钢研功能”)的科技创新可转换公司债券(简称“科创可转债”)获批,成为首只严格意义上贴标的科创可转债,引发市场广泛关注。该债券是在交易所非上市公司非公开发行可转债基础上结合科创主题的创新产品。目前,科创型企业多为中小型非上市公司,股债结合产品可以为其带来低成本的前期融资,同时给投资者带来未来公司的成长收益。本文立足中小型非上市公司,对比分析股债结合债券产品,包括股转系统定向可转债、科创可转债(合称“可转债”)、含转股条件的科创债以及混合型科创票据(合称“附转股权科创债”)、可交换债,并为中小型非上市科创企业的融资提出建议。
一、股债结合产品的对比分析
本节集中分析转股特征,暂不讨论科创属性。
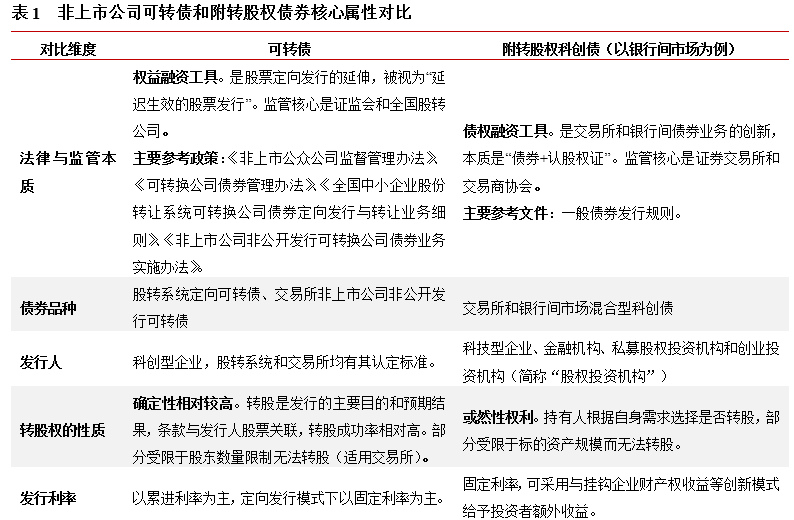
(一)可转债和附转股权科创债的对比
目前,非上市公司股债结合科创债券产品主要分为两类:可转债和附转股权债券。其中,可转债包括股转系统定向可转债、交易所非公开发行可转债;附转股权科创债包括交易所和银行间市场的混合型科创债。
相比可转债,附转股权科创债推出较晚。2022年交易所和银行间市场分别推出科技创新公司债和科创票据,鼓励在转换选择权方面进行创新。2023年,银行间市场面向科创企业推出混合型科创票据(以下统一称为“混合型科创债”),明确转股权的设计。2025年债市“科创板”推出,交易所和银行间市场进一步扩大科创债主体参与范围,同时明确鼓励发行人选择转股选择权等创新模式。
虽然都可以转股,可转债和附转股权科创债在法律本质、监管逻辑和市场功能上存在根本区别。相对来说,可转债更侧重“股”的属性,发行和投资门槛更高,附转股权科创债更侧重于“债”的属性,发行和投资者参与范围更广。目前,附转股权可转债中仅银行间市场混合型科创债给出转股权安排细节,与传统可转债不同,其参与主体包括了科创投资主体,为此转换标的除股票外还包括基金份额。且混合型科创债发行期限更长,政策要求应发行3年期及以上中长期品种,可设计为“N+N”的期限结构,从而更符合科创企业长期融资需求,以及可以随着投资退出安排设置本息分期偿还。具体对比分析详见下表。


(二)可转债的细分对比
本节主要对股转系统定向可转债和交易所非公开发行可转债的发行条件进行对比分析。虽然同为可转债,且交易所囊括了股转公司在内的所有非上市公司,但二者在发行政策上依然有一定差异。
1、相同点
二者都是非公开发行、都具有债转股属性,发行都需要股东大会特别决议2/3以上出席表决权通过,都要求制定持有人会议规则和受托管理制度等。在债券条款方面,均可以设置转股价格修正条款(包括下修条款,而上市公司定向可转债不允许设置下修条款,不特定发行不允许设置上修条款)。
2、不同点
股转系统服务于现有或申请挂牌公司,交易所是服务于更广泛的非上市公司,包括了股转系统公司。当发行人为股转系统挂牌公司时,债券发行、挂牌、转让、转股和信息披露等均需符合两个市场的监管要求。其中,股转系统挂牌公司和申请挂牌公司遵循相同的核心规则和遵循相似的基本流程。两类主体的核心不同点在于审核流程的嵌入方式:申请挂牌公司的可转债发行是与股票挂牌申请同步进行的,审核流程与股票挂牌审核深度绑定,即“一次申报,同步审核”。这里不对股转系统主体做区分。具体看,股转系统定向可转债和交易所非公开发行可转债的核心差异主要体现在发行人资质、股东数量要求、转股机制和投资者适当性要求。
第一,发行人资质。股转系统尤其是创新层企业定位是拟上市企业,在净利润、营业收入、研发投入、股票市值等方面有更严格要求。交易所则面向非上市主体,除科创债自身的要求外没有其他要求(这里不考虑城投地产特殊发行人情形)。
第二,股东和持有人要求。股转系统定向可转债,并未限制发行前股东和发行后持有人[1]数量,仅要求当发行后持有人超过200人时再股转公司通过审核后,需提交证监会注册。交易所市场,则严格限制了发行前股东人数和转股后股东人数不超过200人。
第三,转股机制。两个债券品种转股机制核心差异是交易所采用“时间优先”原则,超额部分无法转股。同时,需明确因上述原因无法转股时的利益补偿安排,主要是因为上述对股东人数的限制。此外,交易所在转股期限上要求每3个月设置一次申报期(5/10个交易日),非持续可转。
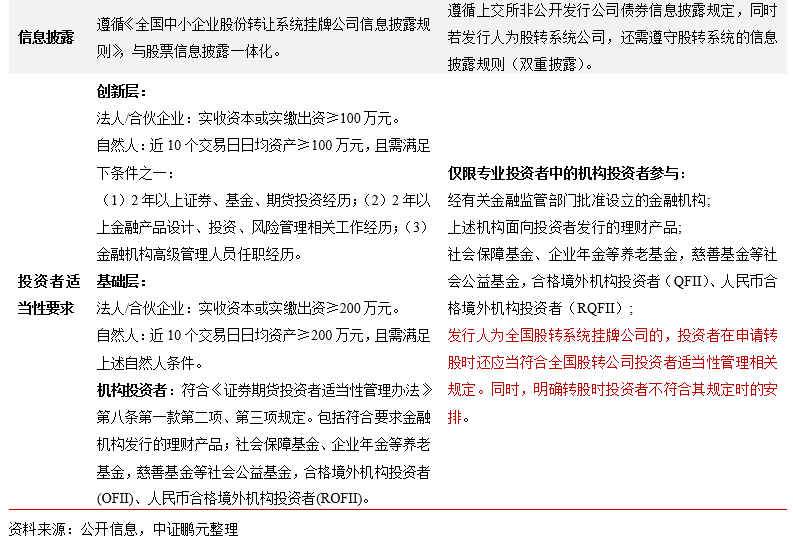
第四,投资者适当性。股转系统定向可转债面向个人和机构投资者,设置了较高的参与条件,与股票投资条件相同。交易所非公开附转股权公司债仅限机构投资参与,但无资产规模限制,投资者范围更广。但发行人为股转系统挂牌公司时,转股时持有人需满足股转系统适当性要求。
整体看,股转系统可转债主要面向拟上市的中小型科创企业;而交易所非公开发行可转债面向所有非上市主体,通过严格限制股东人数和转换期,可以避免非上市公司股权结构过早分散,但转股存在一定不确定性。此外,交易所的投资者范围更广,债券流动性更好。



(三)可交换债
可交换债是为了缓解上市公司股东融资难题而推出,通过逐渐交换股票,实现股东减持、低息融资,同时降低对二级市场的冲击。与可转债相比,相同点是二者均有转股权,公募发行期限最短1年且不超过6年(私募发行仅要求最短1年),发行利率较低。此外,同样有转股价格调整、转股价格修正条款,可交换债一般会设置下修条款。和可转债一样,偏股的可交换债转股条件相对较低,发行利率较低,以顺利完成股票交换。
不同点主要体现在发行方式及发行条件、转换标的等方面: 第一,发行方式、发行条件及投资者范围。可交换债目前以私募发行为主,而可转换债券以公募发行为主。私募发行申报门槛低,主要面向特定的合格投资者,发行程序相对灵活。公募发行又可以进一步细分,大公募发行同时面向公众投资者和合格投资者发行,对发行人净资产、可分配利润、发行后公司债余额、发行规模等有限制性约定;小公募可交换公司债券仅面向合格投资者发行,发行条件较为简单。北交所目前尚未指定非公开发行的业务规则。第二,发行主体和股份来源。可交换债发行人是上市公司股东,交换股份来源发行人持有的其他公司股份,不涉及新增股份,不会对原股东权益造成摊薄;可转债发行人多为是上市公司本身(少数为非上市公司发行),转股来源是购回股份或新发股份。第三,价格修正。一般可交换债对价格修订没有限制,可以上修也可以下修,以下修为主。非公开发行可转债的,对转股价格修正未做限制。第四,转股时间。可交换债在发行日起12个月(私募发行为6个月)以后可以进行转股,而可转债一般是在6个月后即可转股。第五,发行目的。可转债募集资金一般用于投资项目,定向发行时可以用于再融资或并购重组。而可交换债不一定用于投资项目,可用于股权结构调整、投资退出、流动资产管理,市值管理。


二、科创债券品种的选择
(一)银行间和交易所科创债发行条件对比
2025年5月7日,央行和证监会联合发布《关于支持发行科技创新债券有关事宜的公告》(简称《公告》),明确金融机构、科技型企业和私募股权投资机构三类主体的发行资格。交易所在《公告》基础上新增支持商业银行、证券公司、金融资产投资公司等金融机构作为科技创新债券发行主体;同时,新增支持股权投资机构募集资金用于私募股权投资基金的设立、扩募等;银行间市场交易商协会随即推出具体的科技创新债券产品,将此前的科创票据统一升级为科技创新债券。主体类新增科创贷款支持范围内的企业、科创板或创业板等上市的科技公司、形成核心技术或发明专利数量符合条件的软件行业企业、经有关部门认定的科技型企业,同时细化股权投资机构规定。
具体看银行间和交易所市场的科创债发行要求,区别主要体现在发行人要求和用途类科创债募集资金用于科创领域的比例等方面。尤其是交易所市场,对发行人的认定和募集资金使用限制的标准更详细和严格。具体来看:第一,发行人分类。银行间市场主要分为科技型企业和股权投资机构,其中明确支持科技型企业母公司发行科技创新债券,实现“母子联动”协同融资;交易所分类大致相同但更加细化,并给出了明确的量化标准,其中科技型主体包括科创企业和科创升级企业,投资型主体包括科技投资和科创孵化企业。此外,银行间市场明确提出支持央企发行长期科创债参与国家重大科技任务,交易所则支持满足条件的发行人非公开发行科技创新公司债券。第二,募集资金用途限制。该要求主要限制投资类/用途类企业,银行间市场要求股权投资机构至少50%资金投向科创企业,交易所市场要求用途类企业不低于70%投向科创领域,其中用于产业园区或孵化基础设施比例不超过30%。第三,银行间市场科技创新债券在风险分担机制上有所创新。依托科技创新债券风险分担工具、民营企业债券融资支持工具等政策性工具,通过提供担保增信、创设信用风险缓释凭证(CRMW)、债券投资等多种方式,为科技型企业和股权投资机构提供增信。




2022年-2025年11月23日,非金融企业科创债在交易所和银行间市场的发行规模占比分别为51%和49%,其中国有企业市场分布较为均衡,交易所占比略高,2025年为53%;民营企业集中在银行间市场,2025年占比88%,其中同步发行CRMW的占比4.3%,低于2024年的7.5%。2025年新增金融类投资主体发行的科创债中,由银行发行的规模占比79%,由证券公司发行的规模占比21%,分别集中在银行间市场和交易所市场。
(二)股转系统科创属性
股转系统发行人主要对标其他市场的科创主体类发行人。根据股转系统分层标准,盈利能力较好、科研投入较高的企业可以申请进入创新层(详见下表)。和上文科创债的标准相比,股转系统对科创属性要求较低,更侧重于盈利能力和市值管理。而交易所则明确了企业科创收入占比、科创投入占比、核心专利数量等要求。

[1] 证券持有人是指定向发行可转债说明书中确定或预计的新增可转债持有人人数(或人数上限)与本次发行前普通股、优先股以及可转债持有人之和。
[2] 上交所和北交所规定:受到上市公司股东减持股份相关限制的(深交所没有该限制表述)上市公司控股股东、实际控制人及其一致行动人发行的可交换公司债券在存续期内向下修正换股价格时,其修正后的换股价格不得低于上市公司最近一个会计年度“或” 最近一期财务报告期末每股归属于上市公司股东的净资产,“以及” 公开发行股票并上市的发行价格。2、深交所规定:(1)上市公司控股股东、实际控制人及其一致行动人发行的可交换公司债券在存续期内向下修正换股价格时,其修正后的换股价格(向后复权)不得低于上市公司最近一个会计年度“或” 最近一期财务报告期末每股归属于上市公司股东的净资产。(2)上市公司首次公开发行时的控股股东、实际控制人及其一致行动人发行的可交换公司债券在存续期内向下修正换股价格时,其修正后的换股价格(向后复权)不得低于上市公司首次公开发行时的股票发行价格。
作者|史晓姗
部门|中证鹏元 研究发展部
注:文章为作者独立观点,不代表资产界立场。
题图来自 Pexels,基于 CC0 协议
本文由“中证鹏元评级”投稿资产界,并经资产界编辑发布。版权归原作者所有,未经授权,请勿转载,谢谢!

中证鹏元评级 











